Module 4 Contributions de la communauté, objections et recours
Une fois passé le jour de confirmation des chaînes, la communauté pourra apporter sa contribution de diverses manières selon les échéances et modalités décrites dans les sections qui suivent.
4.1 Commentaires sur les candidatures
Les mécanismes de consultation publique sont au cœur des processus d’élaboration et de mise en œuvre des politiques de l’ICANN, de même que de ses activités opérationnelles. L’ICANN a pour mission de préserver la sécurité et la stabilité opérationnelles de l’Internet. Elle s’attache en outre à promouvoir la concurrence et à garantir une large représentation des communautés mondiales de l’Internet. Elle élabore les politiques qui relèvent de sa mission par le biais de processus ascendants fondés sur le consensus. Dans le cadre de ses engagements, elle invite le public à formuler des commentaires sur chaque candidature publiée.1
Les candidats et les auteurs de commentaires garderont à l’esprit que les commentaires sur les candidatures visent à permettre au public de porter à l’attention de l’ICANN, des candidats et des évaluateurs des informations et questions pertinentes. Pour être pris en compte dans le cadre de l’évaluation, un commentaire doit non seulement se rapporter à des critères d’évaluation précis, mais aussi ne présenter aucun caractère manifestement fantaisiste, factuellement trompeur, déraisonnable ou vexatoire. S’il contient des allégations factuelles, les évaluateurs ont toute latitude pour en vérifier la véracité et, le cas échéant, solliciter un complément d’information auprès de l’auteur.
Une période unique de réception de commentaires est prévue pour l’ensemble des candidatures, y compris les candidatures communautaires. Les commentaires de tiers portant sur les candidatures communautaires devront impérativement être soumis avant la clôture de ladite période pour être examinés lors de l’évaluation de la priorité communautaire.2
4.1.1 Modalités de soumission des commentaires sur les candidatures
Les commentaires seront publiés sur le Forum des commentaires sur les candidatures (ACF) où toutes les parties intéressées, y compris les candidats, pourront examiner les dossiers de candidature et formuler des commentaires.
La soumission d’un commentaire requiert la création d’un compte auprès de l’ICANN.3 L’auteur devra indiquer son affiliation et préciser tout lien éventuel avec un candidat ou une candidature.4 Il lui faudra en outre spécifier les candidatures, les chaînes, ainsi que les évaluations et processus visés par ses commentaires. Il pourra joindre des documents à ses commentaires.
Si un auteur estime détenir des informations relatives aux volets confidentiels d’un dossier dont la divulgation serait inappropriée, il a la faculté de soumettre un commentaire confidentiel. Seuls l’ICANN, le candidat concerné et les évaluateurs pourront alors consulter ce commentaire. Par souci de transparence, cette faculté est réservée aux commentaires portant exclusivement sur les parties confidentielles de la candidature ; l’ICANN procédera d’ailleurs à une vérification préalable avant toute communication au candidat et aux évaluateurs compétents. Si l’ICANN juge qu’un commentaire soumis confidentiellement a trait à des éléments publics du dossier, la confidentialité sera refusée et l’auteur invité à le soumettre publiquement. Aucun commentaire confidentiel reçu en dehors des périodes de consultation officielles ne sera traité par l’ICANN.
Toute partie soumettant des commentaires est tenue de se conformer aux conditions générales d’utilisation de l’ICANN.5
Le diagramme ci-dessous décrit le processus applicable aux commentaires soumis pendant les périodes de soumission des commentaires sur les candidatures, tel que décrit dans la Section 4.1.2 Calendrier de la période de soumission des commentaires sur les candidatures.
Figure 4-1 Forum de commentaires sur les candidatures
4.1.2 Calendrier de la période de soumission des commentaires sur les candidatures
L’ACF sera ouvert tout au long du processus d’évaluation afin de faciliter la soumission par le public de toute information pertinente ou le signalement de tout problème lié à une candidature.
4.1.2.1 Calendrier de la période de commentaires sur les candidatures suivant la publication de celles-ci
Le jour de confirmation des chaînes, l’ICANN annoncera l’ouverture de la période de commentaires sur les candidatures. Seuls les commentaires reçus dans les 104 jours qui suivent cette date seront examinés par les panels d’évaluation, sauf circonstances exceptionnelles. L’ICANN se réserve le droit de prolonger cette période pour une ou plusieurs candidatures, voire pour la totalité d’entre elles.
Pour répondre aux commentaires relatifs à leur propre candidature et s’assurer que les panels d’évaluation en prendront connaissance, les candidats peuvent utiliser l’ACF dans les 30 jours qui suivent la clôture de la période de commentaires.
4.1.2.2 Calendrier de la période de commentaires sur les candidatures après une demande de modification de dossier de candidature ou une demande de changement de chaîne de TLD de marque
Comme le précise la Section 3.8 Demande de modification de dossier de candidature, pendant les phases de traitement, d’évaluation et de passation de contrat, un candidat peut solliciter la modification ou la mise à jour de son dossier. Dès lors, toute modification substantielle apportée aux volets publics de la candidature ouvrira une période de commentaires de 30 jours pendant laquelle la communauté pourra faire valoir ses éventuelles préoccupations quant à ces modifications. Une période de commentaires sur les candidatures de 30 jours sera également ouverte à la suite d’une demande de changement de chaîne de TLD de marque, comme indiqué dans Section 5.3.3 Demandes de changement de chaîne de TLD de marque et contributions de la communauté. Le grand public peut choisir d’être informé chaque fois qu’une période de commentaires sur une candidature est ouverte à la suite d’une demande de modification de dossier de candidature ou d’une demande de changement de chaîne de TLD de marque.
4.1.3 Prise en compte des commentaires sur les candidatures dans le processus d’évaluation
L’ICANN transmettra à chaque évaluateur les commentaires relatifs aux candidatures dont il a la charge, et les réponses y afférentes. Ne seront pris en considération par les panels d’évaluation que les commentaires et réponses reçus durant les périodes décrites dans la Section 4.1.2.1 Calendrier de la période de commentaires sur les candidatures après leur publication. Si un commentaire est susceptible d’avoir une incidence sur une évaluation, une question de clarification doit être transmise au candidat afin de lui donner la possibilité de répondre à ce commentaire. Se reporter à la Section 5.4 Évaluation de la priorité communautaire et au Module 7 Procédures d’évaluation de chaînes et de candidatures pour en savoir plus sur l’intégration des commentaires dans le processus d’évaluation.
4.1.4 Place des commentaires dans le processus de règlement des litiges
Les commentaires sur les candidatures jouent un rôle très limité dans le processus de règlement des litiges. Il importe de distinguer les commentaires, susceptibles d’éclairer l’ICANN dans sa mission de vérification de la conformité des candidatures par rapport aux critères établis, des objections qui relèvent d’une procédure distincte.6
Un objecteur indépendant (OI) peut, pour évaluer de manière autonome le bien-fondé d’une objection, tenir compte des commentaires sur les candidatures. Il ne pourra toutefois déposer une objection que si au moins un commentaire défavorable à la candidature visée a été soumis.7
4.2 Alerte précoce émanant de membres du GAC
Une fois les candidatures publiées sur le site Web du programme des nouveaux gTLD,8 les membres et les observateurs du Comité consultatif gouvernemental (GAC) de l’ICANN peuvent émettre une « alerte précoce des membres du GAC » (ci-après « alerte précoce ») concernant une candidature.9 Une alerte précoce a pour but de signaler au candidat que sa candidature est perçue comme potentiellement sensible ou problématique, par exemple au motif qu’elle enfreindrait une loi nationale ou soulèverait des questions délicates, ce que l’avis d’alerte précoce doit impérativement préciser.10
Les alertes précoces doivent être émises dans les 104 jours qui suivent le jour de confirmation de la chaîne. Elles doivent être assorties d’une note explicative qui en détaille les motifs et indique comment le candidat peut répondre aux préoccupations soulevées. Le membre du GAC émettant l’alerte est tenu de fournir ses coordonnées afin que le candidat puisse le contacter. L’ICANN notifiera les alertes précoces aux candidats visés, et ce dans les meilleurs délais. Les candidats destinataires d’une alerte précoce sont vivement encouragés à engager un dialogue au plus tôt avec les parties concernées afin de répondre aux préoccupations formulées. L’émission d’alertes précoces ne requiert aucun consensus du GAC.
Une alerte précoce est uniquement un avis et n’a pas d’impact direct sur la demande. Il faut toutefois que les candidats prennent ces alertes au sérieux, car elles signalent une probabilité que la candidature fasse ultérieurement l’objet d’un avis de consensus du GAC11 ou d’une objection12. Les panels d’évaluation peuvent tenir compte des alertes précoces. Dans le cadre d’une telle alerte, un membre du GAC peut indiquer que seul le retrait de la candidature par le candidat permettrait de lever sa préoccupation.
Le GAC n’a pas émis de directives définitives quant à la nature d’une chaîne sensible. Lors de la série de 2012, il a néanmoins indiqué que cette catégorie pouvait inclure les chaînes qui « prétendent représenter ou qui incarnent un groupe de personnes ou d’intérêts particuliers en se fondant sur des composantes historiques, culturelles ou sociales de l’identité, telles que la nationalité, la race ou l’ethnie, la religion, les croyances, la culture ou une origine ou un groupe social particulier, l’opinion politique, l’appartenance à une minorité nationale, le handicap, l’âge, ou encore une langue ou un groupe linguistique (liste non exhaustive) ». Entrent également dans cette catégorie « les chaînes qui renvoient à des secteurs spécifiques, notamment ceux qui sont soumis à une réglementation nationale (.bank, .pharmacy, etc.), ou celles qui décrivent ou ciblent une population ou un secteur exposés en ligne à la fraude ou aux abus ».13
Lors de la série de 2012, le GAC a aussi formulé des avis sur des catégories de chaînes qui concernaient plusieurs candidatures.14 Bien que ces informations soient propres à la série de 2012, les candidats pourront juger utile de s’y référer avant de définir leur réponse à une alerte précoce.
Pour réduire le risque de recevoir une alerte précoce ou un avis de consensus du GAC, il est conseillé à tous les candidats d’anticiper les sensibilités potentielles avant de soumettre leur dossier, et de collaborer en amont avec les parties concernées afin d’apaiser les craintes que leur candidature pourrait susciter. Si une alerte précoce peut laisser présager un avis de consensus du GAC sur de nouveaux gTLD, elle n’est pas un préalable obligatoire à un avis du GAC.
4.2.1 Autres mécanismes permettant aux membres du GAC de signaler leurs préoccupations concernant une candidature
Bien que la procédure d’alerte précoce soit à la disposition des membres du GAC pour faire part de leurs préoccupations, elle n’exclut nullement le recours à d’autres mécanismes ouverts au public. Ces mécanismes peuvent notamment inclure le forum de commentaires sur les candidatures ou la communication directe avec les candidats à l’aide des coordonnées fournies dans le dossier de candidature. Les parties peuvent, par exemple, notifier à un candidat qu’une chaîne faisant l’objet d’une candidature à un nouveau gTLD pourrait contrevenir à une loi nationale, et chercher avec lui à dissiper leurs préoccupations. Il importe de souligner, cependant, que les préoccupations exprimées par ces autres biais ne constituent pas une alerte précoce.
4.2.2 Options dont disposent les candidats ayant reçu une alerte précoce d’un membre du GAC
Dès réception d’une alerte précoce, le candidat désireux de maintenir sa candidature peut, de sa propre initiative, organiser une rencontre avec les représentants de la ou des parties concernées, ou encore soumettre une Demande de modification de dossier de candidature (Section 3.8), pour tenter de répondre aux préoccupations exprimées.
Les candidats ont aussi toute latitude de ne prendre aucune mesure et de maintenir leur candidature en l’état. S’il leur est généralement recommandé de dialoguer avec les membres du GAC concernés pour lever les craintes émises, l’absence d’échanges n’aboutit pas systématiquement à un avis de consensus du GAC.
Au cas où un candidat déciderait de retirer sa candidature à la suite d’une alerte précoce, le calendrier de remboursement présenté dans la Section 3.3 Frais et paiements s’appliquerait.
4.3 Avis de consensus du GAC
La procédure d’avis de consensus du GAC relative aux candidatures à de nouveaux gTLD a pour objet de traiter les dossiers qui posent des problèmes, notamment ceux qui sont susceptibles d’enfreindre une loi nationale ou de donner lieu à des polémiques.
4.3.1 Notification aux candidats de la réception d’un avis de consensus du GAC
Le GAC peut soumettre un avis au Conseil d’administration de l’ICANN sur toute candidature. Bien qu’il soit invité à le faire dans les 104 jours qui suivent le jour de confirmation de la chaîne afin que le Conseil d’administration puisse en tenir compte au cours de la procédure d’évaluation, le GAC n’en conserve pas moins la faculté de se prononcer à tout moment sur une candidature donnée ou sur tout aspect du programme des nouveaux gTLD.
Tout avis de consensus du GAC doit être explicitement présenté comme tel. Il doit en outre comporter un argumentaire clair, s’inscrire dans le périmètre défini par les dispositions pertinentes des statuts constitutifs, et expliciter toute « interaction entre les politiques de l’ICANN et les diverses lois et divers accords internationaux ou toute incidence sur des questions de politique publique ».
À la réception par le Conseil d’administration d’un avis de consensus du GAC portant sur une candidature, l’ICANN publie cet avis et en informe les candidats visés.
Une fois avisé par le système [TAMS] que sa candidature fait l’objet d’un avis de consensus du GAC, le candidat dispose de 21 jours pour y répondre en soumettant une déclaration à l’ICANN. Celle-ci est alors communiquée au Conseil d’administration et au GAC pour examen. Le candidat peut, dans sa déclaration, proposer des modifications à son dossier de candidature afin de répondre aux préoccupations exprimées. Tout candidat désireux de retirer sa candidature est invité à se reporter à la Section 3.3 Frais et paiements pour connaître les modalités de retrait et le calendrier des remboursements.
Le Conseil d’administration examine l’avis de consensus que le GAC émet sur des candidatures, dans le respect des statuts constitutifs.15 Le Conseil d’administration se prononcera sur l’avis, et sur la base de cette décision, il pourra soit donner suite à la candidature; soit donner suite à la candidature avec des modifications (se reporter aux sections 4.3.2 et 4.3.3 ci-dessous) ; soit ne pas donner suite à la candidature.
4.3.2 Avis de consensus du GAC et demandes de modification de dossier de candidature
Les candidats sont invités à explorer des solutions pour répondre aux problèmes identifiés dans un avis de consensus du GAC concernant une candidature ou une chaîne faisant l’objet d’une candidature (se reporter à la Section 7.8.3.2.3.1 Situation 1: Engagements pris pour donner suite à un avis de consensus du GAC ou à une objection). Il peut par exemple envisager d’intégrer à ses politiques de registre ou conditions d’utilisation des engagements pertinents, ou encore de conclure un accord distinct avec la tierce partie concernée. Par ailleurs, le candidat a la possibilité de soumettre une ACR, laquelle peut porter sur un ajout, la suppression ou la modification d’engagements volontaires des opérateurs de registre (RVC).16
4.3.3 Avis de consensus du GAC et engagements volontaires des opérateurs de registre
Le GAC peut, dans son avis, recommander au Conseil d’administration de ne pas donner suite à une candidature, sauf si un accord intervient sur un RVC nouveau ou modifié dont l’ICANN approuve l’intégration dans le contrat de registre applicable (se reporter à la Section 7.8.3.2.3.1 Situation 1: Engagements pris pour donner suite à un avis de consensus du GAC ou à une objection). Le cas échéant, le candidat peut choisir de répondre à cette préoccupation au moyen d’un RVC, selon deux scénarios :
RVC existant : le candidat estime qu’un engagement déjà inclus dans son dossier de candidature répond aux préoccupations soulevées dans l’avis de consensus du GAC. Il appartient alors au Conseil d’administration de déterminer s’il y a lieu de donner suite à la préoccupation du GAC, ou si le RVC existant est suffisant à cet effet.
Nouveau RVC ou RVC modifié : le candidat dépose une ACR qui porte sur l’ajout ou la modification d’un RVC, afin de répondre à l’avis de consensus du GAC. Si l’ACR est acceptée et que l’évaluation de l’engagement de l’opérateur de registre est concluante, le Conseil d’administration tiendra compte de cet engagement nouveau ou modifié. Il appartiendra alors au Conseil d’administration de déterminer s’il y a lieu de donner suite à la préoccupation exprimée dans l’avis de consensus du GAC, ou si ledit RVC y répond de manière satisfaisante.
4.4 Notifications relatives aux formes singulier/pluriel
Il se peut que certaines chaînes faisant l’objet d’une candidature forment, fortuitement ou délibérément, des mots porteurs de sens dans plusieurs langues. Or, ces mots peuvent non seulement revêtir des significations distinctes dans d’autres langues, mais aussi exister au singulier comme au pluriel.
Pour ne pas induire l’utilisateur final en erreur, il est interdit de déléguer le singulier et le pluriel d’un même mot dans une même langue, dès lors que l’ICANN reçoit une notification et que la notification est jugée admissible conformément aux critères ci-après.
La présente section définit les règles applicables aux chaînes qui correspondent aux formes du singulier et du pluriel d’un même mot dans une langue donnée, indépendamment de la langue visée par le candidat.
4.4.1 Exigences relatives à la notification des formes singulier/pluriel
Toute personne, notamment, mais pas exclusivement, les candidats au programme des nouveaux gTLD, les opérateurs de gTLD délégués, les gouvernement et les particuliers, peuvent faire état de préoccupations liées à des questions concernant les formes singulier/pluriel d’un terme. Les notifications se soumettent via la page dédiée aux notifications relatives aux singuliers/pluriels, sur le site Web du programme des nouveaux gTLD.17 Toute notification jugée admissible18 sera archivée et rendue publique.
Pour informer l’ICANN d’un problème de singulier/pluriel, il est impératif de fournir les renseignements suivants :
Le motif de la notification, qui doit relever de l’une des catégories suivantes :
la chaîne faisant l’objet d’une candidature à un nouveau gTLD est la forme du singulier ou du pluriel du même mot, dans la même langue, qu’une autre chaîne faisant l’objet d’une candidature dans la même série ;
la chaîne faisant l’objet d’une candidature est la forme du singulier ou du pluriel d’un gTLD existant, d’une chaîne en cours de traitement issue d’une série antérieure du programme des nouveaux gTLD, ou d’un nom bloqué.
La référence à un dictionnaire publié au plus tôt le 1er janvier 1970. Pour toute langue nationale ou internationale, il doit s’agir d’un ouvrage de référence publié et faisant autorité, issu d’une maison d’édition ou d’une institution de renom. Pour les autres langues, le dictionnaire, s’il n’émane pas d’une telle entité, doit être reconnu par la communauté linguistique qui en fait usage. Quelle que soit la langue, les renseignements suivants, tirés du dictionnaire, doivent figurer dans la notification à l’ICANN :
titre de l’ouvrage ;
langue concernée ;
numéro international normalisé du livre (ISBN) ;
nom de l’éditeur ;
année et lieu de publication ;
numéro de la page où le mot est attesté ;
coordonnées (physiques ou en ligne) permettant de se procurer l’ouvrage, ou nom d’une bibliothèque publique où il peut être consulté pour vérification.
Afin de faciliter la vérification de la notification par l’ICANN, son auteur doit également joindre des images de l’ISBN, de la couverture et de la page de titre de l’ouvrage, ainsi que des pages où le mot en question est répertorié.
Toute notification adressée à l’ICANN mais ne contenant pas l’ensemble des renseignements et images requis risque de ne pas pouvoir être vérifiée. La chaîne sera alors traitée sans que le problème du singulier/pluriel soulevé soit pris en considération.
L’ICANN est en droit de vérifier par ses propres moyens l’authenticité des sources qui lui sont communiquées.
Si deux chaînes candidates représentent les formes du singulier et du pluriel d’un même mot dans une même langue sans qu’aucune notification ne soit parvenue à l’ICANN, les deux candidatures suivront leur cours sans être versées à un ensemble conflictuel. Il en va de même si une chaîne faisant l’objet d’une candidature est le singulier ou le pluriel d’un TLD déjà délégué, d’une chaîne en cours de traitement issue d’une série antérieure, ou d’un nom bloqué : la candidature suivra son cours sauf si l’ICANN reçoit une notification en bonne et due forme, conformément à la Section 4.4.1 Exigences relatives à la notification des formes singulier/pluriel.
4.4.2 Période de soumission des notifications relatives aux formes singulier/pluriel
La période de soumission des notifications relatives aux formes singulier/pluriel correspond aux 30 jours qui suivent immédiatement le jour de confirmation des chaînes. Sauf circonstances exceptionnelles, les notifications envoyées en dehors de cette période ne seront pas prises en considération par l’ICANN.
4.4.3 Issue des notifications relatives aux formes singulier/pluriel
Une notification relative à une forme singulier/pluriel peut donner lieu à trois issues pour les candidatures concernées :
Aucune incidence sur la candidature : le cas signalé n’est pas avéré.
Placement de chaînes dans un ensemble conflictuel : s’il est avéré qu’une chaîne faisant l’objet d’une candidature constitue la forme du singulier ou du pluriel d’un même mot dans la même langue qu’une autre chaîne faisant l’objet d’une candidature, les deux chaînes doivent être placées dans un ensemble conflictuel afin d’éviter toute confusion chez l’utilisateur final.
Impossibilité de donner suite à la candidature : si une chaîne faisant l’objet d’une candidature constitue la forme du singulier ou du pluriel d’un gTLD délégué, d’une chaîne en cours de traitement issue d’une série précédente ou d’un nom bloqué, la candidature ne peut pas poursuivre le processus.
Après examen des pièces soumises, l’ICANN statuera sur la suite à donner aux candidatures concernées. Les candidats seront avisés de la décision, qui sera également publiée sur la page de statut de leur candidature.
4.4.4 Contestation de l’évaluation des notifications relatives aux formes singulier/pluriel
Un candidat dispose d’une unique possibilité de contester les conclusions d’une évaluation, en déposant une contestation via le système de candidature dans un délai de 21 jours à compter de la notification. Le candidat doit fournir tous les faits nécessaires pour étayer le bien-fondé de sa contestation et ne doit pas s’en servir pour modifier substantiellement sa candidature en substituant de nouvelles informations à celles soumises initialement. L’ICANN examinera la contestation.
L’examen visera à déterminer si l’ICANN a commis une erreur de fait ou de procédure lorsqu’elle a conclu que :
la chaîne du candidat constitue la forme du singulier ou du pluriel d’une autre chaîne faisant l’objet d’une candidature ;
le dictionnaire fourni à l’appui du singulier/pluriel répond aux critères établis dans le Guide de candidature.
La contestation sera évaluée au regard du seul critère de l’« erreur manifeste ». Plus précisément, la décision de l’ICANN sera maintenue, sauf si :
l’ICANN n’a pas respecté les procédures applicables ;
l’ICANN a omis d’examiner ou de solliciter des preuves ou des informations substantielles nécessaires.
L’ICANN communiquera les conclusions relatives à ladite contestation dans les 30 jours suivant le dépôt de celle-ci par le candidat.
4.5 Objections et recours
Le public en général, ainsi que les autres candidats, ont la possibilité de déposer une objection à une candidature et de la faire examiner par un panel d’experts qualifiés. Pour qu’une objection soit examinée par un panel, elle doit être fondée sur des motifs spécifiques (se reporter à la Section 3.5.1 Motifs d’objection) et la partie qui en est à l’origine doit avoir qualité pour agir (se reporter à la Section 4.5.2 Qualité pour agir). Si une candidature fait l’objet d’une objection, le candidat aura la possibilité de déposer une réponse. Toutes les chaînes de gTLD et les variantes de chaîne allouables faisant l’objet d’une candidature seront soumises aux procédures d’objection. De plus, s’agissant uniquement des objections relatives à des chaînes prêtant à confusion, les variantes de chaîne bloquées y seront également soumises.
Il est donc vivement conseillé aux candidats de cerner, en amont, les éventuels intérêts régionaux, culturels, de propriété intellectuelle ou autres sensibilités liés aux chaînes de gTLD et à leurs usages et, dans la mesure du possible, de se concerter avec les parties intéressées pour dissiper par avance toute préoccupation.
Le programme des nouveaux gTLD prévoit des mécanismes permettant aux parties concernées de faire appel d’une décision rendue par un panel d’objection (se reporter à la Section 4.5.9 Dépôt et traitement d’un recours).19
En déposant une candidature ou une objection, le candidat ou l’objecteur accepte respectivement l’applicabilité du Guide de candidature, de la procédure d’objection de l’ICANN, de la procédure d’appel d’une objection de l’ICANN et des règles du DRSP.
Les informations sur les critères et les modalités de dépôt et de réponse pour les objections et les appels, ainsi que sur le processus de règlement des litiges, figurent dans la présente section du Guide et dans les règles du DRSP applicables (se reporter aux Règles du fournisseur de services de règlement de litiges).
Le tableau ci-dessous présente les définitions des termes utilisés dans cette section.
Tableau 4-1 Définitions relatives aux objections et aux recours
| Terme | Pour les objections | Pour les appels |
| Objecteur | Personne(s) ou entité(s) ayant déposé une objection à une candidature. | S/O |
| Appelant | S/O | Personne ou entité déboutée dans une procédure d’objection, qui fait appel de la décision rendue par le panel dans le cadre de ladite procédure. |
| Intimé | Le candidat visé par l’objection est un candidat qui répond à une objection. | L’intimé est la partie contre laquelle l’appel a été formé. |
| Parties | Objecteur et candidat visé par l’objection | Appelant et intimé |
| Panel d’objection | Groupe composé d’une à trois personnes désignées par un DRSP afin de statuer sur une objection. | S/O |
| Panel d’appel | S/O | Groupe composé d’une à trois personnes désignées par un DRSP afin de statuer sur un appel. |
| Décision du panel d’objection | Décision rendue par un panel sur une objection. | S/O |
| Décision du panel d’appel | S/O | Décision rendue par un panel d’appel sur un appel. |
| Règles DRSP | Règles de procédure d’un DRSP spécifique, applicables aux procédures d’objection. | S/O |
| Règles d’appel du DRSP | S/O | Règles de procédure supplémentaires d’un DRSP spécifique, applicables à l’appel d’une décision rendue par un panel dans le cadre d’une procédure d’objection. |
Ce tableau est une vue d’ensemble simplifiée, qui vise à contextualiser les règles et les procédures détaillées dans la présente section. Pour des informations exhaustives, il convient de se reporter aux sections ci-après du Guide.
Tableau 4-2 Aperçu général des motifs d’objection, des parties ayant qualité pour agir et des issues possibles
| Motifs d’objection | Fondement | Parties ayant qualité pour agir | Décisions possibles |
| Chaînes prêtant à confusion | La chaîne principale faisant l’objet d’une candidature, son étiquette de variante admissible ou son étiquette de variante bloquée est si visuellement, phonétiquement ou sémantiquement similaire à celle d’un TLD existant, d’une autre chaîne principale faisant l’objet d’une candidature ou d’une de ses variantes allouables ou bloquées qu’elle peut prêter à confusion. |
|
Si l’objecteur obtient gain de cause :
Si l’objection est rejetée, la candidature poursuit son cours sauf si d’autres procédures l’en empêchent. |
| Atteinte aux droits d’autrui | Une chaîne faisant l’objet d’une candidature ou une ou plusieurs de ses variantes de chaîne allouables portent atteinte à des droits existants reconnus par la loi. |
|
|
| Intérêt public limité | La chaîne de gTLD faisant l’objet d’une candidature ou une ou plusieurs de ses variantes allouables contreviennent à des règles de morale et d’ordre public généralement admises, consacrées par les principes du droit international. | Toute personne physique ou morale | |
| Communauté | Une objection au motif qu’une opposition substantielle à une chaîne faisant l’objet d’une candidature, et/ou à une ou plusieurs de ses variantes allouables, émane d’une part significative de la communauté que ladite chaîne cible explicitement ou implicitement. | Institutions établies représentant des communautés clairement définies |
4.5.1 Motifs d’objection
Les objections peuvent être uniquement fondées sur quatre motifs : chaînes prêtant à confusion, atteinte aux droits d’autrui, intérêt public limité et opposition communautaire. Ces motifs sont exposés en détail ci-après.
4.5.1.1 Motif d’objection : chaînes prêtant à confusion
Peut déposer une objection pour chaînes prêtant à confusion toute partie ayant qualité pour agir lorsqu’elle estime qu’une chaîne principale faisant l’objet d’une candidature, ou l’une de ses variantes de chaîne allouables ou bloquées, présente une similarité visuelle, auditive ou sémantique avec un gTLD existant, et/ou une autre chaîne principale faisant l’objet d’une candidature, et/ou l’une des variantes allouables ou bloquées de ces dernières.
Seule exception : la similarité d’une variante de chaîne bloquée ne peut être invoquée à l’encontre d’une variante de chaîne bloquée d’un gTLD existant ou d’une autre chaîne principale faisant l’objet d’une candidature.
Comme il est indiqué ci-dessus, une objection pour chaînes prêtant à confusion peut se fonder non seulement sur une similarité visuelle, mais également sur une similarité auditive ou sémantique, ainsi que le décrit la Section 4.5.10.1 Principes régissant les chaînes prêtant à confusion. Il incombe à l’objecteur de décrire clairement en quoi les chaînes présentent, selon lui, une similarité. En cas de similarité visuelle, l’objecteur devra se reporter aux lignes directrices relatives à la similarité visuelle entre chaînes.
Si elle est retenue, une objection pour chaînes prêtant à confusion peut modifier la configuration des ensembles conflictuels. Les deux chaînes de gTLD faisant l’objet de candidatures seront alors considérées comme étant en conflit direct entre elles, tel qu’il est décrit dans le Module 5 Résolution des ensembles conflictuels. La procédure d’objection n’entraînera pas le retrait d’une candidature d’un ensemble conflictuel. Le candidat qui, à l’issue de l’évaluation de la similarité des chaînes (se reporter à la Section 7.10 Évaluation de la similarité des chaînes), estime que sa chaîne ne devrait pas figurer dans un ensemble conflictuel aura la faculté de contester cette décision, selon les modalités décrites à la Section 7.10.4 Contestation de l’évaluation de la similarité des chaînes. Pour en savoir plus sur les issues possibles, se reporter à la Section 4.5.8.14 Décision du panel.
4.5.1.2 Motif d’objection : atteinte aux droits d’autrui
Peut déposer une objection pour atteinte aux droits d’autrui toute partie ayant qualité pour agir et estimant qu’une chaîne faisant l’objet d’une candidature à un nouveau gTLD et/ou une ou plusieurs de ses variantes de chaîne allouables portent atteinte à un droit qui lui est reconnu par la loi. Ce type d’objection ne peut porter sur des variantes de chaîne allouables qui n’ont pas fait l’objet d’une candidature ni sur des variantes de chaîne bloquées.
4.5.1.3 Motif d’objection : intérêt public limité
Peut déposer une objection pour intérêt public limité toute partie ayant qualité pour agir et estimant qu’une chaîne de gTLD faisant l’objet d’une candidature et/ou une ou plusieurs de ses variantes allouables contreviennent à des règles de morale et d’ordre public généralement admises, consacrées par les principes du droit international. Ce type d’objection ne peut porter sur des variantes de chaîne allouables qui n’ont pas fait l’objet d’une candidature ni sur des variantes de chaîne bloquées.
4.5.1.4 Motif d’objection : opposition communautaire
Peut déposer une objection pour opposition communautaire toute partie ayant qualité pour agir et estimant qu’une opposition, adéquatement étayée, à une chaîne de gTLD faisant l’objet d’une candidature et/ou à une ou plusieurs de ses variantes allouables, émane d’une part significative de la communauté que ladite chaîne cible explicitement ou implicitement. Ce type d’objection ne peut porter sur des variantes de chaîne allouables qui n’ont pas fait l’objet d’une candidature ni sur des variantes de chaîne bloquées.
4.5.2 Qualité pour agir
Dans le cadre des procédures de règlement de litiges, un panel d’experts désigné par le fournisseur de services de règlement de litiges (DRSP) compétent sera chargé d’examiner chaque objection afin de déterminer si l’objecteur a qualité pour agir. Cet examen s’inscrit dans le cadre de l’examen préliminaire rapide (se reporter à la Section 4.5.8.7 Examen préliminaire rapide des objections). Les conditions de la qualité pour agir de chacun des quatre motifs d’objection sont précisées ci-après.
4.5.2.1 Qualité pour agir : chaînes prêtant à confusion
La procédure d’objection pour chaînes prêtant à confusion permet à certaines parties prenantes de contester la confusion potentielle entre chaînes, pour autant que cette confusion n’ait pas déjà été établie lors de l’évaluation de la similarité des chaînes (se reporter à la Section 7.10 Évaluation de la similarités des chaînes). Dès lors, un candidat n’a pas qualité pour agir à l’encontre d’une autre candidature avec laquelle il figure déjà dans un ensemble conflictuel. Ci-après sont indiquées les entités ayant qualité pour formuler une objection pour chaînes prêtant à confusion.
Un opérateur de gTLD existant peut déposer une objection pour chaînes prêtant à confusion afin de faire valoir que la chaîne principale objet d’une candidature, une de ses variantes de chaîne allouables et/ou une de ses variantes bloquées sont similaires à sa chaîne de gTLD existante et/ou à ses propres variantes de chaîne allouables ou bloquées.
Un opérateur de ccTLD existant ou une partie justifiant d’un intérêt significatif20 dans le pays ou territoire concerné peut déposer une objection pour chaînes prêtant à confusion afin de faire valoir que la chaîne principale objet d’une candidature, une de ses variantes de chaîne allouables et/ou une de ses variantes de chaîne bloquées sont similaires à une chaîne de ccTLD existante ou à ses variantes de chaîne allouables ou bloquées.
Un candidat21 au titre de la présente série, peut déposer une objection pour chaînes prêtant à confusion afin de faire valoir que la chaîne principale faisant l’objet d’une candidature, une de ses variantes de chaîne allouables et/ou une de ses variantes de chaîne bloquées sont similaires à sa propre chaîne principale ou à ses propres variantes de chaîne allouables ou bloquées,
4.5.2.2 Qualité pour agir : atteinte aux droits d’autrui
Ont qualité pour déposer une objection au motif d’atteinte aux droits d’autrui les entités suivantes :
Un détenteur de droit22 peut déposer une objection pour atteinte à ce droit. Il doit préciser, dans son objection, la source du droit auquel le gTLD en cause faisant l’objet d’une candidature porterait selon lui atteinte, et joindre à son objection un justificatif attestant ce droit (par exemple, des documents relatifs à une marque, qu’elle soit une marque déposé ou non). Pour en savoir plus sur les droits couverts, se reporter à la Section 4.5.10.2 Principes spécifiques à l’atteinte aux droits d’autrui.
Une organisation intergouvernementale peut déposer une objection pour atteinte aux droits si elle satisfait aux critères d’enregistrement d’un nom de domaine .INT définis dans les politiques et les procédures de l’IANA relatives à .INT.23 Sont également réputées satisfaire à ces critères les institutions spécialisées des Nations Unies et les organisations ayant un statut d’observateur à l’Assemblée générale des Nations Unies.
4.5.2.3 Qualité pour agir : intérêt public limité
Toute personne peut déposer une objection pour atteinte à l’intérêt public limité, à la seule condition que cette objection se fonde sur le fait que la ou les chaînes en cause24 contreviennent à des règles de morale et d’ordre public généralement admises, consacrées par les principes du droit international. Toute objection fondée sur d’autres motifs sera déclarée irrecevable pour défaut de qualité pour agir.
4.5.2.4 Qualité pour agir : opposition communautaire
Peuvent déposer une objection pour opposition communautaire les institutions établies associées à des communautés clairement définies. La communauté désignée par l’objecteur doit être étroitement associée à la chaîne de gTLD en cause faisant l’objet d’une candidature.
Pour justifier de sa qualité pour agir au motif d’opposition communautaire, l’objecteur doit établir les deux points suivants :
Son statut d’institution établie. Pour en juger, plusieurs facteurs peuvent être pris en considération, notamment :
le niveau de reconnaissance mondiale de l’institution ;
la durée d’existence de l’institution ;
la preuve historique publique de son existence, qui peut être démontrée par une charte officielle, un enregistrement national ou international, ou une confirmation par un État, une organisation intergouvernementale ou un traité. L’institution ne doit pas avoir été créée aux seules fins de la procédure de candidature aux gTLD.
Sa relation continue avec une communauté est clairement délimitée. Pour en juger, plusieurs facteurs peuvent être pris en considération, notamment :
l’existence de mécanismes de participation, d’adhésion et de direction ;
le rôle institutionnel en rapport avec les intérêts de la communauté associée ;
la réalisation d’activités régulières au profit de ladite communauté ;
le degré de formalisation des contours de la communauté.
Pour rendre sa décision, le panel de règlement de litiges procèdera à une appréciation équilibrée des facteurs susmentionnés et de toute autre information pertinente. Un objecteur n’est pas tenu de démontrer qu’il satisfait à l’intégralité des facteurs retenus pour justifier de sa qualité pour agir.
4.5.3 Fournisseurs de services de règlement de litiges
Pour déclencher une procédure de règlement de litige, il convient de déposer une objection, avant la date limite publiée, directement auprès du fournisseur de services de règlement de litiges (DRSP) compétent pour le motif invoqué :
Chaînes prêtant à confusion et atteinte aux droits d’autrui : Organisation mondiale de la propriété intellectuelle (OMPI).
Intérêt public limité et opposition communautaire : Chambre de commerce internationale (CCI).
Les règles DRSP, ainsi que des informations sur les frais et les coûts, sont disponibles à l’Annexe 3 Documents relatifs aux objections et recours. De plus amples détails seront publiés dans les pages dédiées des sites web du programme des nouveaux gTLD25, de l’OMPI26 et de la CCI27.
4.5.4 Objecteurs indépendants
Une objection à une candidature peut également être déposée par l’un des trois objecteurs indépendants (IO), qui n’agissent au nom d’aucune personne ou entité, mais exclusivement dans l’intérêt supérieur des internautes à l’échelle mondiale. La période de dépôt d’objections par les IO débutera en même temps que celle des autres parties, mais sera ouverte sept jours de plus après la fin de la période de dépôt d’objections pour le public en général, tel que cela est défini dans la Section 4.5.8.1 Période de dépôt des objections. Les IO ont le droit de déposer des objections uniquement pendant la période initiale de dépôt des objections. Si leurs objections ne sont pas retenues, les IO peuvent faire appel des décisions du panel.
Afin d’atténuer la possibilité de conflit d’intérêts qui pourrait découler de la désignation d’un expert unique comme objecteur indépendant, l’ICANN a institué un panel permanent de trois objecteurs indépendants. Ni l’ICANN ni son Conseil d’administration ne sauraient contraindre les objecteurs indépendants à déposer ou à s’abstenir de déposer une objection.
Si un objecteur indépendant individuel détermine qu’une objection doit être déposée, cet IO engagera et poursuivra l’objection dans l’intérêt public. L’objecteur indépendant peut déposer des objections contre des candidatures extrêmement contestables pour lesquelles aucune objection n’a été déposée pour le même motif, sauf circonstances exceptionnelles.28 L’objecteur indépendant peut uniquement invoquer les motifs d’intérêt public limité et d’opposition communautaire, et ce, nonobstant les conditions de recevabilité habituellement requises.29
Les objecteurs indépendants :
ne peuvent déposer d’objection à une candidature que si au moins un commentaire défavorable a été publiquement formulé, conformément à l’objectif d’intérêt public précité ;
verront leur objection déclarée irrecevable si une autre objection fondée sur le même motif a franchi l’étape de l’examen préliminaire rapide, sauf circonstances extraordinaires30 ;
sont tenus de prendre en considération les commentaires relatifs à la candidature visée pour déterminer, en toute indépendance, le bien-fondé d’une objection, et auront accès aux commentaires reçus pendant la période de commentaires.
4.5.5 Recours possibles en cas d’objection
Les candidats visés par une objection disposent de plusieurs recours :
Le candidat peut prendre contact avec l’objecteur par l’entremise du DRSP, pour tenter de parvenir à un règlement amiable tel que décrit à la Section 4.5.8.11.3 Règlement amiable, lequel peut se solder par le retrait soit de l’objection soit de la candidature31.
Le candidat peut déposer, dans les délais impartis, une réponse à l’objection, conformément à la Section 4.5.8.9 Réponse à une objection, et ainsi ouvrir la procédure de règlement de litige.
Le candidat peut faire le choix de retirer sa candidature, auquel cas l’objection sera réputée fondée par défaut et la candidature écartée.32
Si, pour quelque motif que ce soit, le candidat omet de répondre à une objection dans le délai imparti, l’objecteur aura gain de cause par défaut.
Le candidat visé par une objection pour chaînes prêtant à confusion, au motif que sa ou ses chaînes sont similaires à une autre chaîne faisant l’objet d’une candidature, peut accepter que sa ou ses chaînes en cause soient versées à un ensemble conflictuel. Ce faisant, il renonce à la procédure d’objection en s’abstenant de déposer une réponse. Il est alors vivement encouragé à en informer le DRSP au plus vite, afin que l’objection soit résolue et que toutes les parties en soient avisées.
4.5.6 Frais d’objection et de recours
Les procédures d’objection et de recours donnent lieu à différents paiements, à effectuer directement auprès du DRSP selon un calendrier précis. Les instructions et les montants sont détaillés dans les règles de chaque DRSP.
Frais de dossier
L’objecteur doit s’acquitter de frais de dossier lorsqu’il dépose son objection. À défaut de paiement dans les conditions prévues par les règles du DRSP compétent, l’objection est rejetée. Ces frais de dossier ne sont en aucun cas remboursables.
Le candidat mis en cause doit s’acquitter de frais de dossier lorsqu’il soumet sa réponse à l’objection. À défaut de paiement de ces frais par le candidat mis en cause dans les conditions prévues par les règles du DRSP compétent, l’objecteur obtient gain de cause. Ces frais de dossier ne sont en aucun cas remboursables.
En cas d’appel d’une décision du panel d’objection, l’appelant doit s’acquitter des frais de dossier auprès du DRSP. À défaut de paiement de ces frais par l’appelant dans les conditions prévues par les règles du DRSP compétent, l’appel est rejeté sans préjudice. Ces frais de dossier ne sont en aucun cas remboursables.
La partie mise en cause dans un appel doit s’acquitter de frais de dossier au moment de déposer sa réponse à l’appel. À défaut de paiement par le candidat mis en cause dans les conditions prévues par les règles du DRSP compétent, sa réponse n’est pas prise en compte.
Provision sur frais : si l’objection ou l’appel franchit l’étape de l’examen préliminaire rapide, les deux parties à une objection ou à un appel doivent verser une provision sur frais, selon les instructions du DRSP. Ces frais peuvent prendre la forme d’un coût horaire reposant sur une estimation du nombre d’heures que les membres du panel vont accorder au dossier (incluant l’examen des soumissions, l’organisation d’une audition si possible et la préparation d’une décision) ou d’un montant fixe. En cas de jonction d’instances impliquant plus de deux parties, le versement de la provision s’effectue conformément aux règles du DRSP respectif. La partie qui obtient gain de cause dans une procédure d’objection ou d’appel se voit rembourser sa provision (à l’exclusion des frais de dossier) ; la partie déboutée, en revanche, ne perçoit aucun remboursement et supporte ainsi la charge financière de la procédure. En cas de jonction d’objections ou d’appels impliquant plus de deux parties, le remboursement des frais est régi par les règles du DRSP. Si aucune des parties ne verse la provision, l’objection ou l’appel est rejeté.
Frais supplémentaires : dans des circonstances extraordinaires, dans le cadre d’une procédure d’objection ou d’appel, le DRSP peut exiger le versement de frais supplémentaires. Si l’une des parties manque à cette obligation de payer les frais supplémentaires, telle que prévue par les règles du DRSP compétent, l’autre partie obtient gain de cause et se voit rembourser sa provision. Si aucune des parties ne verse la provision, l’objection ou l’appel est rejeté.
4.5.7 Options de financement des objections et recours
Dans le cadre de son soutien au modèle multipartite, l’ICANN propose au Comité consultatif At-Large (ALAC) et aux gouvernements nationaux certaines options de financement, décrites ci-après. Ce financement est destiné à couvrir les frais dus au DRSP et versés directement à ce dernier, à savoir les frais de dossier et la provision sur frais, tels que décrits à la Section 4.5.6 Frais d’objection et de recours ; il ne couvre pas d’autres dépenses, telles que les honoraires de conseil juridique. Des informations complémentaires seront publiées sur la page dédiée aux objections et aux recours du site Web du programme des nouveaux gTLD.33
L’octroi d’un financement à l’ALAC est subordonné à la publication par ce dernier de sa procédure approuvée d’examen et de formulation des objections. La procédure d’objection à une candidature devra au minimum prévoir :
l’élaboration ascendante des objections potentielles ;
l’examen et l’approbation des objections au niveau des Organisations régionales At-Large (RALO) ; et
un processus d’examen et d’approbation des objections par le Comité consultatif At-Large.
La procédure de l’ALAC relative au dépôt de commentaires et d’objections dans le cadre de la série 2026 du programme des nouveaux gTLD est disponible à l’adresse suivante : https://icann-community.atlassian.net/wiki/x/DwBAD.
Les gouvernements nationaux à titre individuel peuvent bénéficier du financement de l’ICANN pour une objection et un recours en appel.
4.5.8 Dépôt et traitement des objections
La présente section expose les grandes lignes de la procédure par laquelle un objecteur peut déposer une objection, et le candidat visé par l’objection y répondre, ainsi que les modalités d’administration par les DRSP des procédures de règlement de litiges engagées dans ce cadre. Pour de plus amples informations, consulter la procédure d’objection de l’ICANN, laquelle prévaut en cas de divergence avec les informations du présent module. Les règles et procédures propres à chaque DRSP pour chaque motif d’objection, publiées dans les Règles des fournisseurs de services de règlement de litiges, doivent également être respectées.
4.5.8.1 Périodes de dépôt des objections
Le grand public, à condition qu’il ait qualité pour agir, comme décrit à la Section 4.5.2 Qualité pour agir, aura la possibilité de déposer des objections pendant les périodes suivantes :
pendant 104 jours pour tous les motifs d’objection, à compter du jour de confirmation des chaînes34 ;
pendant 30 jours pour le seul motif de chaînes prêtant à confusion, à la suite de la publication des ensembles conflictuels mis à jour une fois l’évaluation des chaînes terminée ;
pendant 30 jours pour tous les motifs d’objection, en cas de modification d’une chaîne de marque, à compter du jour de la publication des rapports d’évaluation de la chaîne et uniquement si cette évaluation est concluante.35
De plus amples informations figurent dans la Section 1.2 Étapes de la candidature et la Section 5.3 Demandes de changement de chaîne de TLD de marque.
4.5.8.2 Dépôt d’une objection
Pour déposer une objection à une candidature, il est impératif de respecter les conditions suivantes :
toutes les objections sont déposées par voie électronique auprès du DRSP compétent, dans le respect de la date limite publiée. Au-delà de cette date, le DRSP n’acceptera aucune objection ;
toutes les objections sont déposées en anglais ;
chaque objection doit faire l’objet d’un dépôt distinct. Un objecteur souhaitant formuler une objection à plusieurs candidatures doit, pour chacune, déposer une objection distincte et s’acquitter des frais de dossier correspondants, sauf lorsque les objections qu’il dépose visent des candidatures à une même chaîne. Si un objecteur souhaite formuler une objection à une candidature sur plusieurs motifs, il doit déposer des objections distinctes et s’acquitter des frais de dossier afférents à chaque motif d’objection ;
le corps d’une objection ne peut excéder 5 000 mots, hors pièces jointes ;
l’objecteur doit fournir au candidat visé une copie de toutes les communications adressées au DRSP dans le cadre de la procédure.
Chaque objection doit comporter :
le nom et les coordonnées de l’objecteur ;
un exposé justifiant sa qualité pour agir, c’est-à-dire les raisons pour lesquelles il estime remplir les conditions requises ;
une description du fondement de l’objection, comprenant :
la mention du motif spécifique sur lequel repose l’objection ;
une explication détaillée du bien-fondé de l’objection et des raisons pour lesquelles il convient d’y faire droit ;
la copie de tout document que l’objecteur juge propre à étayer son objection.
Au moment du dépôt, l’objecteur doit régler des frais de dossier dont le montant est fixé et publié par le DRSP compétent.36 Si les frais de dépôt ne sont pas réglés dans les 10 jours suivant la réception de l’objection, celle-ci est rejetée sans préjudice par le DRSP.
Toute partie ayant qualité pour agir et souhaitant déposer une objection pour chaînes prêtant à confusion à l’encontre d’une chaîne faisant l’objet de plusieurs candidatures peut déposer une objection contre une, plusieurs ou la totalité desdites candidatures. Si l’objection vise plusieurs candidatures pour une chaîne identique, chaque candidat concerné peut y répondre ; à défaut, l’objection sera maintenue pour les candidatures n’ayant pas fait l’objet d’une réponse. Le même panel examine l’ensemble des pièces associées à l’objection, chaque réponse étant appréciée selon ses particularités. Le panel rend une décision unique déterminant, le cas échéant, quelle partie obtient gain de cause.
4.5.8.3 Examen administratif de l’objection
Dans les 14 jours suivant la réception d’une objection et le paiement des frais de dossier, le DRSP procède à une vérification de la conformité administrative de celle-ci à l’ensemble des règles de procédure. Selon le volume d’objections reçues, le DRSP peut solliciter auprès de l’ICANN une courte prolongation de ce délai. Cet examen administratif vise notamment à déterminer si l’objection a été déposée auprès du DRSP compétent.
Un examen administratif peut avoir les issues suivantes :
si le DRSP juge l’objection conforme à la procédure et à ses propres règles applicables, alors elle est réputée déposée et la procédure se poursuit ;
si le DRSP constate un vice de procédure, il en avise l’objecteur, qui dispose alors de cinq jours pour procéder aux rectifications nécessaires ;
si les rectifications sont effectuées dans le délai imparti, l’objection est réputée déposée ;
à défaut de rectification dans les délais, l’objection est rejetée.
4.5.8.4 Publication et notification de l’objection
Le DRSP publie sur son site Web une liste, qu’il met régulièrement à jour, de toutes les objections ayant satisfait à l’examen administratif, et en avise l’ICANN. L’ICANN publie alors sur le site Web du programme des nouveaux gTLD37 un avis recensant l’ensemble de ces objections. Une fois avisé du dépôt d’une objection contre sa candidature, le candidat peut décider de retirer sa candidature à un nouveau gTLD, ce qui entraînerait le rejet de l’objection.
4.5.8.5 Jonction des objections par le DRSP
Les parties peuvent proposer la jonction de certaines objections dans les sept jours suivant la publication de des objections. Le DRSP dispose de sept jours supplémentaires pour proposer une jonction aux parties concernées. Il appartient au DRSP de donner suite ou non à la proposition faite par les parties.
Pour évaluer l’opportunité d’une jonction, le DRSP met en balance les gains potentiels en temps, en coût, en effort et en cohérence avec le préjudice ou les désagréments que cette mesure pourrait engendrer. Les DRSP s’attachent à ce que toutes les objections soient traitées selon un calendrier similaire, étant entendu qu’aucun ordre de traitement n’est établi.
Si le DRSP propose la jonction de certaines objections, les parties disposent de sept jours après réception de l’avis de jonction pour soumettre au DRSP leurs réserves éventuelles concernant la jonction proposée. Après examen de la proposition de jonction soumise par les parties, le DRSP décidera d’y donner suite ou non. Le DRSP informera les parties de sa décision finale concernant la jonction dans les 28 jours suivant la publication des objections.
4.5.8.6 Désignation du panel d’objection
Pour chaque objection ayant satisfait à l’examen administratif, le DRSP désigne un panel. Les parties à une procédure ont la possibilité de convenir d’un panel composé d’une ou de trois personnes, en assumant les frais correspondants, décrits dans la Section 4.5.6 Frais d’objection et de recours. Faute d’accord unanime en faveur d’un panel à trois personnes, le panel par défaut sera constitué d’une seule personne.
Un panel se compose d’experts dûment qualifiés, nommés pour chaque procédure par le DRSP désigné. Les membres du panel doivent être indépendants des parties au litige. Chaque DRSP applique ses propres procédures pour s’assurer d’une telle indépendance, notamment pour la récusation et le remplacement d’un membre du panel si preuve est faite de sa partialité. Il applique également les politiques de l’ICANN suivantes : politique en matière de conflits d’intérêt (Annexe 7) et Code de conduite et directives sur les conflits d’intérêts pour les fournisseurs de services (Annexe 8)
Le panel est composé d’un ou de trois membres, qui devront idéalement posséder les compétences suivantes :
Objections pour chaînes prêtant à confusion : expérience des litiges relatifs à l’atteinte aux droits d’autrui, l’un des membres au moins devant maîtriser les scripts concernés.
Objections pour atteinte aux droits d’autrui : expérience des litiges relatifs à l’atteinte aux droits d’autrui.
Objections relevant de l’intérêt public limité : juristes éminents de renommée internationale, experts dans des domaines pertinents tels que les sciences sociales, les sciences politiques, la sociologie ou encore les sciences de la santé.
Objections pour opposition communautaire : juristes éminents de renommée internationale, experts dans des domaines pertinents tels que les sciences sociales, les sciences politiques, la sociologie ou encore les sciences de la santé. Idéalement, au moins l’un des membres devrait posséder une bonne compréhension de la communauté identifiée ou en avoir une bonne connaissance.
Ni les membres du panel, ni le DRSP, ni l’ICANN, ni leurs affiliés, membres du personnel, employés, administrateurs ou consultants respectifs ne sauraient être tenus responsables envers une partie, dans le cadre d’une action en dommages-intérêts ou en injonction, pour tout acte ou omission liés à une procédure menée au titre des présentes, sauf en cas de faute intentionnelle ou de négligence grave.
Les règles du DRSP définissent les procédures permettant de soulever et de traiter les questions de conflit d’intérêts concernant le panel désigné.
4.5.8.7 Examen préliminaire rapide des objections
L’examen préliminaire rapide des objections vise à recenser et à écarter les objections manifestement infondées ou qui constituent un abus du droit d’objection, ou les deux.
Est ainsi considérée comme manifestement infondée ou constitutive d’un abus du droit d’objection, ou les deux, toute objection qui :
n’est pas fondée sur l’un des motifs ou principes recevables ;
est formée par une partie n’ayant pas qualité pour agir ;
n’est étayée par aucun élément de preuve, ou par des éléments insuffisants ;
est fantaisiste, de toute évidence inventée, contraire au bon sens, ou d’une ambiguïté telle qu’il est objectivement impossible pour le DRSP d’en saisir le sens ;
propage ou promeut la haine fondée sur l’intolérance envers un groupe donné, y incite ou la justifie ;
s’inscrit dans une série d’objections fondées sur le même motif déposées par la même partie ou des parties affiliées contre le même candidat, et qui s’apparente de ce fait à du harcèlement ;
repose sur tout autre fait qui en démontre clairement le caractère manifestement infondé ou abusif.
Cet examen préliminaire rapide constitue la première tâche de fond du panel et aboutit à une décision sur l’objection. Il doit être achevé dans les 30 jours suivant la désignation du panel, ce délai ne courant qu’à compter de la résolution de toute contestation pour conflit d’intérêts soulevée par les parties.
Le rejet d’une objection pour caractère manifestement infondé, abusif ou les deux, vaut décision du panel, rendue conformément à l’Article 22 de la procédure d’objection de l’ICANN.
Si l’examen préliminaire rapide aboutit à un tel rejet, la suite de la procédure, y compris le versement de la totalité de la provision sur frais, n’a pas lieu.
4.5.8.8 Paiement de la provision sur frais
Dans les dix jours qui suivent l’examen préliminaire rapide, le DRSP dresse une estimation du montant total des frais et sollicite des deux parties, à savoir l’objecteur et le candidat, le versement de la totalité de la provision sur frais. Chaque partie doit verser sa provision sur frais dans les 20 jours suivant la notification du résultat de l’examen préliminaire rapide et en fournir la preuve au DRSP.
Le DRSP peut, au cours de la procédure, revoir son estimation du coût total et demander aux parties des provisions supplémentaires dans certains cas spécifiques, notamment s’il reçoit des documents additionnels ou s’il décide d’organiser une audience.
Si un objecteur ne s’acquitte pas de cette provision sur frais, le DRSP rejette l’objection sans remboursement des frais engagés. Si un candidat visé par l’objection ne s’acquitte pas de cette provision sur frais, l’objecteur obtient gain de cause, aucuns frais versés par ledit candidat visé ne seront remboursés et la candidature sera écartée.38 Si aucune des parties ne verse la provision, l’objection est rejetée, sans remboursement des frais engagés.
4.5.8.9 Réponse à une objection
Une fois que les deux parties ont versé la provision sur frais, le DRSP notifie au candidat visé par l’objection que ce dernier dispose d’un délai de 30 jours pour déposer une réponse à l’objection après la transmission des conclusions de l’examen préliminaire rapide. Aucune réponse tardive n’est acceptée. Au moment où le candidat visé dépose sa réponse, il doit s’acquitter de frais de dossier d’un montant fixé et publié par le DRSP compétent, lequel montant est identique à celui des frais de dossier de l’objecteur. Si le candidat visé ne règle pas ces frais dans les 20 jours suivant la notification des conclusions de l’examen préliminaire rapide, la réponse ne sera pas prise en compte ; l’objecteur obtiendra alors gain de cause et la candidature sera écartée.39
À défaut de réponse dans le délai de 30 jours par le candidat visé, celui-ci est réputé en défaut et l’objecteur obtient gain de cause. Dans ce cas, aucuns frais ne seront remboursés au candidat visé. Si la réponse est jugée non conforme à la procédure d’objection et aux règles applicables du DRSP, le candidat visé disposera de cinq jours pour la régulariser.
À cet égard, le candidat visé doit se conformer aux lignes directrices suivantes :
toutes les réponses sont déposées en anglais ;
chaque réponse fait l’objet d’un dépôt distinct. Ainsi, un candidat qui répond à plusieurs objections doit soumettre une réponse distincte, et s’acquitter des frais de dépôt correspondants pour chacune d’elles ;
les réponses sont déposées par voie électronique ;
la longueur de chaque réponse ne peut excéder 5 000 mots, hors pièces jointes ;
chaque candidat visé doit communiquer à l’objecteur copie de l’ensemble des documents transmis au DRSP dans le cadre de la procédure.
Chaque réponse déposée par un candidat visé doit comporter :
le nom et les coordonnées dudit candidat visé ;
une réponse point par point aux revendications de l’objecteur ;
la copie de tout document qu’il estime être le fondement de sa réponse.
4.5.8.10 Éléments de preuve supplémentaires et audience
Il revient au panel de décider si les parties doivent joindre des déclarations écrites au dépôt des objections et réponses, et de fixer les échéances40 y afférentes. Afin que les litiges soient résolus avec célérité et à un coût raisonnable, la communication de pièces n’est autorisée qu’à titre exceptionnel, et exclusivement à la demande du panel. Ce n’est que si ce dernier l’estime nécessaire et approprié qu’il demandera la production de preuves supplémentaires ou tiendra une audience virtuelle, les litiges étant généralement réglés sans audience. Aucune audience en personne ne sera, en aucun cas, organisée.
4.5.8.11 Médiation et règlement amiable
En cas d’objection, les parties peuvent recourir à la médiation ou négocier un règlement amiable pour résoudre leur litige, selon les modalités décrites ci-après.
4.5.8.11.1 Principes régissant la médiation et le règlement amiable
Les parties d’une procédure de règlement de litige sont invitées, sans y être obligées, à s’engager dans une médiation visant à régler leur litige. Chaque DRSP dispose d’experts pouvant être mandatés comme médiateurs pour faciliter ce processus ; si les parties choisissent cette option, les DRSP leur communiqueront les modalités et les frais afférents, qui seront à la charge des parties.
Si un médiateur est désigné, cette personne ne peut pas siéger au panel constitué pour statuer sur le litige en question. Les parties conservent à tout moment la faculté de négocier sans médiateur ou de désigner, d’un commun accord, le médiateur de leur choix.
L’ICANN n’intervient à aucun stade de la médiation.
4.5.8.11.2 Période de réflexion
Aucune prolongation de délai n’est automatiquement accordée pour la conduite de négociations ou d’une médiation. Toutefois, les parties peuvent soumettre au DRSP une demande de période de réflexion, conformément à ses procédures. Il doit s’agir d’une demande conjointe des deux parties. Une période de réflexion est une période pendant laquelle les délais de soumission et d’autres délais sont mis en pause. Il revient au DRSP ou au panel, si celui-ci est constitué, de donner suite ou non à la demande.
Sauf circonstances exceptionnelles, la période de réflexion ne peut excéder 30 jours. Notons cependant que si le candidat dépose une demande de modification de dossier de candidature (ACR) en réponse aux préoccupations soulevées dans l’objection, la procédure de règlement de litige peut être suspendue pour une durée supérieure, sous réserve de l’accord des deux parties et conformément aux dispositions de la Section 4.5.8.12 Demandes de modification de dossier de candidature faisant suite à une procédure d’objection.
Une période de réflexion peut être demandée à tout moment après l’envoi d’une réponse à l’objection par le candidat visé et avant la communication de la décision du panel. Les parties doivent prendre en charge les coûts engagés par le DRSP avant la période de réflexion.
4.5.8.11.3 Règlement amiable
À tout moment de la procédure, l’objecteur et le candidat visé par l’objection peuvent conclure un règlement amiable. Deux issues sont alors possibles :
L’objecteur retire son objection. La candidature suit alors son cours, sauf si d’autres procédures s’y opposent.
Le candidat visé retire sa candidature.
Dans le cas où le règlement amiable impose au candidat visé de soumettre une ACR, les deux parties doivent avoir conscience que l’approbation d’une modification demandée n’est pas garantie. On trouvera dans la section ci-après de plus amples informations sur les ACR soumises dans le cadre d’une procédure d’objection.
Si les parties s’accordent sur un règlement amiable, elles en avisent le DRSP qui clôture la procédure sous réserve que les parties se soient acquittées de leurs obligations de paiement. Le DRSP notifie alors la clôture de la procédure à l’ICANN et aux parties.
Tout règlement amiable doit être conforme aux règles du Guide de candidature concernant l’interdiction de toute résolution privée des ensembles conflictuels, telles que décrites à la Section 5.2.3 Interdiction de résolution privée des conflits de chaînes par les candidats.
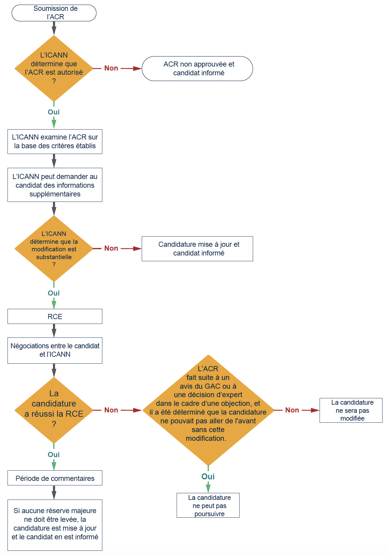
4.5.8.12 Demandes de modification de dossier de candidature faisant suite à une procédure d’objection
Procédure intervenant en réponse à une objection et permettant à un candidat de solliciter une modification de son dossier de candidature (ACR, se reporter à la Section 3.8) pour, entre autres, ajouter ou modifier un engagement volontaire des opérateurs de registre (RVC, Section 7.8.3) ou une politique d’enregistrement communautaire (Section 7.8.4). Sauf circonstances exceptionnelles, l’ICANN ne participe pas aux processus d’objection.
Si un candidat dépose une ACR après avoir répondu à une objection, il peut demander au DRSP de suspendre la procédure, sous réserve de l’accord de l’objecteur, comme le prévoit la Section 4.5.8.11 Période de réflexion. Si le DRSP juge cette demande conjointe légitime, la procédure de règlement de litige est suspendue jusqu’à l’issue de la procédure d’ACR et de la réévaluation qui en découle, le cas échéant. Si le candidat ne soumet pas l’ACR dans les 30 jours suivant sa demande de période de réflexion, le DRSP réactive la procédure de règlement de litige. En cas de rejet de la demande de suspension par le DRSP, le candidat conserve la possibilité de soumettre une ACR, mais la procédure de règlement de litige n’est pas suspendue.
Le panel doit tenir compte des résultats de l’ACR dans son évaluation. Il est à noter que même si l’ACR est refusée, le panel peut néanmoins autoriser la poursuite de la candidature. Les parties peuvent également parvenir à un règlement amiable, conformément aux modalités décrites à la Section 4.5.8.11.3 Règlement amiable.
4.5.8.13 Objections et engagements volontaires des opérateurs de registre
Dans des circonstances extraordinaires41 et dans le cadre de sa décision, le panel peut ordonner qu’une candidature ne puisse poursuivre son cours qu’à la condition qu’un RVC nouveau ou amendé, approuvé par l’ICANN, soit intégré dans le contrat de registre applicable. Ce type de RVC est considéré un RVC faisant suite à des objections ou à des avis de consensus du GAC (se reporter à la Section 7.8.3.2.3.1 Situation 1 : engagements pris pour donner suite à des objections ou à un avis de consensus du GAC Trois scénarios sont possibles :
Le candidat estime qu’un RVC figurant déjà dans sa candidature répond aux préoccupations soulevées dans l’objection. Si le panel juge la préoccupation fondée et estime que le RVC existant y répond, il indiquera dans sa décision que ledit RVC relève de la catégorie des RVC représentant des engagements pris pour donner suite à des objections ou à un avis de consensus du GAC.
Le candidat et l’objecteur parviennent à un règlement amiable qui prévoit l’ajout ou la modification d’un RVC existant. Le candidat devra alors soumettre une ACR qui, si elle est acceptée par l’ICANN, sera suivie d’une évaluation des engagements de registre (RCE). Si le RVC est validé à l’issue de la RCE, l’objecteur retire son objection, à la condition que ledit RVC soit qualifié de « RVC représentant des engagements pris pour donner suite à des objections ou à un avis de consensus du GAC ».
Le panel établit qu’un RVC, nouveau ou modifié, permettrait de répondre aux préoccupations soulevées par l’objecteur. Dans ce cas, le candidat met à jour le RVC existant ou en rédige un nouveau, puis soumet une ACR. Si celle-ci est acceptée, une RCE s’ensuivra. Si le RVC est validé à l’issue de l’ACR et de la RCE, le panel indiquera dans sa décision que le RVC relève de la catégorie des « RVC représentant des engagements pris pour donner suite à des objections ou à un avis de consensus du GAC », pour autant qu’il estime que ce RVC permet au candidat de répondre à l’objection. Dans le cas contraire, l’objecteur obtient gain de cause.
4.5.8.14 Décision du panel
Les décisions finales du panel du DRSP sont rendues par écrit et contiennent :
un résumé du litige et des conclusions du panel ;
l’identité de la partie ayant obtenu gain de cause ;
les fondements de la décision du panel.
Sauf décision contraire du panel, chaque DRSP publie sur son site Web le texte intégral des décisions rendues par ses panels.
Les conclusions du panel ont valeur de décision et seront acceptées par l’ICANN dans le cadre de la procédure de règlement des litiges.
Les objections déposées au motif de chaînes prêtant à confusion peuvent donner lieu à l’une des issues suivantes :
Si l’objecteur obtient gain de cause :
lorsque l’objecteur est un autre candidat, les chaînes des deux parties ainsi que les variantes (éventuelles) de ces chaînes sont versées à l’ensemble conflictuel ;
lorsque l’objecteur est un opérateur de gTLD ou de ccTLD existant, ou une entité ayant un intérêt significatif dans le pays ou territoire concerné, la candidature visée (chaîne principale et variantes allouables) est jugée irrecevable pour la suite du processus de candidature.
Si l’objecteur n’obtient pas gain de cause, la candidature poursuit son cours, sauf si d’autres procédures l’en empêchent.
Les objections pour intérêt public limité, atteinte aux droits d’autrui ou opposition de la communauté peuvent donner lieu à l’une des issues suivantes :
Si une objection visant la chaîne principale d’un gTLD faisant l’objet d’une candidature aboutit, alors la candidature en question, ainsi que toute variante de la chaîne principale en faisant partie, sont jugées irrecevables pour la suite du processus de candidature.
Si une objection visant une ou plusieurs variantes de chaîne allouables faisant l’objet d’une candidature aboutit, ladite candidature peut se poursuivre pour la chaîne principale et les variantes allouables non contestées ; les variantes de chaîne jugées irrecevables sont exclues du dossier de candidature.
Si l’objection est rejetée, la candidature poursuit son cours sauf obstruction par d’autres procédures.
La candidature ne peut progresser que si un accord est trouvé sur des RVC nouveaux ou modifiés, approuvés par l’ICANN. Pour plus d’informations, se reporter à la Section 4.5.8.13 Objections et engagements volontaires des opérateurs de registre.
Une fois la décision du panel rendue, le DRSP rembourse à la partie gagnante la provision sur frais qu’elle avait versée. Si la décision du panel conditionne la poursuite de la candidature à un accord sur un RVC nouveau ou modifié, approuvé par l’ICANN, l’objecteur est considéré comme étant la partie ayant obtenu gain de cause.
4.5.9 Dépôt et traitement d’un recours
La partie qui n’a pas obtenu gain de cause peut faire appel de la décision du panel. L’appel est examiné selon le critère de l’erreur manifeste. La procédure d’appel d’une décision du panel est décrite dans la procédure d’appel d’une objection établie par l’ICANN. laquelle prévaut en cas de divergence avec les présentes dispositions. Les règles spécifiques à chaque DRSP et à chaque motif d’objection, accessibles ici, doivent également être observées.
4.5.9.1 Déposer un recours
Toute partie à une objection dispose d’un délai de 15 jours à compter de la date où la décision du panel est rendue par le DRSP pour notifier à ce dernier son intention de contester cette décision (notification d’appel). Cette notification doit indiquer les éléments contestés de la décision du panel et contenir un exposé succinct des motifs du recours. L’appelant dispose ensuite de 15 jours à compter de la date de dépôt de cette notification pour déposer son recours et s’acquitter des frais afférents. Un appelant souhaitant contester des décisions du panel issues de plusieurs procédures d’objection distinctes est tenu de déposer autant de recours que de décisions contestées, auprès des DRSP compétents.
La notification d’appel contient, entre autres éléments :
les nom et coordonnées (adresse postale, numéro de téléphone, adresse électronique, etc.) du requérant ;
l’identification de l’objection initiale ayant donné lieu à la décision contestée ;
la description du fondement de l’appel, comprenant :
l’énoncé du motif justifiant l’appel, tel que prévu à l’article 1 de la procédure d’appel d’une objection ;
une explication du bien-fondé du recours et des raisons pour lesquelles il devrait être accueilli.
L’argumentaire de fond du recours ne peut excéder 5 000 mots, hors pièces jointes. Les pièces jointes ne constituent pas un moyen de fournir des arguments supplémentaires ou de contourner la limite de mots prescrite.
Au moment du dépôt du recours, le requérant doit s’acquitter de frais de dossier fixés conformément aux règles de recours du DRSP compétent, et en fournir la preuve dans sa notification. À défaut de paiement de ces frais, le recours est rejeté sans préjudice.
4.5.9.2 Examen administratif du recours
Le DRSP procède à un examen administratif du recours afin d’en vérifier la conformité aux règles de procédure. Il notifie les conclusions de cet examen à l’appelant, à la partie mise en cause et à l’ICANN dans un délai de 14 jours suivant la réception de l’appel, délai qu’il peut au besoin prolonger. Si le DRSP juge le recours recevable au regard de la procédure de recours, il l’enregistre en vue de son traitement. S’il constate à l’inverse un vice de forme dans le recours, le DRSP peut exiger que les lacunes administratives soient corrigées sous cinq jours. Faute de régularisation dans le délai imparti, le recours est rejeté.
4.5.9.3 Publication du recours
Une fois le recours enregistré en vue de son traitement, le DRSP publie sur son site Web les informations suivantes :
la chaîne proposée que vise le recours ;
le nom de l’appelant ;
un lien hypertexte vers la décision du panel issue de la procédure d’objection initiale ;
les motifs de l’appel ;
les dates auxquelles le DRSP a reçu la demande d’appel.
4.5.9.4 Jonction des recours
Lorsque plusieurs parties ayant des intérêts convergents sont recevables à déposer un recours contre une même décision du panel, elles peuvent déposer une notification d’appel conjointe et agir comme un seul et même appelant. Si des parties ont déposé en temps utile des notifications d’appel distinctes, le DRSP peut en prononcer la jonction, soit d’office, soit à la demande d’une partie, ladite demande ayant été formulée dans les cinq jours suivant la publication de la notification sur le site Web du DRSP.
Pour décider de procéder à la jonction de recours, le DRSP met en balance les avantages potentiels (gain de temps, réduction des coûts, cohérence décisionnelle, etc.) de ladite jonction, et les éventuels préjudices ou inconvénients qu’elle est susceptible d’entraîner. La décision du DRSP quant à une jonction est définitive et insusceptible de recours.
4.5.9.5 Constitution du panel de recours
Pour chaque appel jugé recevable à l’issue de l’examen administratif, le DRSP constitue un panel. Les parties à une procédure ont la possibilité de convenir d’un panel composé d’une ou de trois personnes, en assumant les frais correspondants, décrits dans la Section 4.5.6 Frais d’objection et de recours. Faute d’accord unanime en faveur d’un panel à trois personnes, le panel par défaut sera constitué d’une seule personne.
Un panel se compose d’experts dûment qualifiés, nommés par le DRSP désigné. Les membres du panel doivent être indépendants des parties au litige. Chaque DRSP applique ses propres procédures pour s’assurer d’une telle indépendance, notamment pour la récusation et le remplacement d’un membre du panel si preuve est faite de sa partialité.
4.5.9.6 Examen préliminaire rapide des appels
L’examen préliminaire rapide des appels vise à recenser et à écarter les appels manifestement infondés ou qui constituent un abus du droit de recours.
Un recours est réputé manifestement infondé ou abusif, ou les deux, lorsque :
il n’émane pas de la partie déboutée dans la procédure d’objection ;
il n’est étayé par aucune preuve ou par des preuves insuffisantes ;
il est fantaisiste, manifestement inventé, contraire au bon sens, ou d’une ambiguïté telle qu’il est objectivement impossible pour le DRSP d’en saisir le sens ;
il propage ou promeut la haine fondée sur l’intolérance envers un groupe donné, y incite ou la justifie ;
il constitue un harcèlement envers l’autre partie ou une instrumentalisation abusive de l’objection ;
il repose sur des faits démontrant de manière évidente son caractère infondé ou abusif.
L’examen préliminaire rapide constitue la première tâche du panel d’appel et détermine la recevabilité de l’appel. Il doit être mené à bien dans les 30 jours suivant la constitution du panel.
Le rejet d’un appel manifestement non fondé, constituant un abus du droit de former un appel, ou les deux, constitue une décision du panel, rendue conformément à l’Article 19 de la procédure d’appel d’une objection établie par l’ICANN.
4.5.9.7 Paiement des frais de recours
Dans les 10 jours qui suivent la publication des conclusions de l’examen préliminaire rapide, le DRSP dresse une estimation du montant total des frais et sollicite des deux parties le versement de la totalité de la provision sur frais. Les parties verseront la provision sur frais dans les 10 jours suivant la demande de paiement émise par le DRSP, preuve à l’appui. Le DRSP peut réviser cette estimation et en cours d’instance, il peut demander aux parties le paiement de provisions sur frais supplémentaires.
Si un appelant ne s’acquitte pas de cette provision sur frais, le DRSP rejette le recours sans remboursement des frais engagés. Si un intimé ne s’acquitte pas de cette provision sur frais, l’appelant obtient gain de cause : les frais versés par ledit intimé ne seront pas remboursés et la candidature sera écartée.42 Si aucune des parties ne verse la provision, l’appel est rejeté et aucun frais ne sera remboursé.
4.5.9.8 Réponse au recours
L’intimé peut, sans y être tenu, déposer une réponse au recours dans les 30 jours suivant la notification transmise par le DRSP. Le panel d’appel présumera que l’intimé ne prend pas position sur l’appel si aucune réponse n’est déposée.
Toute réponse soumise doit notamment contenir :
les nom et coordonnées (adresse postale, numéro de téléphone, adresse électronique, etc.) de la partie mise en cause ;
une réponse point par point aux arguments soulevés dans le recours.
L’argumentaire de fond de toute réponse ne peut excéder 5 000 mots, hors pièces jointes. Les pièces jointes ne constituent pas un moyen de fournir des arguments supplémentaires ou de contourner la limite de mots prescrite.
Lors du dépôt de la réponse, l’intimé s’acquitte des frais de dossier fixés et publiés par le DRSP compétent (d’un montant équivalent à celui versé par l’appelant), et en joint la preuve à sa réponse. À défaut de paiement dans un délai de 10 jours suivant la notification du résultat de l’examen préliminaire rapide, la réponse ne sera pas prise en compte, et le panel d’appel considérera que l’intimé ne prend pas position sur l’appel.
Si le DRSP constate un vice de forme dans la réponse, il a le pouvoir discrétionnaire de demander la correction de toute lacune administrative sous cinq jours.
4.5.9.9 Critères de recours
Pour chaque catégorie d’appel, le panel d’appel applique le critère de l’« erreur manifeste », tel que défini dans le programme des nouveaux gTLD. Selon ce critère, le panel d’appel est tenu d’accepter les conclusions de fait du panel d’objection, sauf si celui-ci a :
omis de suivre la procédure appropriée ; ou
omis d’examiner ou de solliciter des éléments de preuve ou d’information essentiels au cours de la procédure d’objection ; ou
à la fois 1 et 2.
Il incombe à l’appelant de démontrer que son recours est fondé, conformément au critère applicable.
4.5.9.10 Décision du panel d’appel
La décision du panel d’appel est rendue par écrit. Elle indique la partie ayant obtenu gain de cause et expose les fondements sur lesquels elle repose. Le panel d’appel prend l’une des décisions suivantes :
rejette l’appel et confirme la décision du panel d’objection ;
substitue sa propre décision à celle issue du panel d’objection initial.
Le panel d’appel ne peut ni ordonner une nouvelle instance d’objection ni renvoyer le dossier devant le panel d’objection d’origine pour correction ou réexamen.
Les conclusions du panel ont valeur de décision et seront acceptées par l’ICANN dans le cadre de la procédure de règlement des litiges.
La décision du panel d’appel doit indiquer la date à laquelle elle a été rendue et être signée par le panel d’appel. En cas d’absence de signature d’un membre du panel, la décision est accompagnée d’une déclaration en expliquant le motif.
La décision du panel d’appel est publiée dans son intégralité sur le site Web du DRSP. Au terme de la procédure d’appel, la décision du panel d’appel est définitive et ne pourra pas faire l’objet d’aucun autre recours.
4.5.10 Principes régissant les objections
Un panel statue sur le bien-fondé de chaque objection en appliquant des principes généraux, complétés par des principes de décision propres à chaque type d’objection. Il peut en outre s’appuyer sur les règles pertinentes du droit international en rapport avec les principes. Une décision rendue par un panel d’objection ou un panel d’appel dans le cadre d’une série ne constitue pas un précédent contraignant. La charge de la preuve incombe dans tous les cas à l’objecteur. Les principes énoncés ci-après conservent un caractère évolutif et pourront être affinés au gré des consultations menées avec les DRSP, les experts juridiques et le public.
4.5.10.1 Principes régissant les chaînes prêtant à confusion
La procédure d’objection pour chaînes prêtant à confusion vient compléter l’évaluation de la similarité des chaînes (Section 7.10). Tandis que cette dernière se cantonne à la ressemblance visuelle, une objection pour chaînes prêtant à confusion peut être fondée sur tout type de similarité : visuelle, auditive ou sémantique.
Il appartient au panel saisi d’une telle objection de déterminer si les chaînes en cause sont de nature à engendrer une confusion. La confusion est établie lorsqu’une chaîne ressemble à une autre au point de risquer d’induire en erreur ou de semer le doute. Pour être constitué, le risque de confusion doit être probable, et non seulement possible, dans l’esprit de l’internaute moyen et raisonnable. Une simple association d’idées, par laquelle une chaîne en évoque une autre, ne saurait suffire à établir la probabilité de confusion.
4.5.10.2 Principes spécifiques à l’atteinte aux droits d’autrui
4.5.10.2.1 Atteinte aux droits d’autrui : usage potentiel de la chaîne
Le panel saisi d’une objection pour atteinte aux droits d’autrui doit déterminer si l’usage potentiel de la chaîne par le candidat :
tirerait indûment profit du caractère distinctif ou de la renommée de la marque de commerce ou de service (la « marque ») – déposée ou non – de l’objecteur, ou du nom ou acronyme de l’OIG, tel qu’il figure dans l’acte constitutif de celle-ci ;
porterait une atteinte injustifiée au caractère distinctif ou à la renommée de la marque ou du nom ou acronyme de l’OIG ;
créerait, de toute autre manière, un risque inadmissible de confusion entre la chaîne et la marque ou le nom ou acronyme de l’OIG.
4.5.10.2.2 Atteinte aux droits d’autrui : marques déposées
Dans le cas des objections fondées sur une marque, le panel examine les facteurs non exhaustifs suivants :
le caractère identique ou similaire de la chaîne avec la marque de l’objecteur, notamment sur les plans visuel, phonétique ou sémantique ;
la bonne foi de l’objecteur dans l’acquisition et l’usage de ses droits sur la marque ;
le degré de reconnaissance, par le public, du signe correspondant à la chaîne, en tant que marque de l’objecteur, du candidat ou d’un tiers, dans le secteur pertinent ;
l’intention du candidat lors du dépôt de sa candidature à la chaîne pertinente, notamment s’il avait connaissance de la marque de l’objecteur ou ne pouvait raisonnablement l’ignorer, et s’il a pour pratique de solliciter ou d’exploiter des gTLD ou des enregistrements identiques ou similaires à des marques de tiers ;
si et dans quelle mesure le candidat a utilisé ou a pris des dispositions vérifiables pour utiliser le signe correspondant au gTLD dans le cadre d’une offre de bonne foi de biens ou de services, ou d’une divulgation de bonne foi d’informations, sans porter atteinte à l’exercice légitime des droits de l’objecteur sur sa marque ;
le fait que le candidat détienne des droits de marque ou d’autres droits de propriété intellectuelle sur le signe correspondant au gTLD, et si tel est le cas, si leur acquisition et leur usage relèvent de la bonne foi et si l’usage envisagé du gTLD est cohérent avec ceux-ci ;
si et dans quelle mesure le candidat est communément connu sous le signe correspondant au gTLD et, si tel est le cas, si l’usage envisagé du gTLD est cohérent avec cette notoriété et relève de la bonne foi ;
le fait que l’usage prévu du gTLD par le candidat soit de nature à créer un risque de confusion avec la marque de l’objecteur quant à l’origine, au parrainage, à l’affiliation ou à l’approbation du gTLD ;
le fait que l’usage prévu d’un terme usuel du dictionnaire, qui est aussi une marque, vise à tirer profit de son sens commun ou cible la marque en tant que telle.
4.5.10.2.3 Atteinte aux droits d’autrui : OIG
Dans le cas d’une objection pour atteinte aux droits d’autrui déposée par une OIG, le panel examine les facteurs non exhaustifs suivants :
le caractère identique ou similaire du gTLD visé avec le nom ou l’acronyme de l’OIG formulant l’objection, notamment sur les plans visuel, phonétique ou sémantique ;
la coexistence historique de l’OIG et de l’usage par le candidat d’un nom ou d’un acronyme similaire. Les facteurs pouvant être pris en compte peuvent inclure :
le niveau de reconnaissance mondiale des deux entités ;
la durée d’existence des entités ; et
les preuves historiques publiques de leur existence, y compris la communication par l’OIG de son nom ou de son abréviation au titre de l’article 6ter de la Convention de Paris pour la protection de la propriété industrielle ;
si et dans quelle mesure le candidat a utilisé le signe correspondant au gTLD, ou s’est préparé de manière démontrable à l’utiliser, dans le cadre d’une offre de bonne foi de biens ou de services, ou d’une divulgation de bonne foi d’informations, sans porter atteinte à l’exercice légitime du droit d’utiliser le nom ou l’acronyme de l’OIG ;
si et dans quelle mesure le candidat est communément connu sous le signe correspondant au gTLD visé et, si tel est le cas, si l’usage envisagé du gTLD est cohérent avec cette notoriété et relève de la bonne foi ;
le fait que l’usage prévu du gTLD visé soit de nature à créer un risque de confusion avec le nom ou l’acronyme de l’OIG quant à l’origine, au parrainage, à l’affiliation ou à l’approbation du gTLD.
4.5.10.3 Principes : intérêt public limité
Le panel saisi d’une objection pour intérêt public limité doit déterminer si la chaîne de gTLD visée contrevient aux principes généraux de droit international relatifs à la moralité et à l’ordre public.
À titre d’exemple, figurent parmi les instruments qui consacrent ces principes :
la Déclaration universelle des droits de l’homme (DUDH) ;
le Pacte international relatif aux droits civils et politiques ;
la Convention sur l’élimination de toutes les formes de discrimination à l’égard des femmes ;
la Convention internationale sur l’élimination de toutes les formes de discrimination raciale ;
la Déclaration sur l’élimination de la violence à l’égard des femmes ;
le Pacte international relatif aux droits économiques, sociaux et culturels ;
la Convention contre la torture et autres peines ou traitements cruels, inhumains ou dégradants ;
la Convention internationale sur la protection des droits de tous les travailleurs migrants et des membres de leur famille ;
la Convention relative à l’esclavage ;
la Convention pour la prévention et la répression du crime de génocide ;
la Convention relative aux droits de l’enfant.
Les instruments ci-dessus sont cités à titre d’exemple et ne constituent pas une liste exhaustive. Leur statut en matière de ratification varie. En outre, les États peuvent en restreindre la portée par des réserves et déclarations précisant leur interprétation et leur application de certaines dispositions. Les lois nationales qui ne sont pas fondées sur des principes de droit international ne sauraient motiver une objection pour atteinte à un intérêt public limité.
Selon ces principes, chacun jouit du droit à la liberté d’expression, mais l’exercice de ce droit comporte des devoirs et des responsabilités. Des restrictions limitées peuvent donc s’appliquer.43
Ci-dessous sont exposés les motifs pour lesquels une chaîne de gTLD peut être considérée contraire aux règles de morale et d’ordre public généralement acceptées et reconnues par les principes du droit international :
incitation ou encouragement à un acte illicite violent ;
incitation ou encouragement à la discrimination fondée sur la race, la couleur, le genre, l’appartenance ethnique, la religion, l’origine nationale ou toute autre discrimination similaire violant les normes juridiques généralement admises et consacrées par les principes du droit international ;
incitation ou encouragement à la pédopornographie ou à d’autres formes d’abus sexuels à l’encontre des enfants ;
constat que la chaîne de gTLD contrevient à des principes spécifiques du droit international consacrés par des instruments juridiques internationaux pertinents.
Le panel fonde son analyse sur la chaîne de gTLD elle-même. Il peut au besoin s’appuyer, à titre de contexte additionnel, sur la finalité du gTLD telle que décrite dans la candidature.
4.5.10.4. Principes : communauté
Les quatre critères ci-après permettent à un panel de déterminer si la représentation de la communauté proposée par le candidat fait l’objet d’une opposition substantielle de la part d’une partie significative de la communauté visée par la chaîne. Pour que l’objection soit acceptée, il incombe à l’objecteur de prouver que :
la communauté qu’il invoque est clairement délimitée ;
l’opposition de cette communauté à la candidature est substantielle ;
il existe une association forte entre la communauté invoquée et la chaîne de gTLD en cause ;
la candidature est susceptible de porter un préjudice important aux droits ou aux intérêts légitimes d’une partie significative de la communauté explicitement ou implicitement ciblée.
Chacun de ces critères est détaillé ci-après. L’objecteur doit satisfaire à l’ensemble des quatre critères pour obtenir gain de cause.
4.5.10.4.1 Communauté
L’objecteur doit prouver que la communauté s’opposant à la représentation proposée par le candidat constitue une communauté clairement délimitée. Pour statuer sur ce critère, le panel peut soupeser plusieurs facteurs, notamment :
le degré de reconnaissance publique du groupe en tant que communauté, aux niveaux local et/ou mondial ;
le degré de formalisation des contours de ladite communauté et la définition des membres qu’ils soient individus ou entités ;
la durée d’existence de la communauté ;
la répartition mondiale de la communauté (critère non pertinent pour une communauté territoriale) ; et
le nombre de personnes ou d’entités composant la communauté.
Si le panel constate une certaine opposition à la représentation proposée par le candidat pour une communauté, mais juge que le groupe représenté par l’objecteur ne constitue pas une communauté clairement délimitée, l’objection est rejetée.
4.5.10.4.2 Opposition substantielle
L’objecteur doit prouver le caractère substantiel de l’opposition à la représentation proposée par le candidat, au sein de la communauté qu’il prétend représenter. Pour statuer sur ce critère, le panel peut soupeser plusieurs facteurs, notamment :
le nombre d’expressions de l’opposition, par rapport à la composition de la communauté ;
la nature représentative des entités exprimant l’opposition ;
la stature ou le poids reconnus des sources d’opposition ;
la répartition ou diversité des sources d’opposition, notamment sur les plans :
régional ;
sous-sectoriel ;
des dirigeants de la communauté ;
des membres de la communauté ;
la défense historique de la communauté dans d’autres contextes ; et
les coûts engagés par l’objecteur pour manifester son opposition, y compris par d’autres canaux.
Si le panel constate une certaine opposition au sein de la communauté mais juge qu’elle n’atteint pas un seuil substantiel, l’objection est rejetée.
4.5.10.4.3 Ciblage
L’objecteur doit prouver l’existence d’une association forte entre la chaîne de gTLD en cause et la communauté qu’il représente. Pour statuer sur ce critère, le panel peut soupeser plusieurs facteurs, notamment :
les déclarations figurant dans la candidature ;
d’autres déclarations publiques du candidat ;
les associations faites par le public.
Si le panel constate une certaine opposition à la représentation proposée par le candidat pour une communauté par cette même communauté, mais qu’il n’existe pas d’association forte entre cette dernière et la chaîne de gTLD en cause, l’objection est rejetée.
4.5.10.4.4 Préjudice
L’objecteur doit prouver que la chaîne crée une forte probabilité de préjudice important aux droits ou aux intérêts légitimes d’une partie significative de la communauté explicitement ou implicitement ciblée. L’allégation d’un préjudice important reposant uniquement sur l’exploitation de la chaîne de gTLD en cause par le candidat ne constitue pas un motif d’objection valable.
Pour statuer sur ce critère, le panel peut soupeser plusieurs facteurs, notamment :
la nature et l’étendue du préjudice que l’exploitation de la chaîne de gTLD en cause par le candidat est susceptible d’entraîner pour la réputation de la communauté représentée par l’objecteur ;
la preuve que le candidat n’agit pas ou n’entend pas agir dans l’intérêt de la communauté ou, plus généralement dans celui des utilisateurs, notamment qu’il n’a pas proposé ou n’entend pas instituer de mesures de sécurité efficaces pour protéger leurs intérêts ;
l’ingérence dans les activités fondamentales de la communauté, résultant de l’exploitation de la chaîne de gTLD en cause par le candidat ;
la dépendance de la communauté représentée par l’objecteur vis-à-vis du DNS pour ses activités fondamentales ;
la nature et l’étendue du préjudice concret ou économique que l’exploitation de la chaîne de gTLD en cause par le candidat est susceptible d’entraîner pour la communauté représentée par l’objecteur ;
le degré de certitude quant à la survenance des préjudices allégués.
Si le panel constate une opposition, mais qu’il n’existe pas de probabilité de préjudice important pour la communauté ciblée du fait de l’exploitation du gTLD en cause par le candidat, l’objection est rejetée.
Ne pas confondre les commentaires sur les candidatures avec la procédure de consultation publique de l’ICANN : https://www.icann.org/en/public-comment/about. Les consultations publiques de l’ICANN sont l’occasion pour la communauté de l’ICANN, les parties prenantes de l’Internet et le grand public de donner leur avis sur le travail et les politiques de l’ICANN, tandis que les commentaires sur les candidatures concernent spécifiquement les candidatures aux nouveaux gTLD.↩︎
Comme il est décrit plus en détail dans la Section 5.4 Évaluation de la priorité communautaire, les candidats auront également la possibilité de joindre des lettres de recommandation à leur candidature avant de la soumettre.↩︎
Pour de plus amples informations, se reporter à la page d’aide des comptes ICANN : https://account.icann.org/help.↩︎
Une personne physique ou morale, ou une personne physique ou morale au nom de laquelle l’auteur du commentaire dépose son commentaire, est réputée avoir un lien avec un candidat si elle :
est employée par celui-ci, sous contrat avec lui ou affiliée à lui ; ou
a une relation financière avec lui ; ou
le candidat est un membre de la famille de l’auteur du commentaire, c’est-à-dire son frère ou sa sœur (de sang ou demi-frère ou demi-sœur), son conjoint (autre qu’un conjoint légalement séparé de la personne en vertu d’un jugement de divorce ou d’une ordonnance de séparation de corps), son parent, grand-parent, enfant, petit-enfant ou beau-parent ; ou l’un de ces derniers dans le cadre d’une relation par alliance ou par adoption légale.↩︎
Se reporter aux Conditions générales d’utilisation de l’ICANN : https://www.icann.org/privacy/tos.↩︎
Se reporter à la Section 4.5 Objections et recours.↩︎
Se reporter à la Section 4.5.4 Objecteur indépendant.↩︎
Se reporter au site web du programme des nouveaux gTLD : https://newgtldprogram.icann.org/en/.↩︎
Pour en savoir plus sur les alertes précoces du GAC lors de la série de 2012 des candidatures aux nouveaux gTLD, voir https://gac.icann.org/activity/gac-early-warnings.↩︎
L’ICANN se réserve le droit de prolonger le délai d’émission des alertes précoces imparti aux membres du GAC.↩︎
Se reporter à la Section 4.5 Objections et recours.↩︎
Voir https://archive.icann.org/en/topics/new-gtlds/gac-scorecard-23feb11-en.pdf.↩︎
Dans son Communiqué de Pékin (https://gac.icann.org/contentMigrated/icann46-beijing-communique), émis à l’occasion de l’ICANN46, le GAC a recommandé au Conseil d’administration de l’ICANN que « les chaînes associées à des secteurs réglementés ou professionnels soient exploitées dans le respect des lois en vigueur ». Le GAC a ainsi proposé l’application de mesures de protection spécifiques portant sur une vaste catégorie de chaînes liées « à la protection des consommateurs, aux chaînes sensibles et aux marchés réglementés ». Dans le cadre de la mise en œuvre de cet avis, des mesures de protection supplémentaires ont été intégrées à la spécification 11 du contrat de registre. L’application de ces mesures est obligatoire pour les candidatures concernées. Se reporter au Tableau 7-2 de la Section 7.8.2.2 PIC applicables par catégorie de chaîne for more information.↩︎
Se reporter au processus d’examen des avis du GAC : https://www.icann.org/fr/system/files/files/gac-advice-process-handbook-06mar18-fr.pdf.
Le Chapitre 12, Article 12.2 (a)(x) de statuts constitutifs de l’ICANN établit le seuil de voix nécessaires pour que le Conseil d’administration rejette un avis du GAC : https://www.icann.org/en/governance/bylaws#article12↩︎
Se reporter à la Section 3.8 Demande de modification de dossier de candidature et à la Section 7.8 Engagements d’intérêt public, engagements volontaires des opérateurs de registre et politiques d’enregistrement communautaire.↩︎
Se reporter au site Web du programme des nouveaux gTLD : https://newgtldprogram.icann.org/en.↩︎
Une notification ne sera pas jugée admissible si, par exemple, elle ne contient pas les informations requises, contrevient aux conditions générales de l’ICANN (https://www.icann.org/privacy/tos), ou est le produit de systèmes automatisés ou de bots.↩︎
Comme exposé à la Section 4.3 Avis de consensus du GAC, pour émettre à l’intention du Conseil d’administration un avis sur des questions de politique publique, le Comité consultatif gouvernemental (GAC) de l’ICANN suit une procédure spécifique ; auquel cas, les procédures d’objection décrites ici ne s’appliquent pas. Le GAC peut formuler un avis sur tout sujet, sans limitation de motifs d’objection.↩︎
Pour référence, la définition des « parties ayant un intérêt significatif » est celle du rapport final du ccPDP4 (https://ccnso.icann.org/sites/default/files/field-attached/ccpdp4-final-report-23feb24-en.pdf), elle-même dérivée du RFC 1591 (https://www.rfc-editor.org/rfc/rfc1591.html). Les parties ayant un intérêt significatif « comprennent notamment : a) le gouvernement ou l’autorité territoriale du pays ou territoire associé au ccTLD et b) toute autre personne physique ou morale (organisation, entreprise, association, institution éducative ou autre) justifiant d’un intérêt direct, matériel, substantiel, légitime et démontrable dans l’exploitation du ou des ccTLD, y compris le gestionnaire en place. Pour être considérée comme une partie ayant un intérêt significatif, toute partie autre que le gestionnaire, le gouvernement ou l’autorité territoriale du pays ou du territoire associé au ccTLD doit démontrer qu’elle [...] a un intérêt direct, matériel et légitime dans l’exploitation dudit ou desdits ccTLD ».↩︎
Le candidat peut être un opérateur de gTLD déjà en activité pour d’autres chaînes.↩︎
Le terme « détenteur de droits » s’entend d’un titulaire de marque déposée ou de marque non déposée, ou bien, le cas échéant, d’un concessionnaire d’une licence de marque.↩︎
Se reporter aux politiques et procédures de l’IANA pour .INT : https://www.iana.org/domains/int/policy#:~:text=applying%20for%20the%20.-,int%20domain%20name.,and%20governed%20by%20international%20law.↩︎
Par souci de lisibilité, dans la présente section, l’expression « la ou les chaînes en cause » renvoie à la ou aux chaînes contre lesquelles une partie dépose une objection.↩︎
Se reporter au site Web du programme des nouveaux gTLD : https://newgtldprogram.icann.org/en.↩︎
Se reporter à la page dédiée aux objections pour chaînes prêtant à confusion du site Web de l’OMPI : https://www.wipo.int/amc/en/domains/sco/.
Se reporter à la page dédiée aux objections pour atteinte aux droits du site Web de l’OMPI : https://www.wipo.int/amc/en/domains/lro/.↩︎
Se reporter à la page dédiée aux objections du site Web de la CCI : https://iccwbo.org/dispute-resolution/dispute-resolution-services/adr/icann-new-gtld-dispute-resolution/.↩︎
Il incombera à l’objecteur indépendant de décrire lesdites circonstances extraordinaires dans son objection. Un exemple de circonstances extraordinaires serait celui d’une objection qui aux yeux d’une personne raisonnable semblerait avoir été déposée afin de rendre impossible le dépôt d’une objection par l’IO.↩︎
Se reporter à la Section 4.5.2 Qualité pour agir.↩︎
Il incombera à l’objecteur indépendant de décrire lesdites circonstances extraordinaires dans son objection.↩︎
Le candidat et l’objecteur peuvent convenir d’un règlement amiable qui impose au candidat de soumettre une demande de modification de dossier de candidature. L’approbation de cette demande n’est toutefois pas garantie, et l’ICANN ne prendra pas part audit règlement amiable. Pour en savoir plus, se reporter à la Section 4.5.8.12 Demandes de modification de dossier de candidature faisant suite à une procédure d’objection.↩︎
Pour en savoir plus sur les remboursements et les retraits, se reporter à la Section 3.3 Frais et paiements.↩︎
Se reporter au site Web du programme des nouveaux gTLD : https://newgtldprogram.icann.org/en.↩︎
La période de dépôt des objections par les IO sera prolongée de sept jours supplémentaires après la fin de la période de dépôt des objections par le grand public.↩︎
Les objecteurs indépendants ne déposent pas d’objections lorsqu’il s’agit de demandes de changement de chaîne de TLD de marque.↩︎
Les informations sur les frais d’objection de la série de 2012 sont disponibles ici :
OMPI : https://newgtlds.icann.org/sites/default/files/wipo-fees-11jan12-en.pdf).
ICDR : https://newgtlds.icann.org/sites/default/files/icdr-fees-25may12-en.pdf).
CCI : https://newgtlds.icann.org/sites/default/files/icc-expertise-rules-appx-iii-12jun12-en.pdf.↩︎
Se reporter au site web du programme des nouveaux gTLD : https://newgtldprogram.icann.org/en/.↩︎
Se reporter à la Section 3.9 Statut d’une candidature.↩︎
Se reporter à la Section 3.9 Statut d’une candidature.↩︎
Le délai ne doit pas excéder 30 jours, sauf si le panel, après consultation du DRSP, estime que des circonstances exceptionnelles justifient une prolongation.↩︎
Les DRSP garderont à l’esprit le caractère strictement exceptionnel de cette option, d’autant qu’elle n’est envisageable qu’une fois que le panel a rendu sa décision et que les parties ont déjà eu toute latitude pour s’accorder sur un RVC, mais y ont échoué ou renoncé.↩︎
Se reporter à la Section 3.9 Statut d’une candidature.↩︎
Pour en savoir plus, se reporter à la Section 2.4 Liberté d’expression des candidats.↩︎
