Module 1 Parcours du candidat
Ce module offre un aperçu complet de l’expérience d’un candidat à un nouveau gTLD, du dépôt initial de la candidature à la délégation potentielle. Le processus est complexe et se déroule en plusieurs étapes qui incluent des évaluations techniques, financières et opérationnelles.
Ce parcours du candidat est conçu pour fournir aux candidats potentiels des informations essentielles sur chacune des étapes, y compris le dépôt de candidature, la préévaluation, les commentaires de la communauté, l’évaluation, le conflit de chaînes, la résolution des litiges et la passation des contrats.
En offrant une feuille de route claire, ce module guide les candidats à travers les complexités du processus de candidature, afin d’assurer qu’ils sont préparés à chaque étape pour l’obtention d’un nouveau gTLD.
1.1 Informations préalables au dépôt de candidature
1.1.1 Critères d’éligibilité
Seules les entités juridiques telles que les sociétés, les organisations et les institutions, ainsi que les entités gouvernementales, non gouvernementales et intergouvernementales, peuvent se porter candidates à un nouveau gTLD. Les candidatures émanant de personnes physiques ou d’entreprises individuelles ne seront pas prises en considération. En outre, les candidatures émanant d’entités n’ayant pas encore été constituées ou celles qui supposent la constitution future d’une entité juridique (comme une coentreprise en cours de création) ne seront pas acceptées.
1.1.2 Frais
Les candidats sont tenus de payer la totalité des frais d’évaluation des gTLD de 227 000 USD pour chaque candidature, avec des exceptions pour ceux qui remplissent les conditions requises par le Programme de soutien aux candidats (ASP) et les candidats pour les candidatures de variantes qui répondent aux critères décrits dans la Section 3.3 Frais et paiements. Ces frais sont exigibles dès réception de la facture, et l’ICANN doit en recevoir le paiement intégral au plus tard sept jours après la clôture de la période de dépôt de candidatures. À défaut de règlement des frais d’évaluation de gTLD dans ce délai de sept jours, la candidature sera, en règle générale, écartée et annulée.
Tous les candidats, y compris ceux qui sont admissibles à l’ASP1, peuvent être tenus de payer des frais supplémentaires au titre des évaluations conditionnelles. Par exemple, cela s’applique si un candidat souhaite que sa candidature soit désignée comme TLD de marque ou souhaite qu’un engagement volontaire des opérateurs de registre soit ajouté à son contrat de registre. Si un candidat ne paie pas les frais liés à une évaluation conditionnelle, selon le type d’évaluation conditionnelle, il pourrait être invité à soumettre une demande de modification de dossier afin de supprimer cette section de son dossier et de pouvoir poursuivre la procédure. Les évaluations conditionnelles requises doivent être payées en temps voulu afin d’éviter toute disqualification. Pour de plus amples informations, se reporter à la Section 3.3 Frais et paiements.
1.1.3 Conditions générales
Tous les candidats doivent accepter les conditions générales applicables au dépôt de candidatures pour la série 2026 du programme des nouveaux gTLD (se reporter à l’Annexe 10 Conditions générales que les candidats sont encouragés à lire dans leur intégralité).
1.1.4 Système de gestion des candidatures aux TLD
Les dossiers de candidature doivent être soumis par voie électronique à travers le système de gestion des candidatures aux TLD (TAMS). Aucune candidature sur support papier ne sera admise. Il est recommandé aux candidats de consulter le Guide d’utilisation du TAMS, publié sur le site Web du programme des nouveaux gTLD2, afin de bien maîtriser le fonctionnement du système avant de déposer leur dossier.
1.1.5 Principe de bonne foi
Les candidatures doivent être soumises avec une intention de bonne foi (« bona fide ») pour exploiter le gTLD. Les candidats doivent affirmer une intention de bonne foi d’exploiter le gTLD pour toutes les candidatures soumises dans TAMS (se reporter au Questionnaire 21 de l’Annexe 1 Questions du dossier de candidature). L’ICANN se réserve le droit d’interdire la poursuite d’une candidature si elle détermine que la candidature n’a pas été soumise de bonne foi.
1.1.6 Acceptation universelle
L’acceptation universelle (UA) vise à assurer que l’ensemble des applications, dispositifs et systèmes connectés à l’Internet puissent prendre en charge tous les noms de domaine et toutes les adresses de courrier électronique, quels que soient le script, la langue ou la longueur d’un TLD. Pour de plus amples informations sur l’acceptation universelle dans le programme des nouveaux gTLD, voir la Section 2.3 Acceptation universelle des noms de domaine et des adresses de courrier électronique.
1.1.7 Programme de soutien aux candidats
Les candidats qui souhaitent postuler à un nouveau gTLD et exploiter un registre peuvent soumettre une demande pour le programme de soutien aux candidats (ASP). S’ils sont admissibles, les candidats peuvent recevoir un soutien financier ou non financier. Consulter la section ASP sur le site Web du programme des nouveaux gTLD3 pour plus d’informations et des mises à jour.
1.2 Étapes de la candidature
Cette section décrit les étapes que franchit une candidature après le dépôt du dossier, tout au long de la période de dépôt de candidatures. Alors que certaines étapes s’appliquent à toutes les candidatures déposées, d’autres n’ont lieu que dans des circonstances particulières. Cette section offre un aperçu général et non exhaustif des divers processus. Pour obtenir des renseignements complets, les candidats et les autres parties sont invités à consulter les sections correspondantes du Guide de candidature.
1.2.1 Dépôt de la candidature
Durée prévue : 105 jours
1.2.1.1 Création d’un compte ICANN
Avant d’accéder au TAMS pour déposer leur dossier, les candidats doivent créer un compte utilisateur sur le site Web du compte ICANN4 et activer l’authentification multifactorielle.
1.2.1.2 Période de dépôt de candidatures
La période de dépôt de candidatures devrait débuter au plus tard le 30 avril 2026 à 23h59 UTC et rester ouverte pendant 105 jours, pour prendre fin le 12 août 2026 à 23h59 UTC. Toute candidature, pour être recevable, devra impérativement être déposée avant la clôture de la période de dépôt, le système n’autorisant aucune soumission tardive. Les candidats sont encouragés à déposer leur candidature dûment remplie dès que possible après l’ouverture de la période de dépôt de candidatures. Attendre la fin de la période pour entamer la procédure ne laissera pas le temps nécessaire pour réaliser toutes les démarches requises et le dépôt d’un dossier complet dans les délais prévus.
Pour que sa candidature soit examinée, le candidat doit s’acquitter des frais d’évaluation de son gTLD dès réception de la facture et au plus tard sept jours après la clôture de la période de dépôt, conformément à la Section 3.3 Frais et paiements.
Une fois son dossier déposé, le candidat ne pourra y apporter de modifications qu’en suivant les procédures décrites à la Section 3.8 Demande de modification de dossier de candidature. Les demandes de modification de dossier de candidature ne peuvent être soumises qu’après le jour de confirmation de chaîne.
1.2.1.3 Questions du dossier candidature
La candidature comprendra les sections suivantes, à remplir par l’utilisateur lors de son inscription :
Informations sur l’organisation
Informations financières
Informations sur la candidature au gTLD
Pour que leur dossier de candidature soit complet, les utilisateurs doivent répondre à une série de questions et fournir des pièces justificatives lorsque cela leur est demandé. Avant d’autoriser le dépôt de la candidature, le système s’assurera que tous les champs obligatoires ont été dûment renseignés. Pour de plus amples informations, se reporter à la Section 3.1.3 Questions du dossier de candidature ainsi que l’Annexe 1 Questions du dossier de candidature.
1.2.1.4 Chaînes dans une candidature
Chaque candidature porte sur un gTLD et peut inclure, le cas échéant, une ou plusieurs de ses variantes de chaîne allouables. Une candidature peut aussi porter sur une ou plusieurs variantes de chaînes allouables d’un gTLD déjà existant.5
1.2.1.5 Sélection de chaînes de remplacement
Afin de limiter les risques de conflit de chaînes, dans le cadre de leur candidature, les candidats ont la possibilité de proposer des chaînes de remplacement, comme le prévoit la Section 5.1 Chaînes de remplacement.
1.2.1.6 Types de candidatures et de chaînes
Comme décrit à la Section 3.1.6 Types de candidatures et de chaînes, certains types de candidatures peuvent nécessiter un traitement différent selon la nature de la candidature, de la chaîne ou du candidat.
Les différents types de candidatures sont les suivants : générale, communautaire, nom géographique, nom réservé, TLD de marque, nom de domaine internationalisé (IDN), variante de gTLD existant, TLD IDN principal comprenant une ou plusieurs variantes, mesure de protection de catégorie 1 et candidatures émanant de gouvernements, d’OIG et de candidats bénéficiant d’un soutien (candidats de gouvernements, d’OIG et candidatures dans le cadre du programme de soutien aux candidats).
En outre, certaines chaînes nécessitent des procédures de traitement et d’évaluation spécifiques : noms géographiques, TLD IDN, noms réservés et chaînes soumises aux mesures de protection de catégorie 1.
1.2.1.7 Génériques fermés
Le Conseil d’administration de l’ICANN a décidé que les candidatures à des chaînes à usage exclusif (génériques fermés6) ne seront approuvées qu’après l’établissement d’une méthodologie et de critères approuvés permettant d’évaluer si un domaine générique fermé proposé servirait l’intérêt public. Voir la Section 3.1.7 Chaînes à usage exclusif (génériques fermés).
1.2.1.8 Validations des chaînes préalables au dépôt
Certaines validations (voir la Section 3.1.8 Validations des chaînes préalables au dépôt) des chaînes principales et de leurs variantes, ainsi que des chaînes de remplacement, sont automatiquement intégrées et appliquées par le TAMS. Si une chaîne échoue à l’une des validations ou si une correspondance est trouvée, le candidat recevra un message d’erreur ou d’avertissement dans TAMS expliquant les problèmes détectés et, soit il ne sera pas autorisé à poursuivre avec le dépôt de sa candidature, soit il devra fournir des documents supplémentaires. Les candidats pourront saisir leur chaîne dans TAMS pour vérifier s’il y a une correspondance.
1.2.1.8.1 Identification des noms bloqués
Certaines chaînes, appelées « noms bloqués », ne peuvent pas être déléguées. Au cours du processus de préparation du dossier de candidature, le système vérifiera automatiquement si la chaîne saisie par le candidat et les variantes de chaînes applicables apparaissent dans la liste des noms bloqués. Si tel est le cas, le candidat ne pourra pas poursuivre avec cette chaîne et devra en sélectionner une autre afin de donner suite à sa candidature. Pour de plus amples informations, se reporter à la Section 3.1.8.1 Identification des noms bloqués.
1.2.1.8.2 Identification des noms réservés
Certaines chaînes, connues sous l’appellation « noms réservés », sont disponibles en tant que gTLD uniquement à l’issue d’un processus de vérification. Ces noms sont réservés pour des entités spécifiques, dénommées « OIG-OING internationale limitée », qui sont les seules parties admissibles à les demander. L’ICANN tient à jour la liste des noms réservés, compilée à partir de diverses sources, et exige que les entités concernées fournissent la documentation appropriée. Au cours du processus de préparation du dossier de candidature, le système vérifiera automatiquement si la chaîne saisie par le candidat et les variantes de chaînes applicables apparaissent dans la liste des noms réservés. Si la chaîne y figure, la procédure d’exception est alors enclenchée : le candidat est invité à téléverser les documents justifiant qu’il est bien l’entité pour laquelle le nom est réservé. Pour de plus amples informations, se reporter à la Section 3.1.8.2 Identification des noms réservés.
1.2.1.8.3 Examen de la stabilité du DNS
Cette vérification évalue si une chaîne faisant l’objet d’une candidature affectera négativement la sécurité ou la stabilité du système des noms de domaine (DNS) et se conformera au DNS et à d’autres normes pertinentes, comme décrit dans la Section 3.1.8.3 Examen de la stabilité du DNS. La vérification de la stabilité du DNS inclut une vérification de la conformité avec les règles de génération d’étiquettes pour la zone racine applicables. Si la chaîne échoue à l’un des tests, le candidat ne pourra pas déposer sa candidature.
1.2.1.9 Sélection du fournisseur de services de registre
Tous les candidats doivent identifier un ou plusieurs fournisseurs de services de registre (RSP), évalués par le biais du programme d’évaluation des RSP7, que le candidat a l’intention d’utiliser si la ou les chaînes faisant l’objet de la candidature passent à l’étape de délégation. La liste des RSP déjà évalués peut être consultée sur la page dédiée aux candidatures des fournisseurs de services de registre (RSP).8
Dans le cadre du dépôt de sa candidature, le candidat est encouragé à indiquer les RSP auxquels il entend faire appel et les services de registre qu’il prévoit d’offrir pour le ou les gTLD proposés. Le candidat peut aussi choisir de spécifier les RSP juste avant l’évaluation de la candidature.
Les candidats peuvent également engager des RSP tiers externes ou demander l’approbation de l’ICANN pour fournir eux-mêmes des services de registre critiques en tant que RSP par le biais du programme d’évaluation des RSP. Voir la Section 3.1.10 Sélection du fournisseur de services de registre.
1.2.2 Processus de préévaluation
1.2.2.1 Contrôle administratif et préparation pour le « jour du dévoilement »
Durée prévue : huit semaines
Une fois close la période de dépôt des candidatures, l’ICANN procédera aux diligences administratives raisonnables d’usage et s’assurera du bon encaissement des frais d’évaluation. L’ICANN examinera ensuite la liste des candidatures soumises et regroupera au sein d’ensembles conflictuels préliminaires celles qui portent sur des chaînes identiques, et ce, en prévision du jour du dévoilement.
Il est prévu que ce contrôle administratif soit mené à bien pour l’ensemble des dossiers en huit semaines environ, sous réserve du volume total des candidatures. Si toutefois un afflux important de candidatures venait à empêcher l’ICANN de respecter ce délai, un calendrier actualisé serait publié dans les meilleurs délais.
1.2.2.2 Jour du dévoilement
Sauf circonstances extraordinaires, au plus tard neuf semaines après la clôture de la période de dépôt des candidatures, l’ICANN publiera la liste de toutes celles ayant satisfait au contrôle administratif. Ce sera le jour du dévoilement. Cette liste, qui sera publiée sur le site Web du programme des nouveaux gTLD9, comprendra les chaînes pertinentes faisant l’objet de la candidature et toute variante et chaîne de remplacement, le cas échéant. Les parties publiques de chaque candidature seront également publiées. Une liste des ensembles conflictuels regroupant des candidatures à des chaînes identiques sera également publiée sur le site Web. Pour de plus amples informations, se reporter à la Section 5.2.4.1 Ensemble conflictuel résultant de candidatures pour des chaînes de gTLD identiques. À compter du jour du dévoilement, certaines communications et activités sont interdites. Pour en savoir plus, se reporter à la Section 5.2.3.1 Communications et activités interdites.
1.2.2.3 Période de remplacement
Durée prévue : deux semaines
Une fois que les candidats pourront accéder à la liste complète des chaînes faisant l’objet d’une candidature ainsi qu’à toutes les variantes de chaînes et chaînes de remplacement, ils auront la possibilité de substituer leur chaîne de remplacement à celle initialement sollicitée. Les candidats ayant choisi une chaîne de remplacement éligible disposeront d’une période de 14 jours pour notifier à l’ICANN, via le système TAMS, leur intention de remplacer la chaîne initialement demandée par la chaîne de remplacement indiquée dans leur dossier. Voir la Section 5.1 Chaînes de remplacement pour de plus amples informations.
1.2.2.4 Jour de confirmation de chaîne
Le jour de la confirmation des chaînes, l’ICANN publiera la liste actualisée des candidatures et des chaînes retenues (originales ou de remplacement, comme susmentionné). Une liste des ensembles conflictuels mise à jour sera également publiée.
1.2.2.5 Tirage au sort pour l’établissement des priorités de traitement
Le tirage au sort devrait avoir lieu au plus tard 30 jours après le jour de confirmation des chaînes. Le tirage déterminera le numéro de priorité d’une candidature et l’ordre général dans lequel elle sera traitée par l’ICANN, comme décrit dans la Section 3.7 Ordre de traitement des candidatures et tirage au sort pour l’établissement des priorités de traitement.
1.2.3 Contribution de la communauté, objections et recours
À compter du jour de confirmation des chaînes, la communauté aura la possibilité de fournir des commentaires comme décrit ci-dessous.
1.2.3.1 Commentaires sur les candidatures
Durée prévue : 104 jours à compter du jour de confirmation de chaîne ; 30 jours après une demande de modification de dossier de candidature.
Le grand public pourra publier des commentaires concernant les candidatures sur le Forum de commentaires sur les candidatures, comme décrit à la Section 4.1 Commentaires sur les candidatures. L’ICANN partagera ces commentaires et les réponses éventuelles avec les évaluateurs affectés aux candidatures concernées. Seuls les commentaires et les réponses reçus pendant les périodes de commentaires (104 jours après le jour de confirmation de chaîne et 30 jours après les demandes de modification de dossier de candidature applicables10) seront pris en considération par les panels d’évaluation.
1.2.3.2 Alertes précoces émanant de membres du GAC
Durée prévue : 104 jours à compter du jour de confirmation de chaîne
Les membres et les observateurs du Comité consultatif gouvernemental (GAC) de l’ICANN peuvent émettre des alertes précoces dans les 104 jours suivant le jour de confirmation de chaîne, comme décrit dans la Section 4.2 Alerte précoce émanant de membres du GAC.
1.2.3.3 Avis de consensus du GAC
Le GAC peut fournir des avis consensuels au Conseil d’administration de l’ICANN sur toute candidature, comme établi dans les statuts constitutifs de l’ICANN et comme décrit dans la Section 4.3 Avis de consensus du GAC.
1.2.3.4. Notifications relatives aux formes singulier/pluriel
Durée prévue : 30 jours à compter du jour de confirmation de chaîne
Dans les 30 jours suivant le jour de confirmation de chaîne, le public peut informer l’ICANN de ce qui suit :
Des chaînes faisant l’objet de candidatures représentant la forme singulière ou plurielle d’un même mot dans une même langue.
Une chaîne faisant l’objet d’une candidature qui représente la forme singulière ou plurielle de :
une chaîne déléguée ;
une chaîne toujours en cours de traitement issue de la série précédente des nouveaux gTLD ;
Nom bloqué
Pour de plus amples informations, se reporter à la Section 4.4 Notifications relatives aux formes singulier/pluriel.
1.2.3.5 Objections et recours
Durée prévue de la période de dépôt d’objections : 104 jours à compter du jour de confirmation des chaînes.
Durée prévue de la période de dépôt de recours : 15 jours après la décision relative à l’objection pour déposer un avis de recours ; 15 jours pour interjeter appel
Dans les 104 jours suivant le jour de confirmation de chaîne, les parties ayant qualité pour agir peuvent déposer des objections contre des candidatures spécifiques qui seront évaluées par un panel d’experts. Les objections peuvent être fondées sur quatre motifs : chaînes prêtant à confusion, atteinte aux droits d’autrui, intérêt public limité et opposition communautaire.
La partie qui n’a pas gain de cause dans une objection a une possibilité limitée de faire appel de la décision. La partie déboutée doit informer le fournisseur de services de règlement de litiges (DRSP) de son intention d’interjeter appel dans les 15 jours suivant l’émission de la détermination de l’objection. Par la suite, la partie déboutée dispose d’un délai supplémentaire de 15 jours à compter de la date de l’avis pour interjeter appel et payer les frais exigés.
Les objections et les appels sont déposés directement auprès des DRSP identifiés par l’ICANN. Tant le dépôt que le traitement de ces objections et ces appels impliquent des frais pour les parties. Voir la Section 4.5 Objections et recours pour de plus amples renseignements sur les frais et les procédures.
1.2.4 Évaluation de chaîne
Durée prévue : 180 jours11
L’évaluation de chaînes porte exclusivement sur les chaînes faisant l’objet de la candidature et leurs variantes allouables. Ce processus commence après le jour de confirmation des chaînes, pour une durée attendue de 180 jours. L’évaluation de chaînes chevauchera partiellement la période pendant laquelle la communauté peut présenter ses commentaires sur les candidatures, comme décrit dans le Module 4 Commentaires de la communauté, objections et recours. L’évaluation de chaînes comprend les cinq éléments décrits ci-dessous, dont chacun sera évalué simultanément. L’évaluation des chaînes, contrairement à l’évaluation des candidatures et des candidats, ne suit pas l’ordre de priorité.
1.2.4.1 Évaluation de la similarité de chaînes
L’évaluation de la similarité de chaînes sera effectuée par un panel d’experts dans le but d’éviter la confusion chez l’utilisateur et la perte de confiance dans le DNS résultant de la délégation de chaînes visuellement similaires12, comme décrit en détail dans la Section 7.10 Évaluation de la similarité de chaînes.
1.2.4.2 Évaluation initiale de la collision de noms
L’évaluation initiale des collisions de noms vise à identifier les chaînes présentant un risque élevé de collision de noms, comme décrit à la Section 7.7 Collision de noms. Si un risque élevé est avéré pour une chaîne, le candidat peut soumettre un plan d’atténuation qui, approuvé après évaluation, permettra à la candidature de poursuivre son cours. Sinon, la chaîne sera ajoutée à la liste de chaînes en collision et la candidature ne sera pas traitée. La section comprend également des informations sur la délégation temporaire, un processus supplémentaire applicable aux chaînes qui ne sont pas initialement identifiées comme étant à risque élevé.
1.2.4.3 Évaluation des mesures de protection
Cette évaluation vise à déterminer si une chaîne demandée doit être assortie de mesures de protection spécifiques relatives à la protection du consommateur, aux chaînes sensibles et aux marchés règlementés, sous forme de dispositions contractuelles du contrat de registre applicable. Vous trouverez de plus amples informations à la Section 7.8.2 Engagements en faveur de la protection de l’intérêt public.
1.2.4.4 Identification des noms géographiques
Dans le cadre de l’identification des noms géographiques, un panel examine l’ensemble des chaînes faisant l’objet de candidatures afin de déterminer celles qui peuvent être qualifiées de noms géographiques, comme décrit dans la Section 7.5 Noms géographiques. Cette étape se distingue du processus de vérification de fond qu’est la révision des noms géographiques et qui intervient durant l’évaluation de la candidature.
1.2.4.5 Évaluation des notifications singulier/pluriel
L’ICANN examinera les documents soumis au titre du processus de notification des singuliers/pluriels afin de déterminer si certaines chaînes correspondent aux formes singulière et plurielle d’un même mot dans une même langue. Voir la Section 4.4.3 Issue des notifications relatives aux formes singulier/pluriel.
1.2.5 Délégation temporaire
Les chaînes qui n’ont pas été identifiées comme présentant un risque potentiellement élevé, comme décrit à la Section 7.7.2 Évaluation initiale des collisions de noms, feront l’objet d’une délégation temporaire. La délégation temporaire peut commencer dès que l’évaluation initiale de la collision de noms est terminée, même si d’autres évaluations qui font partie de l’évaluation de chaînes sont toujours en cours d’exécution, et suivront l’ordre de priorité établi, le cas échéant. Pendant la délégation temporaire, la chaîne faisant l’objet d’une candidature à un nouveau gTLD sera déléguée aux serveurs de noms DNS gérés par l’ICANN afin de collecter des données sur le volume et la nature du trafic DNS pour cette chaîne.
La durée de la délégation temporaire sera définie dans le cadre du processus et des critères de collision de noms. S’il est constaté qu’une chaîne présente un risque élevé, elle sera retirée de la zone racine et le candidat aura la possibilité de soumettre un plan d’atténuation pour évaluation, ce qui permettra à la candidature d’être traitée si elle est approuvée. Sinon, la chaîne sera ajoutée à la liste des chaînes en collision. Pour de plus amples informations, se reporter à la Section 7.7 Collision de noms. L’achèvement de la délégation temporaire n’est pas nécessaire pour que d’autres processus, tels que l’évaluation des candidatures et des candidats ou la résolution des ensembles conflictuels commencent. Toutefois, une candidature ne pourra passer à la signature du contrat que lorsque la délégation temporaire sera conclue et que le plan d’atténuation sera mis en œuvre, le cas échéant.
1.2.6 Publication de rapports d’évaluation de chaînes et d’ensembles conflictuels
Une fois l’évaluation des chaînes terminée, des rapports d’évaluation des chaînes pour toutes les candidatures, ainsi qu’une liste mise à jour des ensembles conflictuels, seront publiés sur le site Web du programme des nouveaux gTLD13.
1.2.7 Objections pour chaînes prêtant à confusion et identification de nouveaux ensembles conflictuels potentiels
Durée prévue : 30 jours après la publication de la liste initiale des ensembles conflictuels
Comme décrit à la Section 4.5 Objections et recours, une fois que l’évaluation des chaînes aura été terminée et qu’une liste mise à jour des ensembles conflictuels aura été publiée, il y aura une deuxième période de dépôt de candidatures de 30 jours seulement pour les objections relatives aux chaînes prêtant à confusion. Les candidatures ayant reçu une objection relative aux chaînes prêtant à confusion peuvent créer des ensembles conflictuels supplémentaires en fonction de la détermination du DRSP. Si de nouveaux ensembles conflictuels sont créés, ils seront publiés sur le site Web du programme des nouveaux gTLD.14
1.2.8 Évaluation de la priorité communautaire
conditionnelle
Une fois que tous les ensembles conflictuels ont été traités (c’est-à-dire que des changements à la composition de l’ensemble ne sont plus possibles, sauf lorsqu’un candidat retire sa candidature) et que toutes les candidatures de l’ensemble conflictuel remplissent les conditions requises pour passer à l’étape de résolution du conflit, les candidats communautaires en conflit peuvent choisir de passer par l’évaluation de la priorité communautaire (CPE).15 La CPE est une analyse indépendante menée par un panel d’experts qui détermine si une candidature communautaire remplit les critères de la CPE. Si une candidature répond aux critères de la CPE, elle recevra la priorité dans l’ensemble conflictuel. Pour de plus amples renseignements sur le processus et les critères, se reporter à la Section 5.4 Évaluation de la priorité communautaire.
1.2.9 Enchères de l’ICANN pour les nouveaux gTLD
L’ICANN organisera des enchères pour résoudre les conflits de chaînes entre les candidats aux nouveaux gTLD. Si le gagnant à une enchère n’est pas éligible pour conclure ou ne conclut pas un contrat de registre avec l’ICANN, l’ICANN pourra, à sa discrétion, proposer au plus offrant suivant, le cas échéant, la possibilité de donner suite à sa candidature. De plus amples informations peuvent être trouvées à la Section 5.6 Enchères de l’ICANN pour les nouveaux gTLD. Pour de plus amples informations sur l’admissibilité à la passation de contrats, voir la Section 1.2.15 Passation de contrats. Voir aussi le Module 6 Procédures d’évaluation du candidat et le Module 7 Procédures d’évaluation de chaînes et de candidatures sur les autres évaluations applicables qu’un candidat gagnant doit effectuer après une enchère de nouveaux gTLD afin de passer à la signature du contrat.
1.2.10 Évaluation du candidat
Processus entamé a) une fois que la chaîne a été évaluée et n’a pas été incluse dans un ensemble conflictuel, ou b) une fois que la chaîne a été évaluée et a prévalu au sein d’un ensemble conflictuel. Il est mené parallèlement à l’évaluation de la candidature, en fonction du numéro de priorité de la candidature, à moins que d’autres processus n’empêchent la poursuite de celle-ci. Voir le Module 6 Procédures d’évaluation du candidat.
L’évaluation du candidat comporte deux volets obligatoires, détaillés ci-dessous :
1.2.10.1 Vérification d’antécédents
Obligatoire
Procédure visant à protéger l’intérêt public lors de l’attribution des ressources Internet critiques, tout en veillant à ce que seuls des organismes, institutions ou sociétés dûment établis et en règle soient autorisés à exploiter un nouveau gTLD. L’ICANN se réserve ainsi le droit de rejeter une candidature jugée par ailleurs recevable, si les résultats de la vérification s’y opposent. Voir la Section 6.1 Vérification d’antécédents.
1.2.10.2 Évaluation financière et opérationnelle
Obligatoire
Évaluation visant à déterminer si un candidat possède la capacité financière et opérationnelle requise pour assurer la pérennité du registre et s’il a mis en œuvre des garanties suffisantes pour pérenniser ses activités commerciales et lutter contre l’utilisation malveillante16. Voir la Section 6.2 Évaluation financière et opérationnelle.
1.2.11 Évaluation de la candidature
Durée prévue : se reporter à la Section 1.5 Calendriers du cycle de vie
L’évaluation des candidatures comprend les évaluations décrites ci-dessous. Parmi celles-ci, seule la vérification des fournisseurs de services de registre est obligatoire pour toutes les candidatures. L’évaluation des engagements de l’opérateur de registre (RCE) est obligatoire pour toutes les candidatures communautaires, mais conditionnelle pour les autres candidatures.
1.2.11.1 Vérification des fournisseurs de services de registre
Obligatoire
L’ICANN vérifiera si le candidat a sélectionné un ou plusieurs RSP évalués dans le cadre de sa candidature. Si ce n’est pas le cas, une évaluation approfondie est disponible pour qu’un candidat fournisse les informations demandées concernant le ou les RSP choisis. Voir la Section 7.9 Vérification des fournisseurs de services de registre.
1.2.11.2 Examen des noms géographiques
conditionnelle
Un panel de noms géographiques vérifie la pertinence et l’authenticité des documents justificatifs pour toute candidature à une chaîne jugée comme étant un nom géographique au cours du processus d’évaluation de la chaîne, tel que décrit à la Section 7.5.3.2 Examen des noms géographiques.
1.2.11.3 Examen des noms réservés
conditionnelle
La procédure de vérification de noms réservés détermine si la chaîne réservée a été demandée par l’organisation habilitée et vérifie les pièces justificatives, comme le prévoit la Section 7.2.2 Noms réservés.
1.2.11.4 Évaluation du plan d’atténuation de risques de collision de noms élevés
conditionnelle
Le candidat à une chaîne jugée à risque élevé de collision de noms par l’ICANN et dont la situation dans un ensemble conflictuel a été résolue peut soumettre un plan d’atténuation de risques élevés de collision de noms pour examen. Ce plan sera examiné par des experts techniques (se reporter à la Section 7.7.5 Évaluation du plan d’atténuation de risques élevés de collision de noms).
1.2.11.5 Évaluation d’éligibilité de l’opérateur de registre à une exemption au Code de conduite
conditionnelle
Le code de conduite de l’opérateur de registre (inclus dans la spécification 9 du contrat de registre) est un ensemble de lignes directrices à l’intention de l’opérateur de registre concernant certaines activités limitées d’un registre. Si un candidat propose d’enregistrer l’ensemble des noms de domaine du gTLD exclusivement pour l’usage de l’opérateur de registre ou celui de ses affiliés et souhaite renoncer aux protections normalement applicables à lui-même et à ses affiliés, l’ICANN peut accorder une exemption au Code de conduite, à condition que le gTLD ne soit pas une chaîne générique (voir la Section 3.1.7 Chaînes à usage exclusif (génériques fermés)) et que l’opérateur de registre remplisse les critères d’éligibilité à l’exemption (voir Section 7.4 Évaluation d’éligibilité à une exemption au Code de conduite)
1.2.11.6 Évaluation des engagements de l’opérateur de registre
Conditionnelle17
Comme décrit dans la Section 7.8.3.2 Évaluation des engagements des opérateurs de registre, chaque engagement volontaire des opérateurs de registre proposé par le candidat et chaque politique d’enregistrement communautaire relative au contrat de registre (« politique d’enregistrement communautaire ») proposée par le candidat pour qu’un gTLD communautaire soit inclus dans le contrat de registre applicable seront évalués par l’ICANN et publiés pour une période de commentaires sur les candidatures.
1.2.11.6.1 Évaluation des engagements volontaires des opérateurs de registre
Chaque engagement volontaire des opérateurs de registre (RVC) proposé fera l’objet d’une évaluation de l’ICANN. L’objectif de cette évaluation est de déterminer si le RVC proposé répond à tous les critères d’évaluation énoncés dans la Section 7.8.3.2 Évaluation des engagements des opérateurs de registre pour que l’ICANN approuve l’inclusion de l’engagement dans la Spécification 11 du contrat de registre de base.
1.2.11.6.2 Évaluation des politiques d’enregistrement communautaire
Les politiques d’enregistrement communautaire, que tous les candidats communautaires doivent proposer lors du dépôt de candidature, sont soumises à l’évaluation et à l’approbation de l’ICANN avant de pouvoir être incluses dans la spécification 12 du contrat de registre de base. Pour en savoir plus, voir la Section 7.8.4 Politiques d’enregistrement communautaire.
1.2.11.7 Évaluation de l’admissibilité au statut de TLD de marque
conditionnelle
L’objectif de l’évaluation de l’admissibilité au statut de TLD de marque est de confirmer que la candidature satisfait aux critères d’admissibilité à la désignation de TLD de marque. Une désignation aboutie entraîne l’ajout de la spécification 13 au contrat de registre du candidat, sous réserve de la réussite de toutes les étapes de l’évaluation. Se reporter à la Section 7.3 Évaluation d’admissibilité au statut de TLD de marque.
Un candidat à un TLD de marque se trouvant dans un ensemble conflictuel a la possibilité de modifier sa chaîne et d’éviter d’autres procédures de résolution des ensembles conflictuels en remplissant une demande de changement de chaîne de marque, sous réserve des exigences énoncées dans la Section 5.3 Demandes de changement de chaîne de TLD de marque.
1.2.11.8 Évaluation des variantes de chaîne
conditionnelle
Le candidat qui sollicite une ou plusieurs variantes allouables d’un IDN principal faisant l’objet d’une candidature, ou d’un gTLD existant, doit justifier la nécessité de chacune d’elles. Cette justification est évaluée par un panel selon un critère général de caractère raisonnable. Pour en savoir plus, se reporter à la Section 7.6 Évaluation des variantes de chaîne. Les variantes seront intégrées à la spécification 14 du contrat de registre de base.
1.2.12 Questions de clarification
Durée prévue : sept jours pour les questions administratives ; 21 jours pour les questions de fond.
Au cours de chaque évaluation de candidature et de chaque évaluation du candidat,18 le panel d’évaluation respectif peut poser des questions de clarification s’il a besoin de renseignements supplémentaires pour terminer son évaluation, s’il a l’intention de rejeter un candidat ou si l’un des commentaires sur la candidature qu’il a examinée peut avoir une incidence sur l’évaluation de la candidature. Les candidats disposeront de sept jours pour répondre aux questions administratives de clarification19 et de 21 jours pour répondre aux questions de clarification de fond. Si le candidat ne répond pas dans ce délai défini, il peut perdre la possibilité de régler les problèmes constatés par le panel d’évaluation.20
1.2.13 Publication des rapports d’évaluation de la candidature et du candidat
Les rapports d’évaluation de la candidature et du candidat seront compilés une fois que toutes les évaluations requises, spécifiques à une candidature, ont été effectuées et publiées de manière régulière.21 Certains processus, tels que les demandes de modification de dossier de candidature, les ensembles conflictuels ou les objections, peuvent affecter le calendrier de publication des rapports.
1.2.14 Évaluation approfondie et contestation d’évaluation
Certaines évaluations peuvent faire l’objet d’une évaluation approfondie ou d’une contestation, comme cela est décrit ci-dessous. Il n’y a pas de frais conditionnels associés à l’un ou l’autre des processus.
1.2.14.1 Évaluation approfondie
Les candidats qui ne peuvent pas résoudre les problèmes par le biais des questions de clarification peuvent être admissibles à une évaluation approfondie, ce qui leur donne plus de temps et d’interaction pour répondre aux questions non résolues concernant une évaluation spécifique. Les candidats peuvent demander une évaluation approfondie dans les 15 jours suivant la réception des résultats de l’évaluation des candidatures et des candidats. L’évaluation approfondie est menée par le même ensemble d’évaluateurs ayant effectué l’évaluation pertinente. Le cas échéant, un panel d’évaluation peut émettre des questions de clarification supplémentaires dans le cadre de l’évaluation approfondie.
Les évaluations suivantes peuvent faire l’objet d’une évaluation approfondie :
Tableau 1-1 Évaluations soumises à une évaluation approfondie
| Évaluation | Section pertinente du Guide de candidature |
|---|---|
| Vérification d’antécédents | Section 6.1 Vérification d’antécédents |
| Évaluation financière et opérationnelle | Section 6.2 Évaluation financière et opérationnelle |
| Vérification des fournisseurs de services de registre | Section 7.9 Vérification des fournisseurs de services de registre |
| Examen des noms géographiques | Section 7.5.3.2 Examen des noms géographiques |
| Identification des noms réservés | Section 7.2.2.2 Identification des noms réservés |
| Évaluation des variantes de chaînes | Section 7.6 Évaluation des variantes de chaînes |
1.2.14.2 Contestation d’évaluation
Le mécanisme de contestation d’évaluation permet aux candidats de contester le résultat d’une évaluation fondé sur des allégations de vices de fait ou de procédure, ou sur une erreur dans les validations automatiques exécutées par le système TAMS ayant pu conduire à un résultat d’évaluation incorrect. Bien que les candidats puissent fournir des preuves documentaires d’une erreur de fait ou de procédure perçue, ils ne sont pas autorisés à présenter de nouvelles informations qui constitueraient un changement important par rapport à la candidature initiale. En règle générale, le mécanisme de contestation ne prévoit pas de questions de clarification.
Le mécanisme de contestation est soumis à une évaluation « rapide ». Le panel peut rejeter la contestation en fonction d’un ou de plusieurs des critères ci-dessous :
la contestation n’est pas fondée sur l’un des motifs recevables ;
la partie à l’origine de la contestation n’est pas le candidat ;
les éléments de preuve fournis à l’appui de la contestation sont insuffisants ou inexistants ;
la contestation est invraisemblable, clairement inventée ou contraire au bon sens ;
le candidat est à l’origine d’autres contestations identiques ou répétées basées sur le même motif pour la même évaluation ;
il existe d’autres éléments démontrant clairement le caractère manifestement infondé de la contestation ou l’abus du droit de contester.
Se reporter au Tableau 1-2 Évaluations admissibles à une contestation pour un aperçu des évaluations admissibles à une contestation, la date limite pour la présenter et les motifs.
Tableau 1-2 Évaluations admissibles à une contestation
| Évaluation | Date limite de dépôt | Motifs de contestation |
|---|---|---|
Validation des chaînes préalable au dépôt de candidature Section 3.1.8 Validation des chaînes préalable au dépôt de candidature |
Au plus tard 14 jours avant la fin de la période de dépôt de candidatures.22 | Les validations automatiques ont été mal appliquées ou mal codées :
|
Évaluation de la similarité de chaînes |
21 jours après l’émission du résultat de l’évaluation de la chaîne. | Le panel d’évaluation de la similarité de chaînes a commis une erreur de fait ou de procédure lorsqu’il a déterminé que la chaîne demandée par le candidat (et/ou les variantes de chaînes, le cas échéant) est visuellement similaire à :
|
Évaluation de la notification des singuliers/pluriels Section 4.4.3 Issue des notifications relatives aux formes singulier/pluriel |
21 jours après l’émission de la notification indiquant que la candidature a été placée dans un ensemble conflictuel sur la base d’une notification singulier/pluriel validée. | Le panel d’évaluation des notifications singulier/pluriel a commis une erreur de fait ou de procédure lorsqu’il a déterminé que la chaîne faisant l’objet d’une candidature est la forme du singulier ou du pluriel :
OU, le panel a commis une erreur de fait ou de procédure lorsqu’il a déterminé que le dictionnaire soumis pour documenter la revendication de singulier/pluriel ne satisfaisait pas aux critères établis dans le Guide de candidature. |
Évaluation de la priorité communautaire |
21 jours après la délivrance du résultat de la CPE. | Le panel de la CPE a commis une erreur de fait ou de procédure lorsqu’il a déterminé qu’un candidat ne satisfaisait pas aux critères pour obtenir la priorité sur d’autres candidatures concurrentes pour la même chaîne et/ou une chaîne similaire. |
Évaluation du plan d’atténuation de risques élevés de collision de noms Section 7.7.5 Évaluation du plan d’atténuation de risques élevés de collision de noms |
21 jours après la publication du résultat de l’évaluation. | Le panel d’évaluation composé d’experts techniques a commis une erreur de fait ou de procédure lorsqu’il a déterminé que le plan d’atténuation a) n’identifie pas correctement la cause profonde des collisions ou b) n’a pas une forte probabilité d’être efficace. |
Le panel chargé de la contestation communiquera le résultat des validations des chaînes préalables au dépôt dans les cinq jours suivant le dépôt de la contestation par le candidat. Pour les autres évaluations énumérées dans le tableau ci-dessus, le panel chargé de la contestation communiquera le résultat dans les 30 jours suivant le dépôt d’une telle contestation par un candidat.
Pour de plus amples renseignements sur chaque type d’évaluation et de contestation, consulter les sections indiquées dans le tableau ci-dessus. Chaque section de l’évaluation fournit des détails supplémentaires sur le processus de contestation et ses résultats.
1.2.15 Passation de contrats
Durée prévue : le candidat doit conclure le contrat au plus tard 90 jours après la date d’invitation à signer le contrat
Un candidat qui accomplit avec succès toutes les étapes pertinentes décrites dans la présente section doit signer un contrat de registre avec l’ICANN pour être éligible à la délégation de sa chaîne faisant l’objet d’une candidature (et de toute variante de chaîne, le cas échéant) dans la zone racine du DNS. Les candidats qui réussissent l’évaluation des candidatures et des candidats sont invités à fournir des informations supplémentaires aux fins du contrat, y compris concernant le signataire autorisé. À ce moment-là, les candidats doivent également confirmer que les déclarations et les affirmations contenues dans la candidature et complétées tout au long du processus de candidature (y compris tout document ou écrit soumis relatifs à la candidature) demeurent véridiques, exactes et complètes à tous égards importants, comme l’exigent la Section 3.8 Demande de modification de dossier de candidature et les conditions générales du présent Guide de candidature (Annexe 10).
En parallèle, l’ICANN demandera au RSP identifié d’un candidat la confirmation qu’il reconnaît les plans de soutien à ce candidat et à ce gTLD spécifique.
Le contrat de registre de base (Annexe 4) est le résultat d’une vaste consultation de la communauté. L’ICANN n’envisagera de modifier le contrat que dans des circonstances extraordinaires, telles que des problèmes juridiques, juridictionnels ou réglementaires uniques qui empêcheraient légalement une entité d’exécuter le contrat de registre de base tel quel. Les candidats qui demandent à négocier des modifications limitées au contrat de registre de base devront fournir un fondement justifiant la nécessité de tels changements, ainsi qu’une version avec les modifications demandées. Les candidats doivent soumettre une demande de négociation à l’ICANN dès que possible au cours du processus et au plus tard 15 jours après la date de leur invitation à passer le contrat.
S’il y a lieu, un contrat de registre comprendra les éléments suivants, en fonction de la réponse du candidat aux questions du dossier de candidature et des résultats de l’évaluation :
des engagements d’intérêt public, y compris des engagements volontaires des opérateurs de registre et des mesures de protection, inclus dans la spécification 11 ;
des politiques d’enregistrement communautaire, incluses dans la spécification 12 ;
des informations sur les candidatures de marque, incluses dans la spécification 13 ;
des informations sur les variantes de chaînes, incluses dans la spécification 14 ;
une disposition spéciale relative aux organisations intergouvernementales ou aux entités gouvernementales, incluse à l’Article 7.
Sauf circonstances extraordinaires, les candidats sont tenus de signer le contrat dans les 90 jours suivant le moment où ils sont invités à entamer le processus de passation de contrat.
1.2.16 Après la passation de contrats
Cette section relative à ce qui doit être fait après la passation du contrat fournit aux nouveaux opérateurs de registre des ressources pour comprendre les exigences de lancement et d’exploitation de leurs gTLD.
Après avoir passé avec succès l’évaluation et avoir signé un contrat de registre avec l’ICANN, l’exploitation du gTLD par l’ancien candidat à un nouveau gTLD sera régie par ce contrat de registre, qui décrit les obligations entre l’opérateur de registre et l’ICANN. Les opérateurs de registre doivent effectuer les activités d’intégration pour divers systèmes et processus de l’ICANN conformément au contrat de registre applicable. Cette intégration est essentielle pour assurer le respect des obligations contractuelles et des responsabilités opérationnelles. Les nouveaux opérateurs de registre doivent déléguer leur TLD dans un délai d’un an à compter de la date d’exécution du contrat de registre, sauf dans les cas décrits à la Section 2.19 du contrat de registre de base.
Les nouveaux opérateurs de registre sont renvoyés au site Web du programme des nouveaux gTLD, qui fournira des ressources complètes pour aider les opérateurs de registre émergents à s’orienter dans leurs interactions avec l’ICANN et à comprendre leurs obligations contractuelles. Pour de plus amples informations sur la délégation des gTLD et le calendrier associé, consulter la Section 1.2.15 Passation de contrats et l’Annexe 4 Contrat de registre de base.
1.2.17 Procédures de règlement de litiges après délégation
Les procédures de règlement de litiges après délégation offrent un moyen de déposer des plaintes contre la conduite d’un opérateur de registre.
Parfois, un requérant peut être tenu de prendre des mesures spécifiques pour régler ses problèmes avant de déposer une plainte formelle. L’ICANN ou des fournisseurs tiers qualifiés administrent ces procédures de règlement de litiges. S’il est convoqué, un panel d’experts détermine si un opérateur de registre est en faute et, le cas échéant, recommande des mesures correctives à l’ICANN.
Les opérateurs de registre doivent se conformer aux mécanismes de règlement de litiges décrits dans le contrat de registre de base et accepter d’être liés par toute décision de l’ICANN ou du panel d’experts, de mettre en œuvre et d’adhérer à tout remède imposé par l’ICANN.
Actuellement, il existe trois procédures de règlement de litiges après délégation :
Procédure de règlement de litiges relatifs aux engagements d’intérêt public (PICDRP) : cette procédure s’applique à des plaintes concernant le manquement d’un opérateur de registre à un ou plusieurs engagements d’intérêt public (PIC) ou à des engagements volontaires des opérateurs de registre (RVC) figurant dans son contrat de registre. Voir la Section 7.8 Engagements d’intérêt public, engagements volontaires des opérateurs de registre et politiques d’enregistrement communautaire pour de plus de détails sur les PIC et les RVC.
Procédure de règlement de litiges relatifs à des restrictions à l’enregistrement (RRDRP) : cette procédure s’applique à des circonstances dans lesquelles un opérateur de registre de gTLD communautaire s’écarte prétendument des restrictions à l’enregistrement énoncées dans son contrat de registre. Un gTLD communautaire est un gTLD exploités au profit d’une communauté clairement définie. Pour de plus amples détails sur les candidatures communautaires, consulter la Section 5.4 Évaluation de la priorité communautaire.
Procédure de règlement de litiges après délégation relatifs à des marques déposées (TM-PDDRP) : cette procédure s’applique généralement aux cas présumés de complicité d’atteinte à une marque déposée au premier ou au deuxième niveau d’un gTLD. Parmi les trois procédures de règlement de litiges après délégation, seule la TM-PDDRP est spécifiquement destinée à traiter les questions liées aux marques déposées concernant les opérateurs de registre. Pour de plus amples détails sur les exigences relatives aux mécanismes de protection des droits pour tous les gTLD, voir les mécanismes de protection des droits23.
Pour de plus amples informations sur la portée des procédures, les rôles de toutes les parties et le processus d’arbitrage en ce qui concerne ces procédures de règlement de litiges après délégation, consulter la foire aux questions sur le site Web du programme des nouveaux gTLD,24 ainsi que la page d’informations sur les mécanismes de protection des droits (RPM) et les procédures de règlement de litiges (DRP).
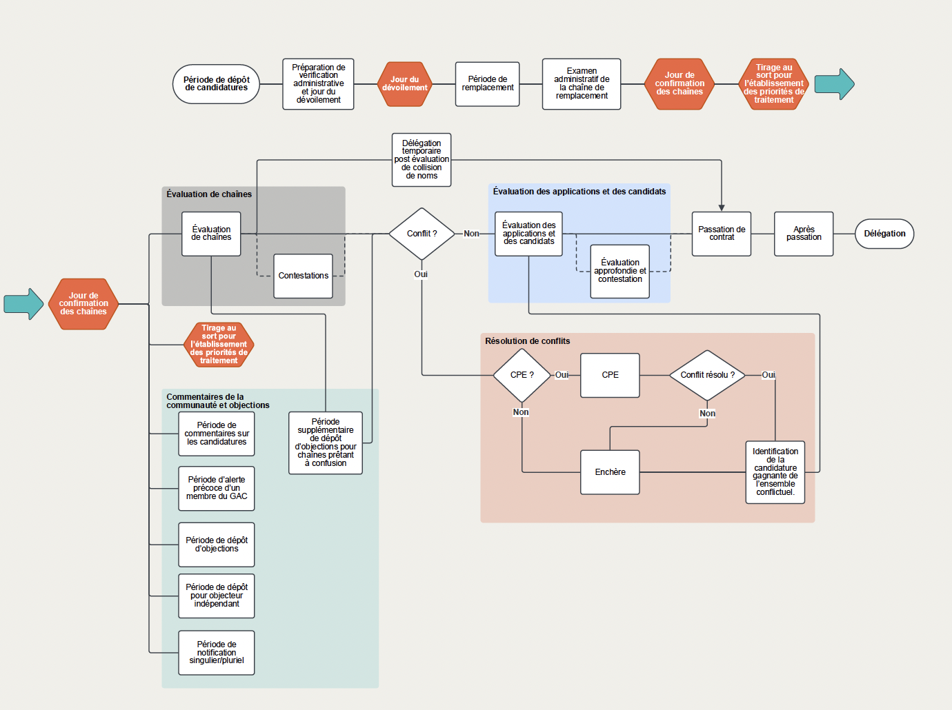
1.3 Aperçu du processus
Figure 1-1 Aperçu du processus
1.4 Documents publiés
L’ICANN publiera les documents suivants relatifs aux candidatures déposées sur le site Web du programme des nouveaux gTLD :
Parties publiques des candidatures
Numéro de priorité attribué
Statut et étape de la candidature
Candidatures avec alertes précoces des membres du GAC et avis de consensus du GAC
Statut des objections et des recours
Commentaires sur les candidatures
Modifications apportées à la partie publique de la candidature en raison de demandes de changement de candidature
Rapports de résultats de l’évaluation (chaîne, candidature et candidat, et CPE)
Rapport d’évaluation initiale de collision de noms
Rapport sur la délégation temporaire
Plan d’atténuation des risques élevés et rapport
Rapports de l’évaluation approfondie et de contestation d’une évaluation
Questions de clarification (QC) et réponses du candidat pour les parties publiques des candidatures
Liste des ensembles conflictuels
Situation de l’élection de la CPE
Statut et résultats des enchères
1.5 Calendriers du cycle de vie
Le tableau ci-dessous présente une estimation générale de la durée de chaque processus en mois, en fonction du nombre de candidatures présentées. Les durées indiquées se réfèrent à une candidature simple et standard appartenant au premier lot de traitement, qui n’est pas soumise à des avis consensuels du GAC, à des objections ou à des évaluations conditionnelles, et qui n’est pas dans un ensemble conflictuel ou confrontée à d’autres problèmes. Les candidatures dans les lots prioritaires ultérieurs peuvent être retenues jusqu’au moment de traitement prévu. Les candidats dont les candidatures exigent des évaluations conditionnelles, qui sont soumises à l’avis consensuel du GAC ou sont plus complexes peuvent connaître des délais de traitement plus longs.
Tableau 1-3 Durée estimée de chaque processus
| Durée estimée en mois25 | |||||
| Nombre de candidatures | Processus de préévaluation | Évaluations de chaîne, y compris la période d’objection pour chaînes prêtant à confusion | Candidature et évaluation du candidat | Passation de contrats* | Total |
| 500 | 2,5 | 6,5 | 3 | 2,5 | 14,5 |
| 1000 | 2,5 | 7 | 15 | ||
| 1500 | 2,5 | 7,5 | 15,5 | ||
| 2000 | 2,5 | 8 | 16 | ||
| 3500 | 4 | 10 | 19,5 | ||
*La durée estimée de l’intégration et de la délégation sera communiquée ultérieurement.
Le tableau ci-dessous présente une estimation de la durée de certains des processus conditionnels auxquels une candidature peut être soumise.
Tableau 1-4 Durée estimée de certains processus conditionnels
| Traitement | Durée estimée en mois |
|---|---|
| Demande de modification de dossier de candidature | 1 - 326 |
| Objections | 4 |
| Évaluation de la priorité communautaire | 6 |
| Enchères de l’ICANN pour les nouveaux gTLD | 3 |
| Autres évaluations | Varie en fonction de l’élément d’évaluation |
| Évaluations approfondies, contestation de l’évaluation et recours | Varie selon la nature du recours, de la contestation ou de l’élément d’évaluation |
Ces tableaux ne couvrent pas tous les scénarios possibles et un certain nombre de facteurs peuvent influencer la durée de chaque processus. Les indicateurs relatifs aux différents processus seront publiés sur le site Web du programme des nouveaux gTLD27 et sont mis à jour régulièrement.
Les candidats éligibles à l’ASP bénéficient d’un pourcentage de réduction identique à celui appliqué à leurs frais d’évaluation de gTLD. Avant d’octroyer cette réduction, l’ICANN demandera au candidat à l’ASP de justifier qu’il remplit toujours les critères d’admissibilité à une aide financière supplémentaire. Se reporter également aux conditions générales de l’ASP : https://newgtldprogram.icann.org/en/application-rounds/round2/asp/tandcs.↩︎
Se reporter au site Web du programme des nouveaux gTLD : https://newgtldprogram.icann.org/en.↩︎
Voir la page de l’ASP sur le site Web du programme des nouveaux gTLD : https://newgtldprogram.icann.org/en/application-rounds/round2/asp.↩︎
Voir le site Web du compte ICANN : https://account.icann.org/login.↩︎
Pour en savoir plus sur les variantes de chaînes, se reporter à la Section 3.1.9 Noms de domaine internationalisés.↩︎
Pour plus de clarté, dans le contexte de la présente section, le terme « générique » ne fait pas référence à la différence entre un domaine générique de premier niveau (gTLD) et un domaine de premier niveau géographique (ccTLD), tel que défini dans le document RFC 1591 (https://datatracker.ietf.org/doc/html/rfc1591). Il s’agit plutôt d’une référence à la distinction entre l’emploi d’une expression ou d’un terme qui désigne ou décrit une catégorie générale de biens, de services, de groupes, d’organisations ou de choses, par opposition à une marque spécifique de produits, services, groupes, organisations ou choses qui se distingue des autres.↩︎
Voir la page des RSP sur le site Web du programme des nouveaux gTLD : https://newgtldprogram.icann.org/en/application-rounds/round2/rsp.↩︎
Voir la page de candidatures des fournisseurs de services de registre (RSP) sur le site Web du programme des nouveaux gTLD : https://newgtldprogram.icann.org/en/application-rounds/round2/rsp/rsp-applications.↩︎
Se reporter au site web du programme des nouveaux gTLD : https://newgtldprogram.icann.org/en/.↩︎
Se reporter à la Section 3.8 Demande de modification de dossier de candidature pour de plus amples informations.↩︎
Les durées indiquées se réfèrent à une candidature simple et standard, appartenant au premier lot de traitement, ne faisant pas l’objet d’avis de consensus du GAC, d’objections ou d’évaluations conditionnelles, n’étant pas en conflit avec d’autres candidatures et n’ayant pas d’autres problèmes. Voir la Section 1.5 Calendriers de cycle de vie pour connaître les calendriers des évaluations individuelles ainsi que les sections applicables du Guide de candidature.↩︎
Le terme « visuellement similaire » s’entend de chaînes prêtant à confusion visuelle, c’est-à-dire « si semblables visuellement qu’elles créent un risque de confusion pour l’utilisateur si plus d’une d’entre elles est déléguée dans la zone racine ».↩︎
Se reporter au site web du programme des nouveaux gTLD : https://newgtldprogram.icann.org/en/.↩︎
Se reporter au site web du programme des nouveaux gTLD : https://newgtldprogram.icann.org/en/.↩︎
L’évaluation de la priorité communautaire (Section 5.4) et les enchères de l’ICANN pour les nouveaux gTLD (Section 5.6) s’appliquent uniquement aux candidatures qui font partie d’un ensemble conflictuel.↩︎
Toutes les séries précédentes de candidatures aux gTLD de l’ICANN incluaient une évaluation financière ainsi qu’une évaluation technique et opérationnelle. En fonction de l’expérience et des commentaires recueillis lors de la série de 2012, la plupart des évaluations techniques et opérationnelles et la diligence raisonnable ont été transférées au programme d’évaluation des fournisseurs de services de registre (RSP), car ces fonctions sont exécutées par un ou plusieurs RSP contractants. Toutefois, un très petit nombre de questions techniques et opérationnelles portent sur les opérations du candidat (c’est-à-dire, des opérations non effectuées par un RSP contractant) et sont analysées dans le cadre de l’évaluation financière et opérationnelle pendant l’étape principale d’évaluation des candidatures.↩︎
La RCE est obligatoire pour les candidatures communautaires, car les politiques d’enregistrement communautaire proposées pour inclusion dans la spécification 12 de leurs contrats de registre respectifs sont un élément requis pour toutes les candidatures communautaires. La RCE est conditionnelle pour les autres types de candidatures.↩︎
Aucune question de clarification ne sera posée pour les évaluations de chaînes.↩︎
Les questions administratives de clarification porteront sur l’exhaustivité des informations et des pièces jointes soumises.↩︎
Les questions de clarification peuvent également être posées pendant l’évaluation de la priorité communautaire. Se reporter à la Section 5.4.6.1 Demandes de précisions aux fins de la CPE.↩︎
L’évaluation des candidatures et des candidats suivra l’ordre de priorité attribué aux candidatures (voir la Section 3.7 Ordre de traitement des candidatures et tirage au sort pour l’établissement des priorités de traitement), mais la publication de ces résultats se fera à la date d’achèvement des évaluations.↩︎
Toute contestation soumise après cette date ne sera pas acceptée. Il est donc conseillé aux candidats de commencer à remplir la ou les candidatures dès que possible et de soumettre toute contestation au plus tard 14 jours avant la fin de la période de dépôt des candidatures. Ceci s’applique à l’identification de noms bloqués, à l’identification de noms réservés et à la vérification de la stabilité du DNS.↩︎
Voir la page des mécanismes de protection des droits (RPM) et des procédures de règlement de litiges (DRP) sur le site Web de l’ICANN : https://www.icann.org/en/contracted-parties/registry-operators/services/rights-protection-mechanisms-and-dispute-resolution-procedures.↩︎
Se reporter au site Web du programme des nouveaux gTLD : https://newgtldprogram.icann.org/en.↩︎
Les durées estimées énumérées ici représentent le parcours potentiel pour les candidatures simples et standard appartenant au premier lot de traitement, non soumises à un avis consensuel du GAC, à des objections ou à des évaluations conditionnelles, n’étant pas dans un ensemble conflictuel et ne présentant aucun autre problème, comme une demande de changement de candidature ou une procédure de contestation.↩︎
La durée estimée d’une demande de modification de dossier de candidature dépend, en grande mesure, du type de modification. Voir la Section 3.8 Demande de modification de dossier de candidature.↩︎
Voir le site Web du programme des nouveaux gTLD : https://newgtldprogram.icann.org/en.↩︎
