الوحدة 4 مدخلات المجتمع والاعتراضات والاستئنافات
بعد يوم تأكيد السلسلة، سوف ستتاح للمجتمع فرصة تقديم التعليقات والآراء بعدة طرق خلال الأطر الزمنية وطبقًا للإرشادات التوجيهية المشار إليها في الأقسام أدناه.
4.1 تعليقات الطلبات
إن آليات التعليق جزء من عملية وضع السياسات في ICANN وتنفيذها والعمليات التشغيلية الخاصة بها. كما أن ICANN ملتزمة بالحفاظ على الأمن والاستقرار التشغيليين للإنترنت. كما تهدف إلى تعزيز التنافس وضمان التمثيل الواسع لمجتمعات الإنترنت العالمية. وتعكف ICANN على تطوير سياسة تكون ملائمة لمهمتها ورسالتها من خلال عمليات تصاعدية من الأدنى فالأعلى وتقوم على التوافق في الآراء. وإلحاقًا بهذه الالتزامات، سوف تتاح للجماهير فرصة تقديم التعليقات والآراء حول الطلبات المعلنة.1
ويجب أن يكون مقدمو الطلبات والمعلقون على دراية بأن تعليقات الطلبات تتيح للجمهور لفت عناية ICANN ومقدمي الطلبات ومسئولي التقييم إلى المعلومات والقضايا ذات الصلة. فإذا كان هناك تعليق ذي صلة بمعايير تقييم نوعية ولم يكن تافهًا بشكل واضح، أو مضللاً بشكل واقعي، أو غير معقول، أو مضطرب، فربما يؤخذ بعين الاعتبار في مسيرة عملية التقييم. وإذا اشتمل تعليق على ادعاءات واقعية، فلمسئولي التقييم حرية التحقق من هذه الحقائق وربما المطالبة بالحصول على معلومات إضافية من المعلق إلى لزم الأمر.
تسري فترة تعليق واحدة للطلبات على جميع الطلبات، بما في ذلك الطلبات المجتمعية. أما بالنسبة لتعليقات الطرف الثالت على الطلبات المجتمعية فيجب تقديمها قبل نهاية فترة التعليق لكي يتم النظر فيها خلال تقييم أولوية المجتمع.2
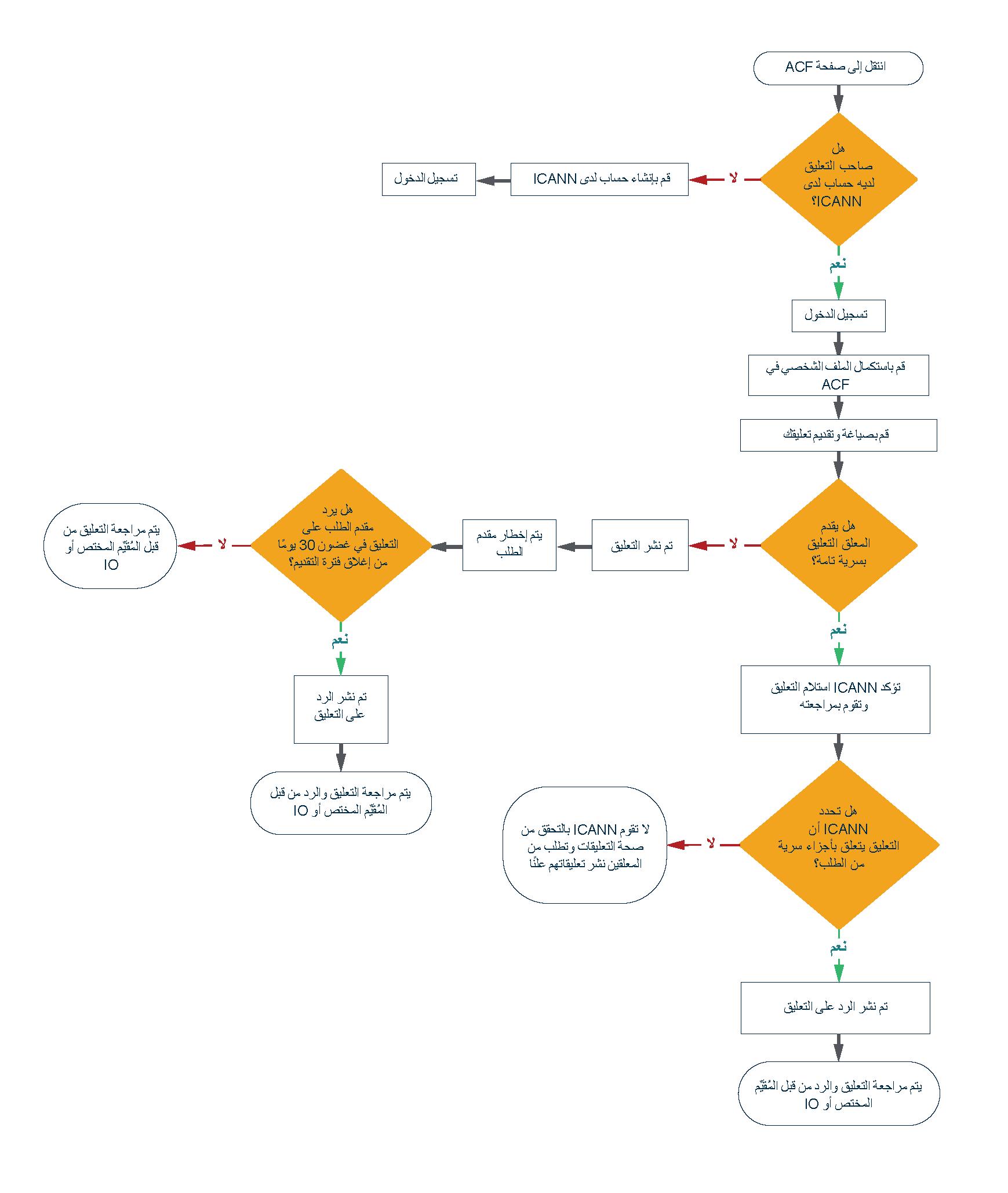
4.1.1 كيفية تقديم تعليقات الطلبات
سوف يتم نشر التعليقات على منتدى التعليقات على الطلبات (ACF)، بما يسمح لجميع الأطراف المعنية، بما في ذلك مقدمي الطلبات، مراجعة الطلبات والتعليق عليها.
لكي يتمكن المعلقون من تقديم التعليقات، يجب أن يكون لديهم حساب لدى ICANN.3 وسوف تتم مطالبة المعلقين بالإشارة إلى الجهة التي ينتسبون إليها وما إن كانت لديهم علاقة بأي من مقدمي الطلبات أو الطلبات.4 بالإضافة إلى ذلك، سوف تتم مطالبة المعلقين بتحديد الطلبات والسلاسل وعمليات التقييم والعمليات النوعية التي تتعلق بها تعليقاتهم. ويمكن تضمين المرفقات مع تعليقاتهم.
إذا اعتقد المعلقون أن لديهم معلومات تتعلق بأقسام سرية في طلب ما وأنه قد يكون من غير اللائق الإفصاح عنها أمام الجماهير، فلهم أن يقدموا تعليقًا سريًا. فلن يطلع على هذا التعليق السري سوى ICANN ومقدم الطلب ومسئولي التقييم. ولضمان تحقيق الشفافية، يجب عدم استخدام هذا الخيار إلا للتعليقات ذات الصلة بالأقسام السرية في الطلب، وسوف تراجع ICANN التعليق قبل جعله مرئيًا بالنسبة لمقدم الطلب ولمسئولي التقييم المعنيين. وإذا قررت ICANN أن التعليق المقدم يشير بشكل سري إلى أقسام عامة في الطلب، فلن يتم قبول التعليق باعتباره سريًا وسوف تتم مطالبة المعلق بأن يقدم ذلك التعليق بصفة عامة ومعلنة للجماهير. ولن تعالج ICANN التعليقات السرية التي تتلقاها خارج فترة التعليق الرسمية.
ويجب على أي طرف ينشر تعليقات أن يتقيد بشروط الخدمة في ICANN.5
يصف مخطط سير عمليات أدناه عملية التعليقات المقدمة خلال فترات التعليق على الطلب، كما هو موضح في القسم 4.1.2 الجدول الزمني لتعليقات الطلب.
الشكل 1-4: تقديم طلب منتدى التعليقات

4.1.2 الإطار الزمني للتعليق على الطلبات
سيظل منتدى التعليقات على الطلبات مفتوحًا طوال جميع مراحل عملية التقييم، وذلك لتوفير وسيلة أمام الجمهور لطرح أية معلومات أو قضايا ذات صلة فيما يخص الطلبات.
4.1.2.1 الإطار الزمني لتعليقات الطلبات بعد نشر الطلبات
سوف تعلن ICANN عن افتتاح فترة للتعليقات على الطلبات في يوم تأكيد السلاسل. لن تنظر لجان التقييم إلا في التعليقات الواردة على الطلبات خلال الأيام الـ 104 التالية، في غياب ظروف استثنائية. تتحتفظ ICANN بالحق في تمديد فترة التعليق على طلب واحد، أو بعض الطلبات، أو جميع الطلبات.
لمقدمي الطلبات الراغبين في الرد على التعليقات ذات الصلة بطلبهم وضمان توافر الرد على لجان التقييم أن يقوموا ذلك من خلال منتدى التعليقات على الطلبات، في غضون 30 يومًا من نهاية فترة التعليق.
4.1.2.2 الجدول الزمني لتعليقات الطلبات بعد التماس تغيير الطلب أو طلب تغيير سلسلة العلامة التجارية
وفقًا لما هو مذكور بالتفصيل في القسم التماسات تغيير الطلبات، يجوز لمقدمي الطلبات التماس إجراء تغيير أو تحديث على طلباتهم خلال مراحل المعالجة والتقييم والتعاقد. وسوف تخضع التغييرات التي تؤدي إلى تغييرات جوهرية في الأجزاء العامة المعلنة من الطلب لفترة تعليقات مدتها 30 يومًا، وسوف تتاح خلال هذه الفترة الفرصة أمام المجتمع لرفع وإثارة ما قد يكون لديهم من مخاوف حيال التغييرات. سيتم أيضًا فتح فترة التعليق على الطلبات مدتها 30 يومًا بعد التماس تغيير سلسلة العلامة التجارية، كما هو موضح في القسم 5.3.3 التماسات تغيير سلسلة العلامة التجارية والتعليقات والآراء من المجتمع. يمكن للجمهور العام اختيار الحصول على إشعار في الحالات التي يتم فيها فتح فترة التعليق على الطلبات بعد التماس إجراء تغيير على الطلب أو التماس تغيير سلسلة العلامة التجارية.
4.1.3 تعليقات الطلبات في عملية التقييم
سوف توفر ICANN لمسئولي التقييم تعليقات وردود مرتبطة بالطلبات التي يجرون تقييمًا لها. ولن تنظر لجان التقييم إلا في التعليقات والردود المقدمة خلال الفترات الزمنية المشار إليها في القسم 4.1.2.1 الإطار الزمني لتعليقات الطلبات بعد نشر الطلبات فحسب. في حالة احتمال أن يكون للتعليق تأثير على التقييم، فيجب إصدار سؤال توضيحي لإعطاء المتقدم بالطلب الفرصة للرد على التعليق. أنظر القسم 5.4 تقييم أولوية المجتمع و الوحدة 7 إجراءات تقييم السلاسل و إجراءات تقييم الطلبات للحصول على مزيد من المعلومات حول كيفية دمج تعليقات الطلبات في عملية التقييم.
4.1.4 التعليقات على الطلبات في علمية تسويه الخلافات
للتعليقات على الطلبات دور محدد للغاية في عملية تسوية الخلافات. ويجب التفريق بين تعليقات الطلبات، وهي التي قد تكون ذلك صلة بمهمة ICANN في تحديد ما إن كان الطلب يفي بالمعايير المقررة أم لا، وبين الاعتراضات التي يتم التعامل معها من خلال عملية منفصلة.6
يجوز لمعارض مستقل (IO) النظر في تعليقات الطلبات عند إجراء عملية تقييم مستقلة لما إن كان الاعتراض مستحقًا أم لا. ولن تكون للمعارض المستقل القدرة على تقديم اعتراض إلا إذا تم تقديم تعليق واحد على الأقل يعارض الطلب ذي الصلة.7
4.2 التحذيرات المبكرة لأعضاء اللجنة الاستشارية الحكومية GAC
بعد أن يتم نشر الطلبات علنًا على الموقع
الإلكتروني لبرنامج نطاقات gTLD
الجديدة8، يجوز
لأعضاء اللجنة الاستشارية الحكومية (GAC) إصدار تحذير مبكر من أعضاء لجنة GAC
والمشار إليه بلفظ (التحذير المبكر) فيما يخص
أي
طلب. 9
حيث يوفر التحذير المبكر لمقدم الطلب إشارة
وتوضيحًا بأن الطلب قد يكون حساسًا أو شائكًا، على سبيل المثال،
من خلال احتمالية مخالفة القانون الوطني أو إثارة حساسيات، وهو
الأمر الذي يجب تحديده في إشعار التحذير المبكر.10
يجب تقديم التحذيرات المبكرة لأعضاء اللجنة الاستشارية الحكومية GAC في غضون 104 يومًا من يوم تأكيد السلاسل، ويجب أن تشتمل على تفسير مكتوب يشرح السبب وراء تقديم التحذير المبكر والكيفية التي يمكن لمقدم الطلب أن يعالج بها مخاوف أعضاء اللجنة الاستشارية الحكومية GAC. يجب أن يوفر أعضاء اللجنة الاستشارية الحكومية GAC تفاصيل الاتصال من أجل التواصل مع مقدم الطلب. وسوف تقوم ICANN بإشعار مقدمي الطلبات بالتحذيرات المبكرة بأسرع ما يمكن من الناحية العملية فور استلامها. ونحن نوصي مقدمي الطلبات الذي يتسلمون تحذيرات مبكرة بأن يدخلوا في حوار مباشر مع الأطراف المعنية بأسرع ما يمكن للتعامل مع ما تم التعبير عنه من مخاوف. كما أن إجماع اللجنة الاستشارية الحكومية GAC ليس شرطًا لإصدار التحذيرات المبكرة.
يكون الإنذار المبكر هو مجرد إشعار وليس له تأثير مباشر على الطلب. على الرغم من ذلك، يجب على مقدمي الطلبات التعامل بجدية مع التحذيرات المبكرة حيث إنها تشير إلى احتمالية أن يكون الطلب قد يكون فيما بعد عرضة لمشورة إجماع اللجنة الاستشارية الحكومية GAC11 أو لأي اعتراض.12 وقد تأخذ لجان التقييم بعين الاعتبار التحذيرات المبكرة. كما يجوز لعضو اللجنة الاستشارية الحكومية GAC في إطار التحذير المبكر الإشارة إلى أن مخاوفه لا يمكن معالجتها إلا من خلال قيام مقدم الطلب بسحب طلبه.
لم تُصدر اللجنة الاستشارية الحكومية GAC إرشادات محددة بخصوص ما يمكن اعتباره سلسلة حساسة. وعلى الرغم من ذلك، أشارت اللجنة الاستشارية الحكومية (GAC) خلال جولة عام 2012 إلى أن السلاسل التي يمكن أن تثير حساسيات تشمل السلاسل التي "يفترض أنها تمثل أو أنها تجسد مجموعة خاصة من الأشخاص أو المصالح استنادًا إلى هوية تاريخية أو مكونات اجتماعية للهوية، مثل الجنسية، أو العرق، أو الانتماء العرقي، أو الدين، أو المعتقد، أو الثقافة، أو المنشأ أو المجموعة الاجتماعية الخاصة، أو الرأي السياسي، أو العضوية في أقلية وطنية، أو الإعاقة، أو العمر، و/أو اللغة أو المجموعة اللغوية (والقائمة غير شاملة)" وأيضًا "السلاسل التي تشير إلى قطاعات خاصة، مثل السلاسل التي تخضع لنظام قانوني وطني (مثل bank. أو pharmacy.) أو التي تصف أو تستهدف مجموعة من السكان أو صناعة ما وتكون عرضة لأعمال الاحتيال أو الانتهاكات على الإنترنت".13
أصدرت لجنة GAC أيضًا خلال جولة عام 2012 مشورة حول فئات السلاسل التي أثرت على العديد من الطلبات.14 وفي حين تنتمي هذه المعلومات لجولة عام 2012، فقد يرغب مقدمو الطلبات في وضع هذه المعلومات في الاعتبار عند تقرير كيفية الرد على التحذيرات المبكرة.
لتقليل احتمالية الحصول على تحذير مبكر أو مشورة إجماع GAC فيما يخص طلب ما، نوصي جميع مقدمي الطلبات تحديد نقاط الحساسية المحتملة مقدمًا وقبل تقديم الطلب، والعمل مع الأطراف المعنية مقدمًا للحد من المخاوف ذات الصلة بالطلب. إنه في حين أن التحذير المبكر عبارة عن إشارة محتملة على أن الطلب قد يكون عرضة لصدور مشورة إجماع GAC بخصوص نطاقات gTLD الجديدة، إلا أن التحذير المبكر ليس شرطًا لكي تُصدر اللجنة الاستشارية الحكومية GAC مشورة الاجماع الخاصة بها.
4.2.1 آليات أخرى أمام أعضاء اللجنة الاستشارية الحكومية GAC في تقديم المخاوف حول أي طلب
في حين أن عملية التحذير المبكر متاحة أمام أعضاء اللجنة الاستشارية الحكومية GAC لتقديم ما لديهم من مخاوف حول أي طلب، إلا أنها لا تحول دون قيام الأطراف المعنية باستخدام الآليات الأخرى المتاحة أمام الجماهير. وتشتمل هذه البدائل على استغلال منتدى التعليقات على الطلبات لإيصال المخاوف أو التواصل مباشرة مع مقدمي الطلبات من خلال استخدام معلومات جهة الاتصال المنشورة في الطلب. على سبيل المثال، قد تقوم الأطراف بإشعار مقدمي الطلبات بأن سلسلة من سلاسل gTLD المقدم طلب للحصول عليها قد تكون مخالفة لأحد القوانين الوطنية، ومحاولة التعامل مع أي من المخاوف مع مقدم الطلب. لاحظ أنه على الرغم من ذلك، فإن المخاوف المقدمة من خلال هذه الآليات لا تمثل تحذيرًا مبكرًا.
4.2.2 خيارات لمقدمي الطلبات في استلام التحذيرات المبكرة لأعضاء لجنة GAC
عند تسلُّم تحذير مبكر، يجوز لمقدم الطلب الراغب في مواصلة الطلب الاجتماع مع ممثلين من الطرف أو الأطراف المعنية بمحض إرادة مقدم الطلب و/أو تقديم التماس إجراء تغيير على الطلب (القسم 3.8) من أجل محاولة التعامل مع المخاوف.
كما يجوز لمقدمي الطلبات اختيار عدم اتخاذ أي إجراء ومواصلة التعامل مع الطلب على علاته. ففي حين أننا نوصي مقدمي الطلبات بصفة عامة بالمشاركة مع أعضاء اللجنة الاستشارية الحكومية GAC الجدد من أجل التعامل مع أي مخاوف يتم طرحها، إلا أن عدم القيام بذلك قد ينجم عنه أو لا ينجم عنه صدور مشورة إجماع اللجنة الاستشارية الحكومية GAC.
وإذا قرر مقدم طلب سحب طلبه بعد صدور تحذير مبكر، فإن جدول رد المبالغ المدفوعة وفقًا لما هو موضح في القسم 3.3 الرسوم والمدفوعات سيكون ساريًا.
4.3 مشورة إجماع اللجنة الاستشارية الحكومية GAC
إن الهدف من عملية مشورة إجماع اللجنة الاستشارية الحكومية GAC بخصوص طلبات نطاقات gTLD الجديدة يتمثل في التعامل مع الطلبات التي يتقرر بأنها شائكة، كمثل الطلبات التي قد تخالف القانون الوطني أو قد تثير حساسيات.
4.3.1 إشعار إلى مقدمي الطلبات فيما يخص تسلُّم مشورة إجماع اللجنة الاستشارية الحكومية GAC
يمكن للجنة الاستشارية الحكومية GAC أن تقدم مشورة إلى مجلس إدارة ICANN فيما يخص أي طلب. وفي حين أننا نوصي لجنة GAC بتقديم مشورة في غضون 104 يومًا من بداية يوم تأكيد السلاسل، بما يسمح لمجلس الإدارة بالنظر فيها خلال عملية التقييم، إلا أن اللجنة الاستشارية الحكومية GAC تحتفظ بالمرونة في تقديم المشورة فيما يخص طلب محدد أو جانب من برنامج نطاقات gTLD الجديدة في أي وقت.
يجب أن تحدد مشورة إجماع اللجنة الاستشارية الحكومية GAC بوضوح أنها مشورة إجماع للجنة الاستشارية الحكومية GAC، وأن تشتمل بوضوح على مسوغ مترابط وواضح، وأن تكون مقتصرة على النطاق الموضح في أحكام اللائحة الداخلية المعمول بها، وأن تشرح بالتفصيل أي "تفاعل بين سياسات ICANN ومختلف القوانين والاتفاقيات الدولية أو متى ما كان من الممكن أن تؤثر على قضايا السياسة العامة".
وعندما يتلقى مجلس الإدارة مشورة إجماع اللجنة الاستشارية الحكومية GAC فيما يتعلق بأي طلب، سوف تنشر ICANN المشورة وتسعى إلى إشعار مقدمي الطلبات المعنيين.
فور صدور الإشعار من خلال نظام إدارة طلبات نطاقات المستوى الأعلى (TAMS) بأن الطلب المقدم من جانبهم يخضع لمشورة إجماع اللجنة الاستشارية الحكومية GAC، فسوف يكون أمام مقدم الطلب مدة 21 يومًا لتقديم بيان إلى ICANN ردًا على مشورة إجماع لجنة GAC. وسوف تتم إتاحة هذا البيان إلى مجلس الإدارة وإلى لجنة GAC من أجل النظر فيه. ويجوز لمقدمي الطلبات أن يقترحوا في طلباتهم تعديلات على الطلب المخصص للتعامل مع المخاوف. ويجب على مقدمي الطلبات الراغبين في سحب طلبهم الرجوع إلى القسم 3.3 الرسوم والمدفوعات للحصول على مزيد من المعلومات حول عملية السحب وجدول استرداد الأموال.
سوف ينظر مجلس الإدارة في مشورة إجماع لجنة GAC المقدمة بخصوص الطلبات وذلك بما يتفق مع اللوائح الداخلية.15 سيتخذ مجلس الإدارة قرارًا بشأن المشورة، وبناءً على ذلك يجوز إما:المضي قدمًا في الطلب؛ أو المضي قدمًا مع بعض التعديلات (انظر القسمين 4.3.2 و 4.3.3 أدناه)؛ أو لا يجوز المضي قدمًا على الإطلاق.
4.3.2 مشورة إجماع اللجنة الاستشارية الحكومية GAC والتماسات إجراء تغيير على الطلبات
نوصي مقدمي الطلبات باستكشاف حلول من أجل تناول وحل القضايا المطروحة في مشورة إجماع اللجنة الاستشارية الحكومية GAC فيما يخص سلسلة أو طلب مقدم له طلب (انظر القسم 7.8.3.2.3.1 الموقف 1: الالتزامات المقدمة للتغلب على الاعتراضات أو مشورة إجماع لجنة GAC). على سبيل المثال، يمكن لمقدم طلب النظر في تضمين الالتزامات ذات الصلة في سياسات السجل الخاصة به أو في شروط الاستخدام، أو إبرام اتفاقية منفصلة مع الطرف الخارجي. وعلى الرغم من ذلك، فإن مقدم الطلب مسموح له أيضًا تقديم التماس لإجراء تغيير على الطلب المقدم ACR، وهو ما قد ينطوي على اقتراح إضافة أو إزالة أو تعديل الالتزامات الطوعية للسجلات (RVC).16
4.3.3 مشورة إجماع اللجنة الاستشارية الحكومية GAC والالتزامات الطوعية للسجلات
قد تقدم اللجنة الاستشارية الحكومية GAC في مشورتها النصح إلى مجلس الإدارة بأنه لا يمكن المضي قدمًا في قبول طلب ما إذا لم يتم التوصل إلى اتفاق حول التزام طوعي للسجل يكون جديدًا أو معدلاً وتوافق ICANN على تضمينه في اتفاقية السجل المعمول بها (والمشار إليها بذات الاسم) (انظر القسم 7.8.3.2.1 الموقف 1: الالتزامات المقدمة للتغلب على الاعتراضات أو مشورة اللجنة الاستشارية الحكومية GAC). ويجوز لمقدم الطلب اختيار التعامل مع المخاوف من خلال التزام طوعي للسجل في اثنين من السيناريوهات المختلفة:
الالتزام الطوعي للسجل الموجود بالفعل: يرى مقدم الطلب أن التزامًا طوعيًا حاليًا للسجل في طلبه يتناول المخاوف التي أُثيرت في مشورة إجماع اللجنة الاستشارية الحكومية GAC. سوف يقرر مجلس الإدارة ما إن كانت مخاوف لجنة GAC يجب التعامل معها أم لا وما إن كان الالتزام الطوعي للسجل الحالي كافيًا أم لا
التزام طوعي للسجل يكون جديدًا أو معدلاً: يقدم مقدم الطلب التماسًا لإجراء تغيير على الطلب المقدم بما في ذلك إضافة التزام طوعي للسجل جديدًا أو معدلاً من أجل التعامل مع مشورة إجماع اللجنة الاستشارية الحكومية GAC. وفي حالة قبول التماس تغيير الطلب المقدم ACR والموافقة على تقييم التزامات السجل، سوف يضع مجلس الإدارة الالتزام الطوعي للسجل الجديد أو المعدل في الحسبان. سوف يقرر مجلس الإدارة ما إن كانت المخاوف التي أثارتها مشورة إجماع لجنة GAC يجب التعامل معها أم لا وما إن كان الالتزام الطوعي للسجل الجديد أو المعدل يتناول المخاوف أم لا
4.4 إشعارات المفرد/الجمع
قد يتقدم بعض مقدمي الطلبات للحصول على سلاسل تمثل عن غير قصد أو قصد كلمات هادفة وذات معنى عبر لغات مختلفة، وقد يكون لهذه الكلمات معانٍ مختلفة بلغات مختلفة وقد يكون لها صيغ بالمفرد وبالجمع.
لإنه من أجل تقليل خطر التباس الأمر على المستخدم النهائي، فإن تفويض صيغ المفرد والجمع لنفس الكلمة في نفس اللغة محظور في حالة حصول ICANN على إشعار وأن يتقرر بأن الإشعار صحيح حسب المعايير التالية.
يوفر هذا القسم قواعد تحكم السلاسل التي تمثل صيغ المفرد والجمع لنفس الكلمة داخل لغة واحدة، بصرف النظر عن اللغة المقصودة لمقدم الطلب.
4.4.1 اشتراطات إشعارات صيغ المفرد/الجمع
لكل شخص، بما في ذلك على سبيل المثال لا الحصر مقدمي الطلبات لبرنامج نطاقات gTLD الجديدة، ومشغلي نطاقات gTLD المفوضة، والحكومات، وأعضاء الجمهور العام إثارة مخاوف فيما يخص قضايا صيغ المفرد/الجمع. ويمكن تقديم الإشعارات من خلال صفحة إشعارات المفرد/الجمع على موقع برنامج نطاقات gTLD الجديدة على الويب.17 سوف يتم حفظ جميع18 الإشعارات الواردة في الأرشيف.
عند إشعار ICANN بوجود مشكلة تتعلق بالمفرد/الجمع، يجب تقديم المعلومات التالية:
الأساس الذي يقوم عليه الإشعار، وهو ما يجب أن يكون واحدًا مما يلي:
سلسلة gTLD المقدم طلب للحصول عليها والتي تكون بصيغة المفرد أو الجمع لنفس الكلمة في نفس اللغة مماثلة لسلسلة gTLD أخرى مقدم طلب للحصول عليها في نفس الجولة من الطلبات.
سلسلة gTLD المقدم طلب للحصول عليها هي الصيغة المفردة أو صيغة الجمع لنطاق gTLD حالي، أو لسلسلة يجري معالجتها من جولة سابقة لنطاقات gTLD الجديدة، أو لاسم محظور.
إشارة إلى معجم، تم نشره في تاريخ لا يسبق 1 يناير/كانون الثاني 1970. بالنسبة لجميع اللغات الدولية أو الوطنية، يجب نشر المعجم وأعمال المراجع الرسمية المقدمة من خلال دار أو مؤسسة نشر مرموقة. وبالنسبة للغات الأخرى، فإن المعجم -إذا لم يكن مقدمًا من دار أو مؤسسة نشر مرموقة- يجب أن يكون معروفًا لدى المجتمع المستخدم للغة. ولجميع اللغات، يجب تضمين المعلومات التالية من المعجم في الإشعار المقدم إلى ICANN:
اسم المعجم
اسم اللغة
الرقم الدولي المعياري للكتاب ((ISBN
اسم الناشر
سنة ومكان النشر
رقم الصفحة التي يمكن العثور على الكلمة فيها
الاسم والعنوان (المادي أو عبر الإنترنت) الذي يمكن العثور على المعجم فيه أو مكتبة عامة يمكن الوصول إليها من أجل التقييم.
لمساعدة ICANN في توثيق الإشعار، يجب على مقدم الإشعار أيضًا تقديم صور من الرقم الدولي المعياري للكتاب ISBN، وصفحة الغلاف وصفحة دمغة الناشر، وصور للصفحات التي وردت فيها المسألة.
إذا افتقر أي إشعار مقدم إلى ICANN لأي من المعلومات اللازمة والصور المدرجة أعلاه، فقد لا تكون لـ ICANN القدرة على التحقق من الادعاء. وقد يؤدي ذلك إلى معالجة السلسلة دون النظر في مسألة المفرد/الجمع المحددة.
قد تقوم ICANN بشكل مستقل بالتحقق من صحة المادة المصدر المقدمة.
إذا كانت هناك سلسلتان مقدم لهما طلبان ويمثلان كلمات بالصيغة المفردة والجمع لبعضهما الآخر في نفس اللغة، لكن لم تتلقى ICANN أي إشعار، فسوف يتم قبول ومتابعة السلسلتين دون وضعهما في مجموعة تنافس. وبالمثل، إذا كانت هناك سلسلة مقدم لها طلب وكانت في صيغة المفرد أو الجمع لنطاق TLD مفوض أو سلسلة يجري معالجتها من جولة سابقة لنطاقات gTLD الجديدة، أو كانت اسمًا محظورًا، فسوف تتم المتابعة في تناول سلسلة gTLD تلك إلى أن تتلقى ICANN إشعارًا وفق ما هو موضح في القسم 4.4.1 اشتراطات إشعار بصيغة المفرد/الجمع.
4.4.2 الفترة المخصصة لتقديم إشعارات المفرد/الجمع
سوف يتم فتح فترة إشعارات المفرد/الجمع خلال مدة 30 يومًا بعد يوم تأكيد السلاسل مباشرة. في حالة عدم وجود ظروف استثنائية، لن تنظر ICANN في الإشعارات المقدمة إلى ICANN خارج فترة إشعار المفرد/الجمع.
4.4.3 نتيجة إشعارات المفرد/الجمع
عندما يتم إصدار إشعار المفرد/الجمع، فثمة نتائج ثلاثة محتملة لطلبات gTLD المتأثرة بذلك، وهي موضحة أدناه:
لا يوجد أي تأثير على الطلب: لم يتم تأكيد مسألة صيغة المفرد/الجمع.
وضع السلاسل في مجموعة الخلافات: إذا تأكد أن سلسلة gTLD مقدم طلب للحصول عليها تمثل كلمة هي في صيغة المفرد أو الجمع لنفس الكلمة لسلسلة gTLD أخرى مقدم طلب للحصول عليها في نفس اللغة، فيجب عندئذ وضع كلتيهما في حالة تنافس وذلك لتجنب التباس الأمر على المستخدم النهائي.
لا يمكن المضي قدماً في الطلب: إذا كانت هناك سلسلة مقدم طلب للحصول عليها وتمثل كلمة هي في صيغة المفرد أو الجمع لنطاق gTLD مفوض أو سلسلة يجري معالجتها والبت فيها من جولة سابقة لنطاقات gTLD الجديدة، أو إذا كانت اسمًا محظورًا، فلا يمكن المتابعة في تناول الطلب.
بمجرد أن تنتهي ICANN من مراجعة المواد المقدمة، فسوف تقرر كيفية المتابعة في الطلبات ذات الصلة. وسوف يتم إشعار مقدمي الطلبات بالنتيجة وسوف يتم نشرها على الصفحات ذات الصلة بحالة الطلبات.
4.4.4 الطعن على تقييم الإخطار المفرد/الجمع
لمقدمي الطلبات فرصة لمرة واحدة فقط في الطعن على نتائج إشعار المفرد/الجمع من خلال تقديم الطعن عن طريق نظام تقديم الطلبات في غضون 21 يومًا من الإشعار. ويجب على مقدم الطلب تقديم جميع الحقائق اللازمة لتوضيح المسوغ وراء طعنه ويجب ألا يستخدم ذلك في إجراء تغيير مادي على طلبه من خلال استبدال معلومات جديدة محل ما تم تقديمه في طلبه الأصلي. وسوف تراجع ICANN الطعن.
سوف تحدد المراجعة ما إن كانت ICANN قد ارتكبت خطأً واقعيًا أو إجرائيًا عندما يتَبيَّن لها أن:
سلسلة مقدم الطلب التي تقدم لها هي صيغة المفرد أو الجمع لسلسلة أخرى مقدم طلب لها.
المعجم المقدم لتوثيق ادعاء المفرد/الجمع يفي بالمعايير المقررة في الدليل الإرشادي.
سوف يتم تقييم الطعن بموجب معيار مراجعة "الخطأ الواضح". وعلى وجه الخصوص، سوف يظل قرار ICANN قائمًا ما لم يحدث ما يلي:
إذا لم يلتزم باتباع الإجراءات المناسبة.
إذا لم يلتزم بالنظر في الأدلة المادية أو المعلومات اللازمة أو المطالبة بها.
سوف تعلن ICANN عن النتائج التي تتأتى عن الطعن في غضون 30 يومًا من تقديم مقدم الطلب لذلك الطعن.
4.5 الاعتراضات والاستئنافات
للجمهور العام، بما في ذلك مقدمي الطلبات الآخرين، فرصة تقديم اعتراض على أي طلب والمطالبة بالنظر فيها أمام لجنة من الخبراء المؤهلين. لكي يتم النظر في الاعتراض من قبل اللجنة، يجب تقديمه على أسس محددة (انظر القسم 3.5.1 أسباب الاعتراض ويجب أن يكون للطرف الذي قدم الاعتراض صفة قانونية (انظر القسم 4.5.2 القدرة على الاعتراض). وإذا كان هناك طلب خاضع لأي اعتراض، فسوف تتاح لمقدم الطلب فرصة تقديم رد. وسوف تخضع جميع نطاقات المستوى الأعلى العامة gTLD المقدم لها طلبات والسلاسل المتغيرة القابلة للتخصيص والمقدم طلبات لها لعمليات الاعتراض. بالإضافة إلى ذلك، بالنسبة للاعتراضات بسبب تعارض السلاسل فقط، سوف تخضع سلاسل المتباينات المحظورة أيضًا لعمليات الاعتراض.
ومن ثم فإننا نوصي مقدمي الطلبات تحديد مصالح الملكية على المستوى الإقليمي والثقافي، أو غير ذلك من جوانب الحساسية المتعلقة بسلاسل gTLD واستخداماتها قبل التقدم، والتشاور -متى ما كان ذلك منطبقًا- مع الأطراف المعنية من أجل الحد من أي مخاوف مقدمًا.
يشتمل برنامج نطاقات gTLD الجديدة على آليات تسمح للأطراف ذات الصلة بالاستئناف على أي قرار من لجنة الاعتراض بخصوص أي اعتراض.(أنظر القسم 4.5.9 الالتماسات والمعالجة).19
عند تقديم طلب أو اعتراض، يوافق مقدم الطلب أو المعترض على قبول إمكانية تطبيق الدليل، وإجراءات الاعتراض واستئناف الاعتراض الخاصة بـ ICANN، وقواعد DRSP.
يمكن الاطلاع على معلومات حول معايير وإجراءات تقديم الاعتراضات والرد علي الاعتراضات والاستئنافات، بالإضافة إلى عملية حل الخلافات في هذا القسم من الدليل في قواعد DRSP ذات الصلة (أنظر القواعد ذات الصلة بمزوّد خدمة تسوية الخلافات).
يقدم الجدول أدناه تعريفات للمصطلحات التي سيتم استخدامها في هذا القسم
الجدول 4-1: تعريفات الاعتراضات والاستئنافات
| المصطلح | للاعتراضات | للاستئنافات |
| المعترِض | الشخص/الأشخاص أو الكيان/الكيانات التي قدمت اعتراضًا على طلب | لا ينطبق |
| المستأنف | لا ينطبق | الشخص أو الكيان الذي كان الطرف غير الناجح في الاعتراض ويقدم استئنافًا للطعن في قرار اللجنة الصادر في إجراء الاعتراض. |
| المدعى عليه | مقدم الطلب الذي يستجيب للاعتراض | الطرف المستجيب للاستئناف |
| الأطراف | المعترض والمدعى عليه | المستأنف والمدعى عليه |
| لجنة الاعتراض | شخص أو ثلاثة أشخاص يتم اختيارهم من قبل DRSP للبت في الاعتراض | لا ينطبق |
| لجنة الاستئناف | لا ينطبق | شخص أو ثلاثة أشخاص يتم اختيارهم من قبل DRSP للبت في الاعتراض |
| قرار لجنة الاعتراض | قرار صادر عن اللجنة بشأن الاعتراض | لا ينطبق |
| قرار لجنة الاستئناف | لا ينطبق | قرار صادر عن لجنة الاستئناف بشأن الاستئناف |
| قوعد DRSP | قواعد الإجراءات الإضافية الخاصة بمزوّد خدمة تسوية الخلافات DRSP المطبقة على إجراءات الاعتراض | لا ينطبق |
| قوعد الاستئناف لـ DRSP | لا ينطبق | قواعد الإجراءات الإضافية الخاصة بـ DRSP المطبقة على استئناف لقرار اللجنة. |
يوفر هذا الجدول نظرة عامة رفيعة المستوى ومبسطة من أجل تقديم سياق من أجل القواعد والإجراءات التفصيلية الواردة في هذا القسم. للحصول على المعلومات والتفاصيل الكاملة، يرجى الرجوع إلى أقسام الدليل الإرشادي التالية.
الجدول 4-2: نظرة عامة على أسس الاعتراض، والأطراف ذات الحيثية القانونية والنتائج
| الأساس | الادعاء | الأطراف ذات الحيثية القانونية | النتائج |
| تشابه السلاسل | السلسلة الأولية المقدم طلب للحصول عليها، أو التسمية المتباينة المخصصة لها، أو تسميتها المتباينة المحظورة متشابهة إلى حد اللبس، سواء بصريًا أو سمعيًا أو في المعنى مع أحد نطاقات TLD الحالية و/أو سلسلة gTLD أخرى مقدم طلب للحصول عليها و/أو أي من سلاسلها المتباينة المخصصة لها أو المحظورة. |
|
إذا تم الحكم لصالح المعترض:
إذا لم يتم الحكم لصالح المعترض، فيمكن المتابعة في معالجة الطلب إلى المرحلة التالية من عملية تقديم الطلبات، ما لم تمنعه إجراءات أخرى من الاستمرار. |
| الحقوق القانونية | السلسلة المقدم طلب للحصول عليها و/أو واحدة أو أكثر من متباينات السلسلة (السلاسل) المخصصة لها تخالف حقوقها القانونية الحالية. |
|
|
| المصلحة العامة المحدودة | السلسلة المقدم طلب للحصول عليها و/أو واحدة أو أكثر من متباينات السلسلة (السلاسل) المقدم طلب للحصول عليها تتعارض مع المعايير القانونية المقبولة قبولاً عامًا والمتعلقة بالأخلاق والنظام العام المعترف بهما بموجب مبادئ القانون الدولي. | أي شخص | |
| المجتمع | ثمة اعتراض مؤيد تأييدًا جيدًا بالدليل على سلسلة مقدَّم طلب للحصول عليها و/أو واحد أو أكثر من متباينات السلسلة (السلاسل) المخصصة والمقدَّم طلب للحصول عليها من قسم كبير من المجتمع الذي قد تكون هذه السلسلة تستهدفه استهدافًا صريحًا أو ضمنيًا. | المؤسسات المرموقة المرتبطة بمجتمع محدد بوضوح |
4.5.1 أسس الاعتراض
يمكن أن تستند الاعتراضات إلى أربعة أسباب: تشابه السلاسل، والحقوق القانونية، والمصلحة العامة المحدودة، والمجتمع المحلي. وهذه الأسس مذكورة بمزيد من التفصيل فيما يلي.
4.5.1.1 أساس الاعتراض: تشابه السلاسل
الطرف ذو الحيثية القانونية الذي يرى بأن سلسلة أولية مقدم طلب للحصول عليها، ومتباينات السلسلة (السلاسل) المخصصة لها، أو متباينات سلسلتها (سلاسلها) المحظورة مماثلة بصريًا أو سمعيًا أو من حيث المعنى لنطاق gTLD حالي و/أو سلسلة أولية أخرى مقدم طلب للحصول عليها و/أو أي متباينات لسلاسلها المحظورة أو المخصصة لها فله الحق في تقديم اعتراض بسبب تعارض السلاسل.
والاستثناء الوحيد لذلك هو أنه لا يمكن الادعاء بأن متباين سلسلة محظورة مشابه لمتباين سلسلة محظورة لنطاق gTLD حالي أو سلسلة أولية أخرى مقدم طلب للحصول عليها.
ووفقًا لما ذكرنا أعلاه، يجوز تقديم الاعتراضات بسبب تشابه السلاسل ليس فقط استنادًا إلى التشابه البصري، ولكن أيضًا في التشابه السمعي والتشابه في المعنى، وفقًا لما تم وصفه في القسم 4.5.10.1.المبادئ: تشابه السلاسل. ويجب أن يوضح المعترض بوضوح كيفية رؤيته لتشابه السلاسل. وبالنسبة لحالة التشابه البصري، يجب أن يرجع المعترض إلى الإرشادات الخاصة بالتشابه البصري للسلسلة.
يمكن للاعتراض بسبب تشابه السلاسل أن يغير من تكوين وإعداد مجموعات الخلافات في حالة قبوله، وهو ما يؤدي إلى اعتبار أن سلسلتي gTLD المقدم لهما طلبات في حالة تنافس وتنازع مباشر مع بعضهما الآخر، وفقًا لما تم ذكره في الوحدو 5 حل مجموعات الخلافات. ولن تؤدي عملية الاعتراض إلى إزالة الطلب من مجموعة الخلافات. إذا رأى مقدم طلب أن سلسلته المقدَّم طلب لها يجب ألا تكون جزءًا من مجموعة الخلافات بعد عملية تقييم لتشابه السلاسل (أنظر القسم 7.10 تقييم تشابه السلاسل)، فتكون أمام مقدم الطلب فرصة الطعن على ذلك القرار وفقًا للوصف الوارد في القسم 7.10.4 الطعن على تقييم تشابه السلاسل. يمكن الحصول على مزيد من المعلومات حول النتائج المحتملة في القسم 4.5.8.14 قرار اللجنة.
4.5.1.2 أساس الاعتراض: الحقوق القانونية
الطرف ذو الحيثية القانونية الذي يرى بأن سلسلة gTLD مقدَّم طلب للحصول عليها و/أو واحد أو أكثر من متباينات السلسلة المقدم طلب للحصول عليها والمخصصة له تخالف الحقوق القانونية الحالية فيجوز له تقديم اعتراض من حيث الحقوق القانونية. لا يجوز تقديم اعتراض حقوق قانونية ضد متباينات السلاسل المخصصة غير المقدم طلبات للحصول عليها أو متباينات السلاسل المحظورة.
4.5.1.3 أساس الاعتراض: المصلحة العامة المحدودة
الطرف ذو الحيثية القانونية الذي يرى أن سلسلة gTLD التي تم تقديم طلب للحصول عليها و/أو واحدة أو أكثر من متباينات السلسلة المقدم طلب للحصول عليها تتعارض مع المعايير القانونية المقبولة قبولاً عامًا والمتعلقة بالأخلاق والنظام العام المعترف بهما بموجب مبادئ القانون الدولي فيجوز له تقديم اعتراض بخصوص المصلحة العامة المحدودة. لا يجوز تقديم اعتراض المصلحة العامة المحدودة ضد متباينات السلاسل المخصصة غير المقدم طلبات للحصول عليها أو متباينات السلاسل المحظورة.
4.5.1.4 أساس الاعتراض: المجتمع
الطرف ذو الحيثية القانونية الذي يرى بأن هناك ثمة اعتراض مؤيد تأييدًا جيدًا بالدليل على سلسلة مقدَّم طلب للحصول عليها و/أو واحد أو أكثر من متباينات السلسلة المخصصة والمقدم طلب للحصول عليها من قسم كبير من المجتمع الذي قد تكون هذه السلسلة تستهدفه استهدافًا صريحًا أو ضمنيًا فيجوز له تقديم اعتراض مجتمع. لا يجوز تقديم اعتراض مجتمع ضد متباينات السلاسل المخصصة غير المقدَّم طلبات للحصول عليها أو متباينات السلاسل المحظورة.
4.5.2 الحيثية القانونية اللازمة للاعتراض
في إطار إجراءات فض المنازعات، سوف تراجع جميع الاعتراضات لجنة مكونة من خبير (خبراء) يعيِّنهم مزوّد خدمة تسوية الخلافات (DRSP) المعنيّ لتحديد ما إن كان للمعترض حيثية وصفة قانونية للاعتراض أم لا. ستتم هذه المراجعة كجزء من المراجعة السريعة (انظر القسم 4.5.8.7 المراجعة السريعة للاعتراضات). وفيما يلي وصف لمتطلبات الحيثية القانونية لأسس الاعتراض الأربعة.
4.5.2.1 أساس الاعتراض: تشابه السلاسل
تتيح عملية الاعتراض بسبب تعارض السلاسل لأصحاب مصلحة محددين الاعتراض على تشابه سلسلة محتملة، شريطة ألا يكون تشابه السلسلة قد تقرر بالفعل خلال تقييم تشابه السلاسل. (أنظر القسم 7.10 تقييم تشابه السلاسل.). يعني ذلك أن مقدم الطلب لن تكون له حيثية قانونية للاعتراض على طلب آخر يكون داخلاً معه بالفعل في مجموعة تنافس. ويجوز للكيانات التالية تقديم اعتراض بسبب تشابه السلاسل:
يجوز لمشغل نطاق gTLD حالي تقديم اعتراض بسبب تعشابه السلاسل للتأكيد على أن سلسلة أولية مقدَّم طلب لها، أو متباين سلسلة مخصصة لسلسلة أولية مقدَّم طلب لها أو متباين سلسلة محظورة لسلسلة أولية مقدَّم طلب لها أو جميع ذلك يتشابه مع سلسلة نطاق gTLD حالي خاص به أو مع سلاسل متباين مخصصة أو محظورة خاصة به.
يجوز لمشغل نطاق gTLD حالي أو طرف معنيِّ بشكل كبير20 في الدولة أو الإقليم المعنيِّ تقديم اعتراض بسبب تشابه السلاسل للتأكيد على أن سلسلة أولية مقدَّم طلب لها، أو متباين سلسلة مخصصة لسلسلة أولية مقدَّم طلب لها أو متباين سلسلة محظورة لسلسلة أولية مقدَّم طلب لها أو جميع ذلك يتشابه مع سلسلة نطاق ccTLD حالية خاصة به أو مع سلاسل متباين مخصصة أو محظورة خاصة به.
يجوز لمقدم طلب gTLD21 في جولة الطلبات الحالية تقديم اعتراض بسبب تشابه السلاسل للتأكيد على أن سلسلة أولية مقدَّم طلب لها، أو متباين سلسلة مخصصة لسلسلة أولية مقدَّم طلب لها أو متباين سلسلة محظورة لسلسلة أولية مقدَّم طلب لها أو جميع ذلك يتشابه مع سلسلة أولية مقدَّم طلب لها أو مع سلاسل متباينة مخصصة أو محظورة خاصة به.
4.5.2.2 أساس الاعتراض: الحقوق القانونية
ما يلي قائمة بالحيثية القانونية لتقديم اعتراض حقوق قانونية:
قد يكون لأحد حاملي الحقوق22 حيثية قانونية لتقديم اعتراض حقوق قانونية. يجب تضمين مصدر ووثائق الحقوق القانونية الحالية التي يدعي المعترض أنها منتهكة من جانب نطاق gTLD المقدَّم طلب له وذلك في الدعوى المرفوعة (على سبيل المثال، الوثائق المتعلقة بالعلامات التجارية المسجلة أو غير المسجلة). للحصول على مزيد من المعلومات حول أي الحقوق القانونية المشمولة، برجاء الرجوع إلى القسم 4.5.10.2 المبادئ: الحقوق القانونية
المنظمة الدولية الحكومية (IGO) مؤهلة لتقديم اعتراض بالحقوق القانونية إذا استوفت معايير التسجيل من أجل اسم نطاق INT. وفقًا لما هو مذكور في سياسة وإجراءات INT لهيئة الإنترنت للأرقام المخصصة IANA.23 الوكالات المتخصصة في الأمم المتحدة والمنظمات الحاصلة على وضع مراقب في الجمعية العامة للأمم المتحدة معترف أيضًا بأنها تستوفي المعايير.
4.5.2.3 أساس الاعتراض: المصلحة العامة المحدودة
يجوز لأي شخص تقديم اعتراض بسبب المصلحة العامة المحدودة. لا يجوز تقديم اعتراض المصلحة العامة المحدودة إلا على الأسس التي تقول بأن السلسلة (السلاسل) ذات الصلة24 تتعارض مع المعايير القانونية المقبولة قبولاً عامًا والمتعلقة بالأخلاق والنظام العام المعترف بهما بموجب مبادئ القانون الدولي. أما الاعتراضات التي تُقدم على أسس ومسوغات أخرى فسوف يتم رفضها للافتقار إلى الحيثية القانونية.
4.5.2.4 الحيثية القانونية اللازمة للاعتراض: المجتمع
المؤسسات المرموقة المرتبطة بمجتمع محدد بوضوح مؤهلة لتقديم اعتراض مجتمع. يجب أن يكون المجتمع الذي يسميه المعترض في اعتراضه مجتمعًا مرتبطًا بقوة بسلسلة gTLD المقدم طلب للحصول عليها في الطلب الذي هو موضوع الاعتراض.
للتأهل للحصول على الحيثية القانونية من أجل تقديم اعتراض مجتمع، يجب أن يوضح المتعرض كلاً مما يلي:
أنه مؤسسة معترف بها وراسخة. تشمل العوامل التي يمكن أخذها بعين الاعتبار في هذا القرار على سبيل المثال لا الحصر ما يلي:
مستوى الاعتراف والانتشار العالمي للمؤسسة.
المدة الزمنية التي مضت على تأسيس المؤسسة.
الدليل التاريخي العام على وجودها، مثل وجود ميثاق رسمي أو تسجيل وطني أو دولي، أو توثيق من حكومة أو مؤسسة دولية حكومية، أو معاهدة. ويجب ألا تكون المؤسسة قد تأسست فقط بالتزامن مع عملية تقديم طلب نطاق gTLD.
أن تكون لها علاقة مستمرة مع مجتمع محدد تحديدًا واضحًا. تشمل العوامل التي يمكن أخذها بعين الاعتبار في هذا القرار على سبيل المثال لا الحصر ما يلي:
وجود آليات للمشاركة في الأنشطة والعضوية والقيادة.
الغرض المؤسسي المرتبط بميزة وفائدة المجتمع المرتبط.
أداء الأنشطة الاعتيادية التي تفيد المجتمع المرتبط.
مستوى الحدود الرسمي الذي تحيط بالمجتمع.
سوف تجري لجنة حل الخلافات توازنًا في اتخاذ قرارها للعوامل المدرجة أعلاه، بالإضافة إلى معلومات أخرى ذات صلة. من غير المتوقع أن يتوجب على المعترض إبداء تلبية وتحقيق لكل وجميع العوامل المعتبرة من أجل تحقيق متطلبات الحيثية القانونية.
4.5.3 مزوّدو خدمة تسوية الخلافات
للبدء في إجراءات لفض المنازعات، يجب تقديم الاعتراض في موعد أقصاه التاريخ النهائي المعلن، وذلك مباشرة إلى مزوِّد خدمة تسوية الخلافات المناسب لكل أساس من أسس الاعتراض:
تشابه في السلاسل والحقوق القانونية: المنظمة العالمية للملكية الفكرية (WIPO).
المصلحة العامة المحدودة، والمجتمع: غرفة التجارة الدولية (ICC)
يمكن العثور على قواعد DRSP، بما في ذلك المعلومات المتعلقة بالرسوم والتكاليف، في الملحق 3 مواد الاعتراض والاستئناف.. سيتم توفير المزيد من التفاصيل على صفحات الويب المخصصة على موقع برنامج نطاقات gTLD الجديدة،25 وموقعي الـ WIPO،26 و الـ ICC27 .
4.5.4 المعترضين المستقلين
يجوز أيضًَا تقديم اعتراض نعلى طلب من خلال واحد من ثلاثة معترضين مستقلين (IOs). علمًا بأن المعترضين المستقلين لا يتصرفون بالنيابة عن أي أشخاص أو كيانات خاصة، ولكن يتصرفون فقط بما يحقق أفضل مصالح للجمهور المستخدم للإنترنت العالمي. ستبدأ نافذة تقديم الاعتراضات المقدمة من قبل المعترضين المستقلين في نفس الوقت مع جميع الأطراف الأخرى ولكنها ستكون مفتوحة لمدة سبعة أيام إضافية بعد نهاية نافذة تقديم الاعتراضات للجمهور العام كما هو محدد في القسم 4.5.8.1 نافذة تقديم الاعتراضات؛ وسيقوم المعترضين المستقلين فقط بتقديم الاعتراضات خلال نافذة تقديم الاعتراضات الأولية. إذا لم تسود اعتراضاتهم، يجوز للمنظمات الدولية الطعن في قرارات اللجنة ذات الصلة.
وللحد من مشكلات تضارب المصالح المحتملة التي قد تنشأ عن وجود عضو لجنة واحد يعمل بصفة معترض مستقل، فقد شكلت ICANN لجنة دائمة مكونة من ثلاثة معترضين مستقلين. وليس لـ ICANN ولا لمجلس إدارة ICANN صلاحية توجيه أو مطالبة المعترضين المستقلين بتقديم أو عدم تقديم أي اعتراض خاص.
وإذا قرر أي معترض مستقل واحد وجوب تقديم اعتراض، فسوف يطلق المعترض المستقل ويتابع الاعتراض بما يحقق المصلحة العامة. يجوز للمعترضين المستقلين تقديم اعتراضات ضد الطلبات المثيرة للاعتراض الشديد والتي لم يتم تقديم أي اعتراض عليها على نفس الأساس في غياب ظروف استثنائية.28 ولا يجوز للمعترض المستقل تقديم اعتراضات إلا على أسس المصلحة العامة المحدودة والمجتمع، مع عدم الإخلال بمتطلبات الحيثية القانونية الاعتيادية لتلك الاعتراضات.29
المعترضون المستقلون:
لا يجوز لهم الاعتراض على طلب ما لم يكن هناك تعليق واحد على الأقل يعارض الطلب قد تم تقديمه في المجال العام، في ضوء هدف المصلحة العامة المشار إليه أعلاه.
لن يتم النظر في اعتراضهم إذا اجتاز اعتراض آخر على نفس الأساس مراجعة النظرة السريعة، مع عدم وجود أية ظروف غير اعتيادية.30
يجب عليه النظر في تعليقات الطلبات عند إجراء عملية تقييم مستقلة لما إن كان الاعتراض مستحقًا أم لا. سوف يكون للمعترضين المستقلين القدرة على الاطلاع على تعليقات الطلبات الواردة خلال فترة التعليق.
4.5.5 الخيارات المتاحة في حالة الاعتراض
لمقدمي الطلبات الخاصة لعملية اعتراض الخيارات التالية:
يمكن لمقدم الطلب الاتصال بالمعترض من خلال DRSP والعمل للتوصل إلى تسوية مع المعترض، وفقًا لما هو مذكور في القسم 4.5.8.11.3 التسوية، والتي يمكن أن تؤدي إلى سحب الاعتراض أو سحب الطلب.31
يمكن لمقدم الطلب تقديم رد على الاعتراض في غضون الإطار الزمني المقرر، وفقًا لما هو محدد في القسم 4.5.8.9 الرد على الاعتراضات، والدخول في عملية تسوية الخلافات.
يمكن لمقدم الطلب اختيار سحب الطلب، وفي تلك الحالة يكون الحكم غيابيًا لصالح المعترض ولن تتم المتابعة في قبول الطلب بعد ذلك.32
إذا لم يقدم مقدم الطلب ردًا لأي سبب من الأسباب على الاعتراض في غضون الإطار الزمني المقرر، فسيتم الحكم لصالح المعترض غيابيًا.
يجوز لأي مقدم طلب خاضع لاعتراض التباس السلاسل ويدعي بأن السلسلة (السلاسل) ذات الصلة مشابهة لسلسلة أخرى مقدَّم لها طلب قبول وضع سلسلته (سلاسله) في مجموعة تنافس وعدم المضي قدمًا في إجراءات الاعتراض من خلال عدم تقديم رد. وفي تلك الحالة، فإننا نوصي مقدم الطلب بشدة بأن يُخطر مزوِّد خدمة تسوية الخلافات بأسرع ما يمكن في العملية بحيث يمكن حل الاعتراض ويتم إشعار جميع الأطراف.
4.5.6 تكاليف الاعتراضات والاستئناف
سوف تتطلب إجراءات الاعتراض والاستئناف تقديم عمليات سداد ومدفوعات مختلفة مباشرة إلى مزوِّدي خدمة تسوية الخلافات في أوقات مختلفة. علمًا بأن التعليمات إضافة إلى المبالغ موضحة في قواعد كل مزوِّد من مزوِّدي خدمة تسوية الخلافات.
رسوم التقديم
سوف يسدد المعترض رسوم تقديم في وقت تقديم اعتراضه. وإذا لم يلتزم المعترض بسداد الرسوم وفقًا لما هو مذكور في قواعد مزوِّد خدمة تسوية الخلافات المعني، فسوف يتم رفض الاعتراض. علمًا بأن رسوم تقديم الاعتراض غير مستردة بأي حال من الأحوال.
سوف يسدد المدعى عليه (وهو أيضًا مقدم الطلب) رسوم تقديم في وقت تقديم رده على الاعتراض. وإذا لم يلتزم المدعى عليه في اعترض بسداد الرسوم المشار إليها في قواعد مزوِّد خدمة تسوية الخلافات المعني، فسوف يتم الحكم لصالح المعترض. علمًا بأن رسوم تقديم الرد غير مستردة بأي حال من الأحوال.
في حالة تقديم استئناف على قرار للجنة اعتراضات، فسوف يسدد مقدم الاستئناف رسوم تقديم في وقت تقديم استئنافه إلى مزوِّد خدمة تسوية الخلافات. وإذا لم يلتزم مقدم الاستئناف بسداد الرسوم وفقًا لما هو مذكور في قواعد مزوِّد خدمة تسوية الخلافات المعني، فسوف يتم رفض الاستئناف دون عدم إخلال بحق الاعتراض. علمًا بأن رسوم تقديم الاستئناف غير مستردة بأي حال من الأحوال.
يسدد المدعى عليه في الاستئناف رسوم تقديم في الوقت الذي يرد فيه على استئناف. وإذا لم يلتزم المدعى عليه في أي استئناف بسداد الرسوم المشار إليها في قواعد مزوِّد خدمة تسوية الخلافات المعني، فلن يتم الالتفاف للرد.
الدفعة المقدمة: يقدم كلا الطرفين في أي اعتراض أو استئناف دفعة مقدمة وفقًا لما يوجه به مزوِّد خدمة تسوية الخلافات في حالة اجتياز الاعتراض ذي الصلة مراجعة النظرة السريعة. وقد يكون هذا في صورة رسوم تُحسب بالساعة استنادًا إلى عدد الساعات المقدرة التي سوف تقضيها اللجنة في القضية (بما في ذلك مراجعة المواد المقدمة، وتسهيل جلسة استماع، إذا كان مسموحًا بذلك، وإعداد قرار)، أو يكون مبلغًا ثابتًا. وفي الحالات التي يتم فيها توحيد ودمج النزاعات ويكون هناك أكثر من طرفين مشاركين فيها، فسوف يتم السداد مقدمًا طبقًا لقواعد مزوِّد خدمة تسوية الخلافات المعنيّ. سوف يسترد الطرف المحكوم لصالحه في أي اعتراض أو استئناف المبلغ المدفوع مقدمًا (وليس رسوم التقديم)، في حين لن يسترد الطرف غير المحكوم لصالح أية أموال ومن ثم فإنه يتحمل تكلفة الإجراءات. وفي الحالات التي يتم فيها توحيد ودمج الاعتراضات أوالاستئنافات ويكون هناك أكثر من طرفين مشاركين فيها، فسوف يتم رد التكاليف طبقًا لقواعد مزوِّد خدمة تسوية الخلافات. إذا لم يقم أي من الطرفين بسداد المبلغ المقدم، فسوف يتم رفض الاعتراض أو الاستئناف.
التكاليف الإضافية: في الظروف الاستثنائية، يجوز لمزوِّد خدمة تسوية الخلافات المطالبة بسداد تكاليف إضافية في إطار عملية الاعتراض أو الاستئناف. وإذا لم يلتزم أحد الطرفين بسداد المبلغ الإضافي وفقًا لما هو مذكور بالوصف في قواعد مزوِّد خدمة تسوية الخلافات المعنيّ، يتم الحكم لصالح الطرف الآخر ويسترد الدفعة المقدمة. إذا لم يقم أي من الطرفين بسداد المبلغ المقدم، فسوف يتم رفض الاعتراض أو الاستئناف.
4.5.7 إمكانيات تمويل الاعتراضات والاستئناف
لدعم نموذج أصحاب المصلحة المتعددين، تقدم ICANN بعض امكانيات التمويل من أجل اللجنة الاستشارية العامة لعموم المستخدمين (ALAC) والحكومات الوطنية، على النحو المذكور أدناه. ومن المفترض أن يغطي هذا التمويل التكاليف المستحقة إلى مزوِّد خدمة تسويه الخلافات وأن يتم سدادها مباشرة إلى مزوِّد خدمة فض المنازعات، أي رسوم التقديم والدفعة المقدمة للتكاليف، وفقًا لما هو مذكور في القسم 4.5.6 تكاليف الاعتراضات والاستئنافات؛ في حين أنه لا يغطي تكاليف أخرى مثل رسوم الاستشارات القانونية. وسوف يتم نشر المزيد من المعلومات على صفحة ويب الاعتراضات والالتماسات في موقع ويب برنامج نطاقات gTLD الجديدة.33
يتوقف التمويل المقدم إلى اللجنة الاستشارية لعموم المستخدمين ALAC على قيام اللجنة ALAC بنشر إجراءاتها المعتمدة من أجل النظر في الاعتراضات وتقديمها. وعلى أقل تقدير، فسوف تتطلب الإجراءات الخاصة بالاعتراض على الطلب كل ما يلي:
تطوير تصاعدي شامل للاعتراضات المحتملة.
مناقشة واعتماد الاعتراضات على مستوى المنظمة الإقليمية الشاملة لعموم المستخدمين (RALO).
إجراءات من أجل دراسة واعتماد الاعتراض من جانب اللجنة الاستشارية العامة لعموم المستخدمين.
يمكن الاطلاع على إجراءات اللجنة الاستشارية العامة لعموم المستخدمين لتقديم التعليقات والاعتراضات في جولة عام 2026 من برنامج نطاقات gTLD الجديدة على https://icann-community.atlassian.net/wiki/x/DwBAD.
يتوفر التمويل من ICANN للحكومات الوطنية الفردية مقابل اعتراض واحد واستئناف واحد.
4.5.8 تقديم الاعتراضات ومعالجتها
توفر المعلومات التالية نظرة عامة على العملية التي يمكن للمعترضين أن يتقدموا بها ويمكن للمدعى عليهم الرد على الاعتراضات، وأيضًا من خلالها يتناول مزوِّدو خدمة تسويه الخلافات إجراءات تسوية الخلافات التي تم البدء فيها. للحصول على معلومات شاملة، أنظر إجراءات اعتراض ICANN. في حالة وجود أي تناقض بين المعلومات المقدمة في هذا الدليل وبين الإجراءات، فسوف يُعمل بالإجراءات. إن القواعد والإجراءات الخاصة بكل مزوِّد لخدمة تسوية الخلافات لكل أساس من أسس الاعتراض، والمنشورة في قواعد مزوّدي خدمة تسوية الخلافات يجب اتباعها أيضًا.
4.5.8.1 الفترة المخصصة لتقديم الاعتراضات
سيتاح للجمهور العام، شريطة أن يكون لديهم الحق في الاعتراض، كما هو موضح في القسم 4.5.2 الحق في الاعتراض، الفرصة لتقديم الاعتراضات خلال الإطارات الزمنية التالية:
لمدة 104 يومًا، بالنسبة لجميع أسباب الاعتراض، بعد الإعلان عن يوم تأكيد السلاسل.34
لمدة 30 يومًا، بالنسبة لتشابه السلاسل فقط، بعد نشر مجموعات الخلافات المحدثة بمجرد اكتمال تقييم السلاسل.
لمدة 30 يومًا، لجميع أسباب الاعتراضات، في حالة تغيير سلسلة علامة تجارية، بدءًا من اليوم الذي يتم فيه نشر تقارير تقييم السلاسل، وإذا تم اجتياز تقييم السلسلة وحسب.35
يمكن الاطلاع على المزيد من المعلومات في القسم 1.2 مراحل تقديم الطلبات وفي القسم 5.3 التماسات تغيير سلاسل العلامات التجارية.
4.5.8.2 تقديم الاعتراضات
يجب على الطرف الراغب في تقديم اعتراض على طلب اتباع الإجراءات الموضحة في هذا القسم الفرعي.
يجب تقديم جميع الاعتراضات إلكترونيًا إلى مزوِّد خدمة تسوية الخلافات المناسب في موعد أقصاه التاريخ النهائي المعلن. ولن يقبل مزوِّدو خدمة تسوية الخلافات الاعتراضات بعد هذا التاريخ.
يجب تقديم جميع الاعتراضات باللغة الإنجليزية.
يجب تقديم كل اعتراض بشكل منفصل. يجب على المعترض الراغب في الاعتراض على العديد من الطلبات تقديم اعتراض منفصل وسداد رسوم التقديم الملحقة لكل طلب يكون خاضعًا لاعتراض، ما لم يقدم المعترض العديد من الاعتراضات ضد طلبات في نفس السلسلة. يجب على المعترض الذي يرغب في الاعتراض على طلب وفق أكثر من أساس أن يقدم اعتراضات منفصلة وأن يسدد رسوم التقديم لكل أساس من أسس الاعتراض.
علمًا بأن الاعتراضات مقتصرة على 5000 كلمة فقط باستثناء الملحقات.
يجب على المعترض تقديم نسخ من جميع المواد المقدمة إلى مزوِّد خدمة تسوية الخلافات مما يرتبط بإجراءات الاعتراض إلى مقدم الطلب.
يجب أن يشتمل كل اعتراض على ما يلي:
اسم المعترض ومعلومات الاتصال به.
بيان بأساس الحيثية القانونية للمعترض؛ أي سبب اعتقاده بأنه يفي متطلبات الحيثية القانونية اللازمة للاعتراض.
وصف لأساس الاعتراض، بما في ذلك ما يلي:
بيان يقدم الأساس النوعي الذي يجري تقديم الاعتراض وفقًا له.
شرح تفصيلي لصحة الاعتراض وسبب وجوب المتابعة فيه.
نسخ من أي مستندات يرى المعترض أنها تمثل أساسًا للاعتراض.
وفي الوقت الذي يجري فيه تقديم اعتراض، يتعين على المعترض أن يسدد رسوم تقديم بالمبلغ الذي يحدده وينشره مزوِّد خدمة تسوية الخلافات ذي الصلة.36 إذا لم يتم سداد رسوم التقديم خلال 10 أيام من تاريخ استلام الاعتراض، فإن مزوّد خدمة تسوية الخلافات DRSP، سيرفض الاعتراض بدون المساس بالحقوق.
إذا رغب أحد الأطراف ذوي الحيثية القانونية في تقديم اعتراض بسبب تشابه السلاسل ضد طلب للحصول فيما يخص سلسلة تقدم لها العديد من مقدمي الطلبات، فيجوز له تقديم اعتراض ضد طلب واحد أو بعض الطلبات أو جميعها لتلك السلسلة. وفي حالة تقديم الاعتراض ضد العديد من الطلبات المقدمة من أجل سلسلة متطابقة، فيجوز لكل مقدم طلب يتلقى اعتراضًا أن يقدم ردًا على الاعتراض؛ إذا لم يقم مقدم طلب بذلك، فسوف يتم تأييد الاعتراض ضد الطلبات التي لم يتم تقديم رد عليها. وسوف تراجع نفس اللجنة جميع الوثائق المرتبطة بالاعتراض، وسيتم مراجعة كل رد بناءً على سماته وخصائصه. وسوف تصدر اللجنة قرارًا فرديًا يحدد من هي الأطراف المحكوم لصالحها في الاعتراض، متى ما كان ذلك منطبقًا.
4.5.8.3 المراجعة الإدارية للاعتراض
سوف يجري كل مزوِّد خدمة تسوية الخلافات مراجعة إدارية لكل اعتراض للتحقق من امتثاله لجميع القواعد الإجرائية في غضون 14 يومًا من الحصول على الاعتراض ورسم التقديم. واستنادًا إلى عدد الاعتراضات الواردة، يجوز لمزوِّد خدمة تسوية الخلافات مطالبة ICANN بالحصول على تمديد قصير لهذا الموعد النهائي. وتتضمن المراجعة الإدارية قرارًا بما إن كان الاعتراض قد تم تقديمه إلى مزوّد خدمة تسوية الخلافات الصحيح أم لا.
وفيما يلي وصف للنتائج المحتملة للمراجعة الإدارية:
وإذا تبيَّن لمزوِّد خدمة فتسوية الخلافات أن الاعتراض يفي بالإجراءات وبالقواعد المعمول بها لدى مزوِّد خدمة تسوية الخلافات، فسوف يتم اعتبار الاعتراض قد تم تقديمه، وسوف يتم المضي قدمًا في الإجراءات.
وإذا تبيَّن لمزوِّد خدمة تسوية الخلافات أن الاعتراض لا يتوافق مع القواعد الإجرائية، فسوف يقوم مزوِّد خدمة تسوية الخلافات بإشعار المعترض، على أن يقوم ذلك المعترض بتصحيح المشكلات المحددة في غضون خمسة أيام.
إذا صحح المعترض المشكلات في غضون الإطار الزمني المحدد، فسوف يعتبر الاعتراض قد تم تقديمه.
وإذا لم يصحح المعترض المشكلات في غضون الإطار الزمني المحدد، فسوف يتم رفض الاعتراض.
4.5.8.4 نشر الإشعار والإبلاغ به
سوف ينشر مزوِّد خدمة تسوية الخلافات قائمة على موقعه الإنترنت يحدد فيها جميع الاعتراضات التي اجتازت المراجعة الإدارية ويجري تحديثًا منتظمًا لها، مع إشعار ICANN. وسوف تنشر ICANN بعد ذلك على موقع ويب رنامج نطاقات gTLD الجديدة37 إشعارًا بجميع الاعتراضات التي تجتاز المراجعة الإدارية. وبعد أن يتم إشعار مقدم طلب بأن اعتراضًا قد تم تقديمه ضد طلبه، فله أن يقرر سحب طلبه المقدم للحصول على نطاق gTLD جديدًا، وفي تلك الحالة سوف يتم رفض الاعتراض.
4.5.8.5 توحيد مزوِّد خدمة فض المنازعات للاعتراضات
يجوز لأي طرف أن يقترح دمج الاعتراضات خلال سبعة أيام من نشرها، وسيكون لمزوِّد خدمة تسوية الخلافات سبعة أيام إضافية لاقتراح الدمج على الأطراف ذات الصلة. وسيكون من حق مزوِّد خدمة تسوية الخلافات الموافقة على الاقتراح المقدم من الأطراف أم لا.
وفي تقييم ما إن كان من المفترض دمج الاعتراضات من عدمه، فسوف يقوم مزوِّد خدمة تسوية الخلافات بموازنة جوانب الكفاءة في الوقت والمال والجهد والاتساق والتي يمكن الحصول عليها من خلال الدمج والتوحيد في مقابل الإخلال أو المصاعب التي قد يتسبب فيها الدمج والتوحيد. سوف يسعى مزوِّدو خدمة تسوية الخلافات لحل جميع الاعتراضات في نفس الإطار الزمني. والغرض من ذلك ألا تكون هناك تتابع في الاعتراضات.
إذا اقترح مزوّد خدمة تسوية الخلافات دمج اعتراضات معينة، يكون لدى الأطراف سبعة أيام بعد إرسال مزوِّد خدمة تسوية الخلافات إشعار الدمج لتقديم أي مخاوف إليه بشأن الدمج المقترح. وسوف ينظر مزوّد خدمة تسوية الخلافات في طلبات الأطراف ويقرر ما إذا كان سيتم دمج الاعتراضات أم لا. سوف يقوم مزود خدمة تسوية الخلافات بإبلاغ الأطراف بالقرار النهائي بشأن عملية الدمج في غضون 28 يومًا من نشر الاعتراضات.
4.5.8.6 تعيين لجنة الاعتراض
يُعيِّن مزوِّد خدمة تسوية الخلافات لجنة لكل اعتراض يجتاز المراجعة الإدارية. وسوف يتم إعطاء أطراف التقاضي فرصة للاتفاق فيما بينهم على لجنة مكونة من فرد واحد أو من ثلاثة أشخاص، مع تحمل التكاليف كما هو موضح في القسم 4.5.6 رسوم وتكاليف الاعتراضات والاستئنافات. وفي حالة عدم التوصل إلى اتفاق من جميع الأطراف على الحصول على لجنة مكونة من ثلاثة أفراد ، فسوف تكون اللجنة الافتراضية مكونة من فرد واحد.
سوف تتكون اللجنة من خبراء مؤهلين تأهيلاً
صحيحًا ويتم تعيينهم لكل إجراء من خلال مزوِّد خدمة تسوية
الخلافات المعيَّن. يجب أن يكون أعضاء اللجنة مستقلين عن الأطراف
المشاركين في أي إجراءات لفض المنازعات.
سيتبع كل DRSP
إجراءاته المعتمدة لفرض مثل هذه الاستقلالية،
بما في ذلك إجراءات الطعن في عضو اللجنة واستبداله بسبب عدم
الاستقلالية، بالإضافة إلى ما هو خاص بـ ICANN
من سياسات تضارب
المصالح (الملحق 7) و
قواعد
السلوك وإرشادات تضارب المصالح لمقدمي الخدمات (الملحق 8)
.
سوف تتألف اللجنة من عضو أو ثلاثة أعضاء، على أن تتوافر لديهم في المعتاد الخبرات التالية:
الاعتراضات بسبب تشابه السلاسل: الخبرة في مجال منازعات الحقوق القانونية، على أن يكون بها عضو لجنة واحد على الأقل لديه معرفة بنظم الكتابة ذات الصلة.
اعتراضات الحقوق القانونية: خبرة في منازعات الحقوق القانونية.
اعتراضات المصلحة العامة المحدودةs: أن يكون معترفًا بهم ضمن فريق الحقوقيين البارزين من ذوي الشهرة العالمية، ولديهم خبرات في المجالات ذات الصلة مثل العلوم الاجتماعية والعلوم السياسية وعلم الاجتماع والعلوم الصحية، وغيرها.
اعتراضات المجتمع: أن يكون معترفًا بهم ضمن فريق الحقوقيين البارزين من ذوي الشهرة العالمية، ولديهم خبرات في المجالات ذات الصلة مثل العلوم الاجتماعية والعلوم السياسية وعلم الاجتماع، وغيرها. في المعتاد، يجب أن تكون لدى واحد على الأقل من أعضاء اللجان دراية أو فهم بالمجتمع ذي الصلة.
لا يتحمل أعضاء اللجنة ولا DRSP ولا ICANN ولا الجهات الفرعية المنتسبة لأي منهم ولا أعضاء فريق العمل ولا الموظفين ولا أعضاء مجلس الإدارة ولا المستشارين المسئولية أمام أي طرف في أي إجراء عن الأضرار أو تعويض قضائي عن أي إجراء أو إغفال فيما يتصل بأي إجراءات قانونية ضمن الإجراءات، باستثناء ما يكون في حالات إساءة التصرف أو الإهمال الجسيم.
سوف تضع قواعد DRSP الإجراءات اللازمة لإثارة ومعالجة مخاوف تضارب المصالح مع اللجنة المخصصة.
4.5.8.7 مراجعة سريعة للاعتراضات
إن المراجعة السريعة للاعتراضات مخصصة لتحديد وإزالة الاعتراضات التي يظهر جليًا أنها لا أساس لها أو أنها تمثل استغلالاً للحق في الاعتراض
وسوف يتم اعتبار الاعتراض لا أساس له بشكل جلي، و أنه استغلال للحق في الاعتراض في الحالات التالية:
عدم تقديم الاعتراض على أي من أسس أو مبادئ الاعتراض المقبولة.
ألا تكون للطرف المقدم للاعتراض حيثية قانونية.
عدم تقدم الأدلة الكافية أو في حالة عدم تقديم أي دلية يؤيد الاعتراض.
أن يكون الاعتراض غير معقول، أو أن يكون مختلقًا بشكل واضح، أو يتعارض بوضوح مع المنطق السليم، أو إذا كان غامضًا لدرجة استحالة فهم مزوِّد خدمة تسويه الخلافات له موضوعيًا.
أن يحض الاعتراض على الكراهية أو ينشرها أو يشجعها أو يبررها بناءً على التحيز تجاه مجموعة معينة.
تقديم العديد من الاعتراضات بناءً على نفس الأساس والسبب من نفس الأطراف أو أطراف منتسبة لهم ضد نفس مقدم الطلب بطريقة تمثل تحرشًا ومضايقة لمقدم الطلب.
حقائق أخرى قد تُظهر بوضوح أن الاعتراض لا أساس له من الصحة و/أو يشكل استغلالاً لحق الاعتراض.
تمثل مراجعة النظرة السريعة أولى المهام الأساسية للهيئة، وذلك بتوفيرها لقرار حاسم فيما يخص الاعتراض. يجب إكمال المراجعة خلال 30 يومًا من في تعيين اللجنة، على أن يبدأ الإطار الزمني بعد حل أي مشكلات في تضارب المصالح تقدمها الأطراف المشاركة.
يعتبر رفض الاعتراض الذي لا أساس لصحته بشكل واضحأ و إساءة استخدام الحق في الاعتراض، أو كليهما، بمثابة قرار من اللجنة، يتم اتخاذه وفقًا للمادة 22 من إجراء الاعتراض في ICANN.
إذا أثمرت المراجعة مراجعة النظرة السريعة عن ذلك الرفض، فلن تتم الإجراءات التالية لذلك، بما فيها سداد التكلفة الكاملة مقدمًا.
4.5.8.8 سداد التكاليف مقدمًا
يلتزم مDRSP في غضون عشرة أيام من إتمام المراجعة السريعة بتقدير التكلفة الإجمالية والمطالبة بالسداد الكامل مقدمًا من كل من المعترض ومن مقدم الطلب. يتعين على كل طرف أن يقوم بسداد الدفعة المقدمة من التكاليف خلال 20 يومًا من تاريخ إخطار نتيجة المراجعة السريعة وتقديم دليل على هذا الدفع إلى DRSP.
يجوز لمزوِّد خدمة تسويه الخلافات مراجعة تقديره للتكلفة الكلية وطلب دفعات مقدمة إضافية من الأطراف أثناء إجراءات فض المنازعات. وقد تتم المطالبة برسوم إضافية في ظروف محددة، كمثل الحالات التي يتلقى فيها مزوِّد خدمة تسويه الخلافات طلبات تكميلية أو عندما يختار عقد جلسة استماع.
إذا لم يسدد المعترض هذه التكاليف مقدمًا، فسوف يرفض مزوِّد خدمة تسويه الخلافات الاعتراض ولن يسترد المعترض أية رسوم سددها. وإذا لم يسدد المدعى عليه التكاليف مقدمًا، يتم الحكم لصالح المعترض ولا يسترد المدعى عليه أية رسوم سددها. ولن يسمح للطلب بالمتابعة أو القبول.38 إذا لم يقم أي من الطرفين بسداد المبلغ المقدم، فسوف يتم رفض الاعتراض ولن يتم استرداد أي تكاليف.
4.5.8.9 الرد على الاعتراضات
بعد سداد كلا الطرفين للدفعات المقدمة، يقوم مزوِّدو خدمة تسويه الخلافات بإشعار المدعى عليه بأن لديه مدة 30 يومًا من أجل تقديم رد على الاعتراض بعد نقل نتائج المراجعة السريعة. علمًا بأن مزوِّدي خدمة تسويه الخلافات لن يقبلوا بالردود المتأخرة. وفي الوقت يقدم فيه المدعى عليه رده، يتعين سداد رسوم تقديم بالمبلغ الذي يحدده وينشره مزوِّد خدمة فض المنازعات، وهو ما سيكون نفس مبلغ رسوم التقديم التي يدفعها المعترض. وإذا لم يسدد المدعى عليه رسوم التقديم في غضون 20 أيام من إخطاره بنتيجة المراجعة السريعة، فلن يتم الالتفات إلى الرد، الأمر الذي سيسفر عن الحكم لصالح المعترض، ولن يتم السماح بمتابعة العمل على الطلب وقبوله.39
إذا لم يلتزم المدعى عليه بتقديم رد في غضون الحد الزمني المقدر بمدة 30 يوماً، يكون المدعي عليه مخلاً، مع اعتبار قبول الاعتراض. وفي هذه الحالة، لن يسترد المدعى عليه أية رسوم. وإذا تبيَّن أن الرد غير متوافق مع إجراءات الاعتراض والقواعد المعمول بها لدى مزوِّد خدمة تسويه الخلافات، تكون أمام المدعى عليه مدة خمسة أيام لتصحيحه.
ويجب على المدعى عليهم الالتزام بالإرشادات التوجيهية التالية فيما يخص الردود:
يجب أن تكون جميع الردود باللغة الإنجليزية.
يجب تقديم كل رد بشكل منفصل. في حالة رد مقدم الطلب على العديد من الاعتراضات، يجب تقديم رد منفصل مع رسوم التقديم اللازمة وذلك لكل اعتراض.
ويجب تقديم الردود إلكترونياً.
علمًا بأن أقصى طول لكل رد محدد بعدد 5000 كلمة، باستثناء المرفقات.
يجب على المدعى عليه تقديم نسخ من جميع المواد المقدمة إلى مزوِّد خدمة تسويه الخلافات مما يرتبط بإجراءات الاعتراض إلى المعترِض.
ويجب أن يشتمل كل رد مقدم إلى المدعى عليه على ما يلي:
اسم المدعى عليه ومعلومات الاتصال به.
رد تفصيلي نقطة بنقطة على الادعاءات المقدمة من المعترض.
أي نسخ من المستندات التي يراها أساسًا يقوم عليه الرد.
4.5.8.10 الأدلة الإضافية والاستماع
يجوز للجنة أن تقرر ما إن كان على الطرفين تقديم أية بيانات مكتوبة بالإضافة إلى الاعتراض والرد المقدمين، ولها أن تحدد الأطر الزمنية40 لكل مادة مقدمة. لضمان حل المنازعات سريعًا وبتكلفة معقولة، يجب أن يكون تقدم المستندات محدود للغاية، إذا كان ذلك مسموحًا به في الأساس، وأن يكون فقط وفقًا لطلب اللجنة. ويجوز للجنة –في الحالات التي ترى ذلك ضرورياً ومناسباً– مطالبة أي طرف بتقديم أدلة إضافية أو عقد جلسة استماع، على الرغم من أن الخلافات تُحل في المعتاد بدون جلسات استماع. ولا يجوز بأي حال من الأحوال عقد جلسات استماع مباشرة وجهاً لوجه.
4.5.8.11 الوساطة والتسوية
عند وقوع اعتراضات، يجوز للأطراف المشاركة في أعمال وساطة أو التفاوض على تسويات من أجل تسويه الخلافات وفقًا لما هو موصوف أدناه.
4.5.8.11.1 لمحة عامة عن الوساطة والتسوية
نوصي الأطراف المشاركة في إجراءات تسويه الخلافات –على سبيل التوصية وليس الإلزام– المشاركة في وساطة تهدف إلى تسوية المنازعات. ولدى كل DRSP خبراء يمكن الاستعانة بهم في صورة وسطاء من أجل تسهيل هذه العملية، إذا رغب الطرفين في القيام بذلك، ويتواصل مزوِّدو خدمة تسويه الخلافات مع الطرفين فيما يخص هذا الخيار وأية رسوم مرتبطة بذلك، والتي سوف يتحملها الأطراف.
وإذا تم تعيين وسيط، فلا يجوز لذلك الشخص أن يعمل في لجنة تم تأسيسها من أجل إصدارقرار اللجنة في النزاع ذي الصلة. للطرفين مطلق الحرية في التفاوض بدون وساطة في أي وقت، أو الاستعانة بأي وسيط يقبله الطرفين ويوافقان عليه.
ولا يجوز أن تشارك ICANN في أي مرحلة في أعمال الوساطة.
4.5.8.11.2 فترة التروِّي
ليست هناك أي تمديدات تلقائية للوقت المخصص لإجراء أعمال التفاوض أو الوساطة. ومع ذلك، تتاح للأطراف الفرصة لتقديم طلب للحصول على فترة تروِّي لـ DRSP وفقًا لقواعده؛ ويجب تقديم هذا الطلب بشكل مشترك من قبل الطرفين. فترة التروِّي هي فترة زمنية يتم خلالها إيقاف عملية التقديم والمواعيد النهائية الأخرى. سوف يقرر DRSP أو اللجنة، إذا تم تعيينها، ما إذا كان سيتم الموافقة على الطلب أم لا.
وفي حالة عدم وجود ظروف استثنائية، يجب على الطرفين تقييد فترة التروِّي إلى 30 يومًا. وعلى الرغم من ذلك، تجدر الإشارة إلى أنه في حالة تقديم مقدم الطلب التماس تغيير الطلب (ACR) ردًا على المخاوف المثارة في اعتراض ما، فمن الممكن وقف عملية فض المنازعات لفترة أطول، إذا اتفق الطرفان على ذلك ووفقًا لما هو مذكور بالوصف في القسم 4.5.8.12 التماسات تغيير الطلب في عملية الاعتراض.
يجوز طلب فترة تروِّي في أي وقت بعد أن يقدم المدعى عليه ردًا على الاعتراض وقبل إصدار قرار اللجنة. سيتعين على الأطراف تحمل أي تكاليف يتكبدها DRSP قبل فترة التروِّي.
4.5.8.11.3 التسوية
يمكن للمعترض والمدعى عليه التوصل إلى تسوية في أي مرحلة من العملية. وهناك نتيجتان محتملتان:
قيام المعترض بسحب الاعتراض. وفي هذه الحالة، سوف تتم المتابعة في قبول الطلب ما لم يكن خاضعًا لأي عمليات أخرى.
قيام المدعى عليه/مقدم الطلب بسحب طلبه.
إذا تطلبت التسوية من المدعي عليه/مقدم الطلب تقديم التماس تغيير الطلب، فيجب أن يكون الطرفان على دراية بأن التغيير لن تتم الموافقة عليه بالضرورة. يمكن الاطلاع على المزيد من المعلومات حول التماسات تغيير الطلب في عملية الاعتراضات في القسم التالي.
في حالة اتفاق الطرفين على تسوية، فيلتزمان بإشعار مزوِّد خدمة تسويه الخلافات، والذي يلتزم بإنهاء الإجراءات، شريطة أن يكون الطرفان قد استوفيا ما عليهما من التزامات مالية. ويلتزم مزوِّد خدمة تسويه الخلافات أيضًا بإشعار ICANN وطرفي الإنهاء طبقًا لذلك.
يجب أن تلتزم جميع التسويات بالقواعد المنصوص عليها في دليل مقدم الطلب فيما يتصل بحظر مجموعات الخلافات، وفقًا للوصف الوارد في باب القسم 5.2.3 حظر الحل الخاص للخلاف على السلاسل بمعرفة مقدمي الطلبات.
4.5.8.12 التماسات إجراء تغيير على الطلبات في عملية الاعتراضات
تُتاح لمقدمي الطلبات الفرصة لطلب إجراء تغييرات على طلباتهم بما في ذلك، على سبيل المثال لا الحصر، إضافة أو تعديل التزامات السجل الطوعية (RVCs، القسم 7.8.3) أو سياسات التسجيل المجتمعية (القسم 7.8.4) استجابةً للمخاوف التي أثيرت في الاعتراض، من خلال التماس تغيير الطلب (ACR، أنظرالقسم 3.8). في حالة عدم وجود ظروف استثنائية، لن تشارك ICANN في عمليات الاعتراض.
في حالة تقديم مقدم طلب لالتماس تغيير الطلب بعد الرد على اعتراض ما، فله أن يطالب مزوِّد خدمة تسويه الخلافات بوقف عملية الاعتراض، شريطة موافقة المعترض على ذلك، وفقًا للوصف الوارد في القسم 4.5.8.11 فترة التروِّي. وإذا رأى DRSP أن الطلب المشترك صحيح ومشروع، فسوف يتم تجميد عملية تسويه الخلافات إلى أن تنتهي عملية ACR وعملية إعادة التقييم المصاحبة لها (إن كان ذلك ضروريًا/منطبقًا). وإذا لم يقدم مقدم الطلب ACR في غضون 30 يومًا من المطالبة بفترة التروِّي، فسوف يستأنف DRSP إجراء فض المنازعات. وإذا لم يوافق مزوِّد خدمة فض المنازعات على الطلب، فسوف تكون لمقدم الطلب رغم ذلك القدرة على تقديم التماس لإجراء تغيير على الطلب، لكن لن يتم إيقاف عملية فض المنازعات.
وسوف يتعين على اللجنة النظر في نتائج التماس إجراء تغيير على الطلب في إطار التقييم الذي تجريه. وتجدر الإشارة إلى أنه في هذه الحالة، قد تقرر اللجنة رغم ذلك أن الممكن المتابعة في الطلب حتى وإن لم يتم قبول التماس تغيير الطلب. ويمكن لكل من المعترض ومقدم الطلب أيضًا التوصل إلى تسوية، وفقًا لما هو مذكور في القسم 4.5.8.11.3 التسوية.
4.5.8.13 الالتزامات وتعهدات السجل الطوعية
يجوز للجنة في الظروف الاستثنائية41 وفي إطار القرار الصادر عنها إصدار أمر بأن طلبًا لا يمكن المتابعة فيه ما لم يتم تضمين التزام طوعي للسجل يكون جديدًا أو معدلاً ومعتمدًا من ICANN في اتفاقية السجل الاساسية. وسوف يتم اعتبار الالتزامات الطوعية للسجلات هذه التزامات طوعية للسجلات بموجب التعهدات المقدمة من أجل التغلب على الاعتراضات أو مشورة إجماع لجنة GAC.(أنظر القسم 7.8.3.2.3.1 الموقف 1 :الالتزامات التي تم اتخاذها للتغلب على الاعتراضات أو مشورة إجماع GAC). وهناك ثلاثة سيناريوهات مختلفة:
يرى مقدم الطلب أن هناك التزام طوعي حالي للسجل في طلبه يتناول المخاوف التي أُثيرت في الاعتراض. إذا قررت اللجنة أن المخاوف المثارة جديرة بالاهتمام وأن الالتزام الطوعي للسجل الموجود بالفعل سوف يتناولها، فسوف تشير اللجنة في قرار اللجنة الصادر عنها إلى أن الالتزام الطوعي للسجل هو التزام طوعي للسجل بموجب التعهدات المقدمة للتغلب على الاعتراضات أو مشورة إجماع لجنة GAC.
في حال توصل مقدم الطلب والمعترض في إجراءات اعتراض محددة إلى تسوية تشمل على إضافة التزام طوعي حالي للسجل سواء كان جديدًا أو تعديلاً. وفي تلك الحالات، سوف يتعين على مقدم الطلب تقديم التماس تغيير الطلب، على أن يليه في حالة موافقة ICANN عليه تقييم التزام السجل (RCE). في حالة اجتياز الالتزام الطوعي للسجل تقييم التزام السجل سوف يقوم المعترض بسحب اعتراضه بشرط أن يتم اعتبار الالتزام الطوعي للسجل التزامًا طوعيًا للسجل بموجب التعهدات المقدمة للتغلب على الاعتراضات أو مشورة إجماع اللجنة الاستشارية الحكومية GAC.
تقرر اللجنة أن التزامًا طوعيًا للسجل جديد أو معدل سوف يتناول المخاوف المثارة في اعتراض ما. وفي تلك الحالة، يقوم مقدم الطلب بتحديث الالتزام الطوعي للسجل الحالي أو صياغة التزام جديد وتقديم التماس تغيير الطلب يليه بعد ذلك في حالة الموافقة عليه تقييم التزام السجل. في حالة اجتياز الالتزام الطوعي للسجل التماس تغيير الطلب وتقييم التزامات السجل، سوف تشير اللجنة في قرارها الصادر عنها إلى أن الالتزام الطوعي للسجل عبارة عن التزام طوعي للسجل بموجب التعهدات المقدمة للتغلب على الاعتراضات أو مشورة إجماع اللجنة الاستشارية الحكومية GAC إذا ما رأت اللجنة أن الالتزام الطوعي للسجل سواء الجديد أو المعدل من شأنه تمكين مقدم الطلب من التغلب على الاعتراض. وإذا ما رأت اللجنة أن الالتزام الطوعي للسجل سواء الجديد أو المعدل لا يعمل على حل الاعتراض، فسوف يتم الحكم لصالح المعترض.
4.5.8.14 قرار اللجنة
يكون قرار الخبراء النهائي الصادر عن مزوِّد خدمة تسوية الخلافات خطيًا مكتوبًا ويشتمل على ما يلي:
ملخصًا للخلاف والنتائج.
توضيح وإشارة للطرف المحكوم لصالحه.
الحجج والبراهين التي يقوم عليها قرار اللجنة.
ينشر كل مزوِّد خدمة تسوية الخلافات جميع القرارات الصادرة من هيئاته بالكامل على موقعه على الويب، ما لم تقرر الهيئة خلاف ذلك.
سوف يعتبر قراراللجنة بمثابة قرار للجنة، وهو ما ستقبله ICANN ضمن عملية تسوية الخلافات.
من الممكن أن تشتمل نتائج الاعتراضات بسبب تشابه السلاسل على ما يلي:
إذا تم الحكم لصالح المعترض:
عندما يكون المعترض مقدم طلب آخر، عندئذ يجب وضع كل من سلسلة مقدم الطلب والمعترض المقدم لهم طلبات للحصول عليه بالإضافة إلى سلاسلهما المتباينة (إذا كان ذلك منطبقًا) في مجموعة الخلافات.
عندما يكون المعترض مشغل نطاق gTLD حالي، أو مشغل نطاق ccTLD حالي أو كان طرفًا معنيًا بشكل كبير في البلد أو الإقليم المعنيّ، فإن الطلب (بما في ذلك السلاسل المتباينة الأساسية والقابلة للتخصيص) غير مؤهل للمضي قدمًا إلى المرحلة التالية من عملية تقديم الطلب.
إذا لم يتم الحكم لصالح المعترِض، فيمكن المتابعة في معالجة الطلب إلى المرحلة التالية من عملية تقديم الطلبات، ما لم تمنعه إجراءات أخرى من الاستمرار.
النتائج المحتملة لاعتراضات المصلحة العامة المحدودة والحقوق القانونية والمجتمع هي كما يلي:
إذا تم الحكم لصالح اعتراض ضد سلسلة أساسية مقدم طلب لها، عندئذ لا يكون الطلب، بما في ذلك أي سلاسل متباينة تم طلبها لتلك السلسلة الأساسية، مؤهلاً للانتقال إلى المرحلة التالية من عملية تقديم الطلب.
إذا تم الحكم لصالح اعتراض مقدم ضد واحدة أو أكثر من سلاسل المتغيرات المخصصة والمقدم لها طلبات، فإن الطلب المقدم من أجل السلسلة الأولية وأي من سلاسل المتغيرات المخصصة وغير المتضررة بذلك يمكن المتابعة فيها إلى المرحلة التالية، باستثناء سلاسل المتغيرات التي تم الحكم بعدم أهليتها بسبب الاعتراض.
إذا لم يتم الحكم لصالح الاعتراض، فعندئذ يمكن المتابعة في معالجة الطلب إلى المرحلة التالية من عملية تقديم الطلبات، ما لم تمنعه إجراءات أخرى من الاستمرار.
لا يمكن المضي قدمًا في الطلب إلا في حالة التوصل إلى اتفاق بشأن التزام طوعي جديد أو معدل للسجل تعتمده ICANN. أنظر القسم 4.5.8.13 الاعتراضات والالتزامات الطوعية للسجل للحصول على المزيد من المعلومات.
بعد أن تقدم اللجنة قرار اللجنة منها، يلتزم مزوِّد خدمة تسوية الخلافات برد الدفعة المقدمة من التكاليف إلى الطرف المحكوم لصالحه. إذا أشار قرار الخبراء إلى أنه لا يمكن متابعة الطلب إلا إذا تم التوصل إلى اتفاق بشأن التزام طوعي للسجل سواء كان جديدًا أو معدلاً وتوافق عليه ICANN، فسيتم اعتبار المعترض هو الطرف المحكوم لصالحه.
4.5.9 تقديم الالتماسات والمعالجة
سيكون لدى الطرف غير الفائز في الاعتراض الفرصة لاستئناف قرار اللجنة وسيتم النظر في هذا الاستئناف بموجب المعيار الخاطئ بشكل واضح للمراجعة. عملية الاستئناف على قرار اللجنة موصوفة في إجراء ICANN للاستئناف على الاعتراض. في حالة وجود أي تناقض بين المعلومات المقدمة في هذا القسم وبين الإجراءات، فسوف يُعمل بالإجراءات. إن القواعد والإجراءات الخاصة بكل DRSP لكل أساس من أسس الاعتراض، والتي يمكن الاطلاع عليها في قواعد مزوّدي خدمة تسوية الخلافات، يجب اتباعها أيضًا.
4.5.9.1 تقديم الاستئنافات
تكون أمام الطرف المعنيّ بأي اعتراض مدة 15 يومًا من تاريخ صدور قرار اللجنة من DRSP لإشعاره بعزمه على تقديم استئناف على قرار اللجنة (والمشار إليه فيما يلي هنا بلفظ (إشعار الاستئناف). يجب أن يحدد إشعار الاستئناف عناصر قرار اللجنة التي يجري الاستئناف والطعن عليها وأن يحتوي على بيان موجز بالأساس الذي يقوم عليه الاستئناف. تكون أمام مقدم الاستئناف مدة 15 يومًا اعتبارًا من تاريخ تقديم إشعار الاستئناف من أجل تقديم الاستئناف وسداد الرسوم اللازمة. يجب على المستأنف الذي يرغب في الاستئناف على قرارات اللجنة من أكثر من إجراء اعتراض واحد أن يقدم استئنافات منفصلة إلى مزوِّدي خدمة تسوية الخلافات المناسبين.
يجب أن يتضمن إشعار الاستئناف –على سبيل المثال لا الحصر– التفاصيل والمعلومات التالية:
أسماء ومعلومات الاتصال الخاصة بالمستأنف (كالعنوان، ورقم الهاتف، وعنوان البريد الإلكتروني، وما إلى ذلك).
تحديد الاعتراض الأساسي الذي يجري الاستئناف عليه.
وصف أساس الاستئناف، بما في ذلك ما يلي:
بيان الأسباب التي تم على أساسها رفع الاستئناف، كما هو منصوص عليه في المادة 1 من إجراءات الاعتراض والاستئناف.
شرح لصحة ومشروعية الاستئناف والأسباب الداعية لقبوله.
يقتصر طول الجزء الأهم في الاستئناف على عدد 5000 كلمة، باستثناء المرفقات. المرفقات ليست طريقة لتقديم حجج إضافية أو التهرب من الحد الأقصى للكلمات المقرر أو التحايل عليه.
ويجب على المستأنف دفع رسوم التقديم في نفس وقت تقديم الاستئناف بالمبلغ المحدد وفقًا لقواعد الاستئناف المتبعة لدى مزوِّد خدمة تسوية الخلافات المتعامل معه وإدراج ما يثبت هذا السداد في إشعار الاستئناف. وفي حالة عدم سداد رسوم التقديم، فسوف يتم رفض الاستئناف دون الإخلال بأي حقوق.
4.5.9.2 المراجعة الإدارية للاستئناف
يجري مزوِّد خدمة تسوية الخلافات مراجعة إدارية للاستئناف للتأكد من امتثاله للقواعد الإجرائية مع إشعار كل من مقدم الاستئناف والمدعى عليه وICANN بنتيجة المراجعة في غضون 14 يومًا من استلامه للاستئناف. ويجوز لمزوِّد خدمة تسوية الخلافات تمديد الإصار الزمني إذا لزم الأمر. وإذا رأى مزوِّد خدمة تسوية الخلافات أن الاستئناف متوافق مع إجراءات الاستئناف، فسوف يتم تسجيل الاستئناف من أجل معالجته والبت فيه. وعلى الرغم من ذلك، إذا تبيَّن لمزوِّد خدمة تسوية الخلافات أن الاستئناف غير متوافق، فلمزوِّد خدمة تسوية الخلافات المطالبة بتصحيح أي أوجه قصور إدارية في غضون خمسة أيام. وإذا لم يتم تصحيح أوجه القصور في غصون الإطار الزمني المحدد، فسوف يتم رفض الاستئناف.
4.5.9.3 نشر الاستئناف
عند تسجيل الاستئناف من أجل معالجته والبت فيه، يلتزم مزوِّد خدمة تسوية الخلافات بنشر المعلومات التالية حول الاستئناف على موقعه على الويب:
السلسلة المقترحة المقدم لها الاستئناف.
اسم مقدم الاستئناف.
رابط على الويب لقرار اللجنة من إجراءات الاعتراض الأساسية.
أسس تقديم الاستئناف.
تاريخ استلام مزوِّد خدمة تسوية الخلافات للاستئناف.
4.5.9.4 توحيد ودمج الاستئنافات
عندما يكون هناك طرفان أو أكثر ولهم نفس المصالح ولهم أهلية تقديم استئناف على قرار اللجنة، فيجوز لهم تقديم إشعار استئناف مشترك والمتابعة في الأمر وكأنهم مقدم استئناف واحد. وفي حالة تقديم الأطراف لإشعارات منفصلة بالاستئناف في الوقت المناسب، فيجوز لمزوِّد خدمة تسوية الخلافات ضم أو توحيد هذه الاستئنافات، سواء من تلقاء نفسه أو بموجب طلب من أي طرف في غضون خمسة أيام من نشر الاستئناف على الموقع الإلكتروني لـ DRSP.
عند اتخاذ قرار بشأن دمج الاستئنافات، فيوازن مزوِّد خدمة تسوية الخلافات بين الفوائد التي قد تنتج عن الدمج (من حيث الوقت والتكلفة واتساق القرارات وما إلى ذلك) في مقابل الضرر أو الإزعاج المحتمل الذي قد يسببه الدمج. ويعتبر قرار مزوِّد خدمة تسوية الخلافات بشأن عملية الدمج نهائيًا وغير قابل لاستئنافات أخرى.
4.5.9.5 تعيين هيئة الاستئناف
يٌعيِّن مزوِّد خدمة تسوية الخلافات هيئة لكل استئناف يجتاز المراجعة الإدارية. وسوف يتم إعطاء أطراف التقاضي فرصة للاتفاق فيما بينهم على لجنة مكونة من فرد واحد أو من ثلاثة أشخاص، مع تحمل التكاليف كما هو موضح في القسم 4.5.6 رسوم وتكاليف الاعتراضات والاستئنافات. وفي حالة عدم التوصل إلى اتفاق من جميع الأطراف على الحصول على لجنة مكونة من ثلاثة أفراد ، فسوف تكون اللجنة الافتراضية مكونة من فرد واحد.
تتكون الهيئة من خبراء مؤهلين تأهيلاً صحيحًا على أن يتم تعيينهم بمعرفة مزوِّد خدمة تسوية الخلافات المعيَّن. يجب أن يكون أعضاء الهيئة مستقلين عن الأطراف المشاركين في إجراء تسوية الخلاف. وسوف يتبع كل مزوِّد خدمة تسوية الخلافات الإجراءات المتبعة لديه في المطالبة بتلك الاستقلالية، بما في ذلك الإجراءات الخاصة برفض واستبدال أحد أعضاء الهيئة بسبب عدم توافر الاستقلالية.
4.5.9.6 مراجعة سريعة للاستئناف
إن المراجعة السريعة للاستئنافات مخصصة لتحديد وإزالة الاستئنافات التي يظهر جليًا أنها لا أساس لها أو أنها تمثل استغلالاً للحق في الاستئناف، أو كليهما.
سوف يتم اعتبار الاستئناف واهٍ وبدون أساس بشكل واضح أو أنه يمثل استغلالاً للحق في الاستئناف أو للسببين معًا في الحالات التالية:
عدم تقديم الاستئناف من جانب الطرف المحكوم ضده في الاعتراض.
عدم توافر أدلة تؤدي الاستئناف أو عدم كفايتها.
أن يكون الاستئناف غير معقول، أو أن يكون مختلقًا بشكل واضح، أو يتعارض بوضوح مع المنطق السليم، أو إذا كان غامضًا لدرجة استحالة فهم مزوِّد خدمة تسوية الخلافات له موضوعيًا.
أن يحض الاستئناف على الكراهية أو ينشرها أو يشجعها أو يبررها بناءً على التحيز تجاه مجموعة معينة.
أن يمثل الاستئناف تحرشًا أو مضايقة للطرف الآخر أو للاعتراض نفسه.
أن يتضمن الاستئناف وقائع تظهر بوضوح أنه لا أساس له من الصحة أو أنه يمثل استغلالاً للحق في الاستئناف أو للسببين معًا.
تمثل المراجعة السريعة أولى مهام الجنة الاستئنافية وقرارها حاسم حيال الاستئناف. يجب إكمال مراجعة النظرة السريعة خلال 30 يومًا من تعيين اللجنة.
رفض الاستئناف الذي لا أساس له من الصحة بشكل واضح و/أو إساءة استخدام الحق في الاعتراض سيكون بمثابة قرار من الجنة الاستئنافية، الذي يتم إصداره وفقًا للمادة 19 من إجراء إجراء ICANN للاستئناف على الاعتراض.
4.5.9.7 سداد التكاليف مقدمًا
سوف يقوم DRSP في غضون عشرة أيام من نشر المراجعة السريعة بتقدير التكلفة الإجمالية والمطالبة بالسداد الكامل مقدمًا من كل الأطراف. وسوف يقوم كل الاطراف بتقديم الدفعة المقدمة في خلال عشرة أيام من طلب DRSP للسداد، مع تقديم ما يثبت سداده للدفعة المطلوبة. يجوز لمزوِّد خدمة تسوية الخلافات مراجعة تقديراته للتكاليف الإجمالية وطلب دفعات مقدمة إضافية من الأطراف أثناء الإجراءات.
إذا لم يسدد المستأنف هذه التكاليف مقدمًا، فسوف يرفض DRSP الاعتراض ولن يسترد المستأنف أية رسوم سددها. وإذا لم يسدد المدعى عليه التكاليف مقدمًا، يتم الحكم لصالح المستأنف ولا يسترد المدعى عليه أية رسوم سددها. ولن يسمح للطلب بالمتابعة أو القبول.42 إذا لم يقم أي من الطرفين بسداد المبلغ المقدم، فسوف يتم رفض الاستئناف ولن يتم استرداد أي تكاليف.
4.5.9.8 الرد على الاستئنافات
للمدعى عليه –وليس لزامًا عليه– تقديم رد على أي استئناف في غضون 30 يومًا من نتائج النظرة السريعة. إذا لم يتم تقديم رد، فإن الجنة الاستئنافية ستفترض أن المدعى عليه لم يتخذ أي موقف بشأن الاستئناف.
في حالة تقديم رد، فيجب أن يشتمل على المعلومات التالية على سبيل المثال لا الحصر:
أسماء ومعلومات الاتصال الخاصة بالمدعى عليه (كالعنوان، ورقم الهاتف، وعنوان البريد الإلكتروني، وما إلى ذلك).
رد تفصيلي نقطة بنقطة على الادعاءات المقدمة في الاستئناف.
يقتصر طول الجزء الأهم في أي رد على عدد 5000 كلمة، باستثناء المرفقات. المرفقات ليست طريقة لتقديم حجج إضافية أو التهرب من الحد الأقصى للكلمات المقرر أو التحايل عليه.
وعند تقديم الرد، يلتزم المدعى عليه بسداد رسوم تقديم بالمبلغ الذي يحدده وينشره مزوِّد خدمة تسوية الخلافات ذي الصلة (والتي تكون نفس رسوم التقديم التي يسددها مقدم الاستئناف) مع تضمين ما يثبت هذا السداد في الرد المقدم. إذا لم يتم سداد رسوم التقديم خلال 10 أيام من تاريخ استلام الرد من قِبل مزوّد خدمة تسوية الخلافات DRSP، سيتم تجاهل أي رد وستفترض لجنة الاستئناف أن المدعى عليه لم يتخذ أي موقف بشأن الاستئناف.
وإذا تبيَّن لمزوِّد خدمة تسوية الخلافات أن الرد لا يتوافق مع القواعد الإجرائية، فلمزوِّد خدمة تسوية الخلافات صلاحية المطالبة بتصحيح أي أوجه قصور إدارية واردة في الرد في غضون خمسة أيام.
4.5.9.9 معايير الاستئناف
تطبق لجنة الاستئنافية المعيار "الخاطئ بشكل واضح" للمراجعة لكل فئة من فئات الاستئناف كما هو منصوص عليه في برنامج نطاقات gTLD الجديدة. وبموجب المعيار الخاطئ بشكل واضح للمراجعة، يتعين على لجنة الاستئناف قبول النتائج الواقعية التي توصلت إليها لجنة الاعتراض ما لم تفشل لجنة الاعتراض في:
اتباع الإجراءات المناسبة؛ أو
النظر في الأدلة أو المعلومات المادية اللازمة أو التماسها في إجراءات الاعتراض؛ أو
كل من 1 و 2.
يقع على عاتق مقدم الاستئناف عبء إثبات أن استئنافه يجب أن يكون مقبولًا وفقًا للمعيار المعمول به.
4.5.9.10 قرار اللجنة الاستئنافية
يكون قرار اللجنة الاستئنافية مكتوبًا، ويحدد الطرف المحكوم لصالحه ويذكر الأسباب التي يستند إليها. وتتخذ الجنة استئنافية واحدًا من الإجراءات التالية:
رفض الاستئناف وتأييد قرار لجنة الاعتراض.
استبدال قرارها بقرار اللجنة للاعتراض الأساسي.
ولا يجوز للجنة الاستئنافية أن تأمر بإجراء اعتراض جديد أو إرجاع الأمر إلى لجنة الاعتراض الأصلية لإجراء التصحيحات أو المراجعة الإضافية.
سوف يعتبر قراراللجنة بمثابة قرار للجنة الاستئنافية، وهو ما ستقبله ICANN ضمن عملية تسوية الخلافات.
يجب أن ينص قرار اللجنة الاستئنافية على تاريخ صدوره، ويجب أن توقع عليه اللجنة الاستئنافية. إذا فشل أي عضو في اللجنة في التوقيع على قرار اللجنة الاستئنافية، فيجب إرفاقه ببيان يوضح سبب عدم وجود هذا التوقيع.
سيتم نشر قرار اللجنة بالكامل على الموقع الإلكتروني لـ DRSP. بعد انتهاء عملية الاستئناف، يصبح قرار لجنة الاستئناف هو القرار النهائي ولا يخضع لمزيد من الاستئناف.
4.5.10 مبادئ الاعتراض
تجري إحدى الهيئات مراجعة لمزايا كل اعتراض من خلال استخدام مبادئ عامة مناسبة، مع مبادئ نوعي في إصدار الأحكام تكون مفصلة لكل نوع من أنواع الاعتراض. ويجوز للجنة ما أيضًا الرجوع إلى قواعد القانون الدولي ذات الصلة فيما يتصل بالمبادئ. لا يشكل قرار لجنة الاعتراض أو الاستئناف الصادر في أي جولة سابقة ملزمة. ويتحمل المعترض أعباء الإثبات في كل حالة. وتظل المبادئ الموضحة أدناه حيوية، وذلك مع مراعاة التحسين المستمر من خلال التشاور مع مزوِّدي خدمة تسوية الخلافات والخبراء القانونيين ومع الجمهور.
4.5.10.1 المبادئ: تشابه السلاسل
تأتي عملية الاعتراضات بسبب تشابه السلاسل مكملة لتقييم تشابه السلاسل (القسم 7.10). ففي حين أن تقييم تشابه السلاسل يقتصر على التشابه البصري، إلا أن الاعتراض بسبب تعرض السلاسل يمكن تقديمه استنادًا إلى أي نوع من أنواع التشابه — سواء البصري أو السمعي أو من حيث المعنى.
وسوف تنظر أي هيئة تستمع إلى اعتراض بسبب تشابه السلاسل فيما إن كانت السلاسل ذات الصلة من المحتمل أن تؤدي إلى تشابه في السلاسل أم لا. ويحدث تشابه السلاسل عندما تكون هناك سلسلة تشبه إلى حد كبير سلسلة أخرى لدرجة أن تكون خادعة أو تسبب التباسًا. ولكي يكون هناك التباس محتمل، يجب أن يكون ممكنًا، وليس مجرد احتمال بأن ينشأ التباس في عقلية مستخدم الإنترنت العادي والعاقل. أما مجرد الارتباط -بمعنى أن السلسلة تستجلب سلسلة أخرى إلى الذهن- فليس كافيًا لأن تكون هناك احتمالية حدوث الالتباس.
4.5.10.2 المبادئ: الحقوق القانونية
4.5.10.2.1 الحقوق القانونية: الاستخدام المحتمل للسلسلة
تقرر اللجنة التي تشرف على اعتراض بسبب الحقوق القانونية ما إن كان استخدام مقدم الطلب المحتمل للسلسلة ذات من شأنه:
إحداث استغلال غير عادل لصفة مميزة أو سمعة العلامة التجارية أو علامة الخدمة (العلامة التجارية) المسجلة أو غير المسجلة للمعترض أو اسم منظمة دولية حكومية أو اختصارها (وفقًا لما هو موضح في الاتفاقية التي تأسست بموجها تلك الجهة).
الإعاقة غير المبررة لما للمعترض من صفة مميزة أو سمعة علامة تجارية أو اسم أو اختصار لمنظمة دولية حكومية.
أو اختلاق احتمالية التباس غير مسموح بها بين السلسلة المعنية والعلامة التجارية الخاصة بالمعترض أو لاسم أو اختصار لمنظمة دولية حكومية.
4.5.10.2.2 الحقوق القانونية: العلامات التجارية
بالنسبة للاعتراضات المستندة إلى العلامات التجارية، سوف تنظر الهيئة في قائمة العوامل غير الحصرية التالية:
عما إذا كانت السلسلة المعنية مطابقة أو مشابهة، بما في ذلك من حيث المظهر أو الصوت اللفظي، أو المعنى للعلامة التجارية الحالية للمعترض.
هل استحواذ المعترض واستخدامه للحقوق في العلامة التجارية كان حقيقًا وواقعيًا أم لا.
هل يوجد وما مدى وجود اعتراف وإقرار في القطاع المعنيّ لدى الجمهور بالعلامة والاسم المقابل للسلسلة، باعتبارها العلامة الخاصة بالمعترض أو بمقدم الطلب أو بالغير.
نية مقدم الطلب من التقدم للحصول على السلسلة المعنيّة، بما في ذلك ما إن كان مقدم الطلب –في وقت التقدم للحصول على نطاق gTLD– لديه معرفة بالعلامة التجارية للمعترض، أو أنه ربما لم يكن على دراية بشكل معقول بتلك العلامة التجارية، بما في ذلك ما إن كان مقدم الطلب قد انخرط في شكل من أشكال التصرفات التي تقدم من خلالها للحصول على نطاق gTLD أو تشغيله أو عمليات التسجيل في نطاقات gTLD تتطابق أو تتشابه مع العلامات التجارية للغير.
هل وإلى أي مدى استخدم مقدم الطلب، أو أجرى استعدادات واضحة لاستخدام العلامة المقابلة لنطاق gTLD فيما يتصل بالعرض الحقيقي والواقعي للسلع أو الخدمات أو التوفير الفعلي والحقيقي للمعلومات بطريقة لا تتداخل مع الممارسة المشروعة من جانب المعترض على العلامات التجارية الخاصة به.
هل لدى مقدم الطلب علامات تجارية أو غيرها من حقوق الملكية الفكرية في علامة تجارية مطابقة لنطاق gTLD، وإن كان الأمر كذلك، هل الاستحواذ على ذلك الحق في العلامة التجارية واستخدامها كان حقيقيًا وواقعيًا أم لا، وهل الاستخدام المزعوم أو المحتمل لنطاق gTLD من جانب مقدم الطلب متسق مع ذلك الاستحواذ أو الاستخدام أم لا.
هل كان مقدم الطلب معروفًا وإلى أي مدى كان مقدم الطلب معروفًا ومرتبطًا بالعلامة التجارية المقابلة لنطاق gTLD، وإن كان الأمر كذلك، هل أي استخدام مزعوم أو محتمل لنطاق gTLD من جانب مقدم الطلب متسق معه وحقيقي وواقعي أم لا.
هل الاستخدام المزمع من جانب مقدم الطلب لنطاق gTLD يشكل احتمالية لحدوث التباس مع العلامة التجارية للمعترض من حيث المصدر أو الرعاية أو الانتساب أو المصادقة على نطاق gTLD.
هل الاستخدام المرغوب من جانب مقدم الطلب لمصطلح عام في المعجم ويمثل أيضًا علامة تجارية يهدف إلى استغلال ذلك المعنى المشترك أو أنه يستهدف علامة تجارية ما.
4.5.10.2.3 الحقوق القانونية: IGOs
في حالة تقديم اعتراض حقوق قانونية من جانب منظمة دولية حكومية، سوف تنظر الهيئة في قائمة العوامل غير الحصرية التالية:
هل نطاق gTLD المعنيّ مطابق أو مشابه، سواء من حيث المظهر أو الصوت اللفظي، أو المعنى لاسم أو اختصار المنظمة الدولية الحكومية المعترضة.
التعايش التاريخي للمنظمة الدولية الحكومية واستخدام مقدم الطلب لاسم أو اختصار مشابه. وقد تشتمل العوامل التي تتم مراعاتها ما يلي:
مستوى الانتشار والذيوع العالمي لكل الكيانين.
طول المدة الزمنية لوجود وتأسيس الكيانين.
الدليل التاريخي العام على وجودهما، والذي قد يشتمل على ما إن كانت المنظمة الدولية الحكومية المعترضة قد أعلنت اسمها أو اختصارها بموجب المادة السادسة مكرر من اتفاقية باريس لحماية الملكية الصناعية أم لا.
هل وإلى أي مدى استخدم مقدم الطلب، أو أجرى استعدادات واضحة لاستخدام العلامة المقابلة لنطاق gTLD فيما يتصل بالعرض الحقيقي والواقعي للسلع أو الخدمات أو التوفير الفعلي والحقيقي للمعلومات بطريقة لا تتداخل مع الممارسة المشروعة لاسم أو اختصار المنظمة الدولية الحكومية المعترضة.
هل كان مقدم الطلب معروفًا وإلى أي مدى كان مقدم الطلب معروفًا ومرتبطًا بالعلامة التجارية المقابلة لنطاق gTLD المعنيّ، وإن كان الأمر كذلك، هل أي استخدام مزعوم أو محتمل لنطاق gTLD من جانب مقدم الطلب متسق معه وحقيقي وواقعي أم لا.
هل الاستخدام المزمع من جانب مقدم الطلب لنطاق gTLD المعنيّ يشكل احتمالية لحدوث التباس مع اسم أو اختصار المنظمة الدولية الحكومية المعترضة من حيث المصدر أو الرعاية أو الانتساب أو المصادقة على نطاق gTLD.
4.5.10.3 المبادئ: المصلحة العامة المحدودة
وسوف تنظر أي هيئة تستمع إلى اعتراض بسبب المصلحة العامة المحدودة فيما إن كانت سلسلة gTLD ذات الصلة تتعارض مع المبادئ العامة للقانون الدولي من حيث الأخلاق والنظام العام.
تشمل الأمثلة على المستندات التي تحتوي على تلك المبادئ العامة ما يلي:
الإعلان العالمي لحقوق الإنسان ((UDHR
العهد الدولي الخاص بالحقوق المدنية والسياسية ((ICCPR
اتفاقية القضاء على جميع أشكال التمييز ضد المرأة ((CEDAW
اتفاقية القضاء على جميع أشكال التمييز العنصري
إعلان بشأن القضاء على العنف على المرأة
العهد الدولي الخاص بالحقوق الاقتصادية والاجتماعية والثقافية
اتفاقية مناهضة التعذيب وغيره من ضروب المعاملة أو العقوبة القاسية أو اللاإنسانية أو المهينة
الاتفاقية الدولية لحماية حقوق جميع العمال المهاجرين وأفراد أسرهم
اتفاقية تجريم الرق
اتفاقية منع جريمة الإبادة الجماعية والمعاقبة عليها
اتفاقية حقوق الطفل
وقد تم إدراج هذه الأدوات المذكورة أعلاه كأمثلة، وليس كقائمة شاملة، وهي تختلف في حالة التصديق عليها. بالإضافة إلى ذلك، قد تقيد الدول من نطاق بعض الأحكام من خلال حالات التحفظ والإعلانات التي تشير إلى طريقة تفسيرها وتطبيقها لبعض الأحكام المشمولة بها. القوانين الوطنية غير القائمة على مبادئ القانون الدولي لا تمثل أساسًا صحيحًا للاعتراض على أساس المصلحة العامة المحدودة.
وبموجب هذه المبادئ، لكل شخص الحق في حرية التعبير عن الرأي، بيد أن ممارسة هذا الحق تستلزم معها واجبات ومسئوليات خاصة. وطبقًا لذلك، قد تسري بعض القيود المحدودة.43
فيما يلي الأسس التي قد يتم بموجبها اعتبار سلسلة gTLD مناقضة للمعايير القانونية المقبولة قبولاً عامًا فيما يخص الأخلاقيات والنظام العام مما هو معترف به بموجب مبادئ القانون الدولي:
التحريض على أعمال العنف خارج نطاق القانون أو الترويج لها.
أو التحريض أو الترويج للتفرقة العنصرية بناءً على العرق أو اللون أو النوع الاجتماعي أو الانتماء العرقي أو الدين أو المنشأ الوطني أو غير ذلك من أنواع التفرقة المماثلة التي تخالف المعايير القانونية المقبولة قبولاً عامًا بموجب مبادئ القانون الدولي.
أو التحريض أو الترويج للإباحية الجنسية للأطفال أو غير ذلك من أشكال الاستغلال الجنسي للأطفال.
قرار بأن سلسلة gTLD ربما تكون مناقضة لمبادئ نوعية في القانون الدولي وفقًا لما هو موضح في وثائق القانون الدولي ذات الصلة.
سوف تجري اللجنة تحليلها على أساس سلسلة gTLD نفسها. ويجوز للجنة –إذا لزم الأمر– استخدام الغرض المقرر لنطاق gTLD على سبيل السياق الإضافي وفقًا لم هو مقرر في الطلب.
4.5.10.4 المبادئ: المجتمع
سوف تتيح الاختبارات الأربعة الموضحة هنا للجنة أن تقرر ما إن كان هناك اعتراض كبير على ما هو مقترح من تمثيل مقدم الطلب للمجتمع وكان هذا الاعتراض من قسم كبير من المجتمع الذي قد تكون السلسلة موجهة إليه. ولكي يتم قبول الاعتراض، يجب على المعترض إثبات ما يلي:
المجتمع الذي يستشهد به المعترض هو مجتمع محدد بوضوح.
اعتراض المجتمع على الطلب اعتراض أساسي وكبير.
أن يكون هناك ارتباط قوي بين المجتمع المشار إليه وسلسلة gTLD ذات الصلة.
أن يؤدي الطلب إلى احتمالية حدوث ضرر مادي للحقوق أو المصالح المشروعة لقسم كبير من المجتمع الذي قد تكون السلسلة موجهة إليه صراحة أو ضمنًا.
علمًا بأن كل اختبار من هذه الاختبارات موضح بمزيد من التفصيل أدناه. ويجب على المعترض استيفاء جميع الاختبارات الأربعة في المعيار لكي يتم الحكم لصالح الاعتراض.
3.5.10.4.1 المجتمع
يجب أن يثبت المعترض بأن المجتمع المعبر عن اعتراضه على تمثيل مقدم الطلب المقترح للمجتمع يمكن اعتباره مجتمعًا مميزًا بوضوح. يمكن لأي لجنة أن توازن عددًا من العوامل لتقرير ذلك، بما في ذلك على سبيل المثال لا الحصر:
مستوى الإقرار العام للمجموعة بأنها مجتمع في مستوى محلي أو عالمي أو كليهما.
مستوى الحدود الرسمية حول المجتمع ومن الأشخاص أو الكيانات التي تعتبر أنها تشكِّل المجتمع.
طول المدة الزمنية لبقاء ووجود المجتمع.
التوزيع العالمي للمجتمع (قد لا ينطبق ذلك في حال كان المجتمع إقليميًا).
عدد الأفراد أو الكيانات التي يتكون منها المجتمع.
إذا تبيَّن أن هناك اعتراض على تمثيل مقترح من مقدم الطلب لمجتمع من عدد من الأفراد أو الكيانات، لكن لم يتم تحديد المجموعة التي يمثلها المعترض بأنها مجتمع محدد تحديدًا واضحًا، فلن يتم قبول الاعتراض.
4.5.10.4.2 المعارضة الأساسية
يجب على المعترض إثبات اعتراض أساسي وكبير على التمثيل المقترح لمقدم الطلب للمجتمع داخل المجتمع الذي حدد نفسه بأنه يمثله. يمكن لأي لجنة أن توازن عددًا من العوامل لتقرير ما إن كانت هناك معارضة أساسية أم لا، بما في ذلك على سبيل المثال لا الحصر:
عدد التعبيرات المقدمة للتعبير عن الاعتراض بالتناسب مع معارضة المجتمع.
طبيعة تمثيل الكيانات المعبرة عن المعارضة.
مستوى المكانة أو الوزن المعروف بين مصادر الاعتراض.
التوزيع أو التنوع بين مصادر التعبير عن المعارضة، بما في ذلك:
إقليمية
القطاعات الفرعية في المجتمع
قيادة المجتمع
عضوية المجتمع
الدفاع التاريخي للمجتمع في سياقات أخرى.
التكاليف التي تكبدها المعترض في التعبير عن اعتراضه، بما في ذلك القنوات الأخرى التي استخدمها المعترض من أجل إيصال الاعتراض.
إذا ما تقرر أن هناك معارضة داخل المجتمع، لكنها لا تفي بمعيار المعارضة الأساسية، فلن يُقبل الاعتراض.
4.5.10.4.3 الاستهداف
يجب أن يثبت المعترض ارتباطًا قويًا بين سلسلة gTLD ذات الصلة والمجتمع الذي يمثله المعترض. تشتمل العوامل التي يمكن للجنة موازنتها من أجل تقرير ذلك على سبيل المثال لا الحصر ما يلي:
البيانات المشمولة في الطلب.
البيانات العامة الأخرى المقدمة من مقدم الطلب.
الارتباطات والصلة من جانب الجمهور.
إذا قرر مجتمع معارضته على تمثيل مقترح من مقدم الطلب للمجتمع، لكن لم تكن هناك صلة قوية بين المجتمع وسلسلة gTLD ذات الصلة، فلن يتم قبول الاعتراض.
4.5.10.4.4 الضرر
يجب أن يثبت المعترض أن السلسلة تؤدي إلى احتمالية حدوث ضرر مادي للحقوق أو المصالح المشروعة لقسم كبير من المجتمع الذي قد تكون السلسلة موجهة إليه صراحة أو ضمنًا. إن ادعاءً بوجود ضرر مادي استنادًا فقط إلى تشغيل مقدم الطلب لسلسلة gTLD ذات الصلة لن يتم اعتباره أساسًا قويًا لقبول الاعتراض.
تشتمل العوامل التي يمكن للجنة استخدامها في تقرير ذلك على سبيل المثال لا الحصر ما يلي:
طبيعة ومدى الضرر الواقع على سمعة المجتمع الممثل من جانب المعترض ومن الممكن أن ينتج عن تشغيل مقدم الطلب لسلسلة gTLD ذات الصلة.
دليل على أن مقدم الطلب لا يتصرف ولا يعتزم التصرف بما يتفق مع مصالح المجتمع أو المستخدمين على نطاق أوسع، بما في ذلك إثبات أن مقدم الطلب لم يقترح أو لا ينوي تمثيل حماية أمنية فعالة لمصالح المستخدمين.
التداخل مع الأنشطة الأساسية للمجتمع والذي قد ينتج عن تشغيل مقدم الطلب لسلسلة gTLD ذات الصلة.
اعتماد المجتمع الذي يمثله المعترض على نظام أسماء النطاقات DNS لأنشطته الأساسية.
طبيعة ومدى الضرر المادي أو الاقتصادي الواقع على المجتمع الذي يمثله المعترض ومن الممكن أن ينتج عن تشغيل مقدم الطلب لسلسلة gTLD ذات الصلة.
مستوى الثقة واليقين بحدوث النتائج الضارة المزعومة.
إذا تقررت معارضة من جانب المجتمع، لكن لم تكن هناك احتمالية حدوث ضرر مادي غلى المجتمع المستهدف ناجمة عن تشغيل مقدم الطلب لنطاق gTLD ذي الصلة، فلن يُقبل الاعتراض.
لا يجب الخلط بين تعليقات الطلبات وعملية التعليق العام لمؤسسة ICANN: https://www.icann.org/en/public-comment/about. ففي حين يوفر تعليق ICANN العام لكل من مجتمع ICANN وأصحاب المصلحة في الإنترنت والجمهور العام فرصة لتقديم التعقيبات والآراء حول عمل وسياسات ICANN، ترتبط تعليقات الطلبات على وجه الخصوص بالطلبات المقدمة للحصول على نطاقات gTLD الجديدة.↩︎
ووفقًا لما تم وصفه باستفاضة في القسم 5.4 تقييم أولوية المجتمعسوف تكون أمام مقدمي الطلبات فرصة إرفاق خطابات التأييد بطلباتهم قبل تقديمها.↩︎
اقرأ صفحة تعليمات حساب ICANN للحصول على مزيد من المعلومات: https://account.icann.org/help.↩︎
يكون للفرد أو الكيان من ناحية أو الفرد أو الكيان الذي يتولى المعلق إدخال تعليقه من ناحية أخرى علاقة مع مقدم الطلب في أي من الحالات التالية:
إذا كان موظفًا أو يخضع لتعاقد معه أو ينتسب إليه، أو.
إذا كانت لديه علاقة مالية معه.
إذا كان مقدم الطلب أحد أفراد العائلة، أي أخوك أو أختك (سواء كان شقيقًا أو غير شقيق)، أو زوج/زوجة (بخلاف الزوج/الزوجة المنفصل قانونًا عن الفرد الخاضع لحكم طلاق أو نفقة الانفصال ما قبل الطلاق)، أو أحد الأبوين، أو أحد الأجداد، أو أحد الأبناء أو الأحفاد، بالنسب، أو أي من علاقات الانتساب أو من خلال التبني القانوني.↩︎
راجع شروط خدمة: https://www.icann.org/privacy/tos.↩︎
قم بزيارة موقع برنامج gTLD الجديد: https://newgtldprogram.icann.org/en/.↩︎
للحصول على مزيد من المعلومات حول التحذيرات المبكرة من لجنة GAC خلال جولة 2012 ، أنظر https://gac.icann.org/activity/gac-early-warnings.↩︎
تحتفظ ICANN بالحق في تمديد الفترة المحددة لأعضاء اللجنة الاستشارية الحكومية GAC في تقديم التحذيرات المبكرة.↩︎
انظر القسم 4.3 مشورة إجماع اللجنة الاستشارية الحكومية (GAC).↩︎
انظر https://archive.icann.org/en/topics/new-gtlds/gac-scorecard-23feb11-en.pdf.↩︎
في البيان الختامي لاجتماع ICANN46 الصادر في بكين (https://gac.icann.org/contentMigrated/icann46-beijing-communique)، قدمت اللجنة الاستشارية الحكومية GAC المشورة إلى مجلس إدارة ICANN بأن "السلاسل المرتبطة بقطاعات منظمة أو مهنية يجب أن تعمل بطريقة تكون متسقة مع القوانين السارية". واقترحت اللجنة الاستشارية الحكومية GAC ضمانات من شأنها أن تسري على فئة واسعة من السلاسل ذات الصلة "بحماية المستهلك والسلاسل الحساسة والأسواق المنظمة". ونتيجة للمشورة، تمت إضافة ضمانات إضافية للمواصفة 11 في اتفاقية السجل. وبالنسبة لهذه الطلبات، تعتبر هذه الضمانات اشتراطات إلزامية. أنظر الجدول 2-7 ضمن القسم 7.8.2.2 التزامات المصلحة العامة الوقائية القابلة للتطبيق حسب فئة السلسلة للحصول على مزيد من المعلومات.↩︎
انظر عملية النظر بمشورة اللجنة الاستشارية الحكومية GAC على: https://www.icann.org/ar/system/files/files/gac-advice-process-handbook-06mar18-ar.pdf
تم وصف المعلومات المتعلقة بالحد الأدنى للتصويت اللازم لمجلس الإدارة لرفض مشورة اللجنة الاستشارية الحكومية في لوائح ICANN الداخلية، المادة 12، القسم 12.2( (a)(x
https://www.icann.org/en/governance/bylaws#article12 ↩︎انظرالقسم 3.8 التماسات تغيير الطلب و القسم 7.8 التزامات المصلحة العامة، والتزامات السجل الطوعية، وسياسات التسجيل المجتمعية.↩︎
قم بزيارة موقع برنامج gTLD الجديد: https://newgtldprogram.icann.org/en.↩︎
لن تُعتبر الإشعارات شرعية وصحيحة إذا لم تشتمل على سبيل المثال، على المعلومات المطلوبة، أو لم تكن متسقة مع شروط الخدمة المتبعة لدي ICANN (https://www.icann.org/privacy/tos)،أو يتم إنشاؤها بواسطة أنظمة أو روبوتات آلية.↩︎
وفقًا لما ذكرنا في القسم 4.3 مشورة إجماع اللجنة الاستشارية مشورة إجماع اللجنة الاستشارية الحكومية GAC، فقد خصصت اللجنة الاستشارية الحكومية (GAC) عملية من أجل توفير المشورات إلى مجلس إدارة ICANN فيما يخص الأمور المؤثرة على قضايا السياسات العامة، ولا تسري إجراءات الاعتراض هذه في تلك الحالات. يجوز للجنة GAC تقديم مشورة حول أي موضوع وهي غير مقتصرة على أسس الاعتراض.↩︎
على سبيل الاطلاع، يعكس تعريف الأطراف المعنية بشكل كبير التعريف الوارد في تقرير ccPDP4 النهائي (https://ccnso.icann.org/sites/default/files/field-attached/ccpdp4-final-report-23feb24-en.pdf)، وهو المستمَد بدوره من طلب الحصول على الملاحظات والتعقيبات RFC 1591 على الرابط (https://www.rfc-editor.org/rfc/rfc1591.html). الأطراف المعنية بشكل كبير "تشمل [على] سبيل المثال لا الحصر: أ) الحكومة أو السلطة الإقليمية للدولة أو الإقليم المرتبط بنطاق المستوى الأعلى برمز البلد ccTLD وب) أي أفراد أو منظمات أو شركات أو مؤسسات أو معاهد تعليمية أخرى، أو غير ذلك ممن له مصلحة مباشرة ومادية وأساسية ومشروعة ومبينة في تشغيل نطاق (نطاقات) المستوى الأعلى برموز البلدان بما في ذلك المدير الحالي. ولكي يتم اعتبار أي طرف خلاف المدير أو الحكومة أو السلطة الإقليمية لدولة ما أو إقليم مرتبط بنطاق المستوى الأعلى لرمز البلد ccTLD طرفًا معنيًا بشكل كبير، يجب عليه بيان أن لديه [...] مصلحة مباشرة ومادية ومشروعة في تشغيل نطاق (نطاقات) المستوى الأعلى برموز البلدان ccTLD".↩︎
من الممكن أن يكون مقدم الطلب مشغل نطاق gTLD حالي لسلاسل أخرى.↩︎
يمكن أن يكون صاحب الحقوق مالكًا لعلامة تجارية مسجلة أو علامة تجارية غير مسجلة، أو، حسب الاقتضاء، مرخصًا له من قبل صاحب العلامة التجارية.↩︎
أنظر سياسة وإجراءات .INT الخاصة بـ https://www.iana.org/domains/int/policy#:~:text=applying%20for%20the%20.-,int%20domain%20name.,and%20governed%20by%20international%20law.↩︎
لتسهيل القراءة في هذا القسم، فإن لفظ "السلسلة (السلاسل) ذات الصلة" يشير إلى السلسلة أو السلاسل التي يقدم أي طرف اعتراضًا ضدها.↩︎
قم بزيارة موقع برنامج gTLD الجديد: https://newgtldprogram.icann.org/en.↩︎
انظر صفحة اعتراضات الخلط بين السلاسل على موقع المنظمة العالمية للملكية الفكرية : https://www.wipo.int/amc/en/domains/sco/.
انظر صفحة اعتراضات الحقوق القانونية على موقع المنظمة العالمية للملكية الفكرية : https://www.wipo.int/amc/en/domains/lro/.↩︎
انظر صفحة الاعتراضات على موقع غرفة التجارة الدولية : https://iccwbo.org/dispute-resolution/dispute-resolution-services/adr/icann-new-gtld-dispute-resolution/.↩︎
سوف يصف المعترض المستقل تلك الظروف الاستثنائية في اعتراضه. ومن الأمثلة على هذه الظروف الاستثنائية الاعتراض الذي قد يبدو لشخص معقول أنه تم تقديمه بغرض إحباط قدرة المعترض المستقل على تقديم اعتراض.↩︎
سوف يصف المعترض المستقل تلك الظروف الاستثنائية في اعتراضه.↩︎
يمكن الاتفاق بين مقدم الطلب والمتعرض على تسوية تقتضي من مقدم الطلب تقديم التماس لإجراء تغيير على الطلب. وليس هناك ضمان بأن التماس التغيير سوف تتم الموافقة عليه، ولن تشارك ICANN في التسوية. للحصول على مزيد من المعلومات، أنظر القسم 4.5.8.12 التماسات إجراء تغيير على الطلبات في عملية الاعتراضات.↩︎
انظر القسم 3.3 الرسوم والمدفوعات للحصول على مزيد من المعلومات حول رد الأموال وعمليات السحب.↩︎
قم بزيارة موقع برنامج gTLD الجديد: https://newgtldprogram.icann.org/en.↩︎
سيتم فتح نافذة تقديم الاعتراضات المقدمة من قبل المعترضين المستقلين لمدة سبعة أيام إضافية بعد نهاية نافذة تقديم الاعتراضات للجمهور العام.↩︎
لن يقدم المعترضون المستقلون اعتراضات في حالة التماس تغيير سلسلة العلامة التجارية.↩︎
تتوفر معلومات حول رسوم الاعتراضات في جولة عام 2012 هنا:
المنظمة العالمية للملكية الفكرية WIPO على: https://newgtlds.icann.org/sites/default/files/wipo-fees-11jan12-en.pdf.
المركز الدولي لفض المنازعات ICDR على: https://newgtlds.icann.org/sites/default/files/icdr-fees-25may12-en.pdf.
غرفة التجارة الدولية ICC على: https://newgtlds.icann.org/sites/default/files/icc-expertise-rules-appx-iii-12jun12-en.pdf.↩︎
قم بزيارة موقع برنامج gTLD الجديد: https://newgtldprogram.icann.org/en/.↩︎
انظر القسم 3.9 حالات الطلب.↩︎
انظر القسم 3.9 حالات الطلب.↩︎
يجب ألا يتجاوز الحد الزمني 30 يوماً، ما لم تقرر اللجنة –بعد التشاور مع مزوِّد خدمة تسويه الخلافات– أن هناك ظروفًا استثنائية تبرر وضع حد زمني أطول.↩︎
يجب أن يكون كل مزوِّد خدمة تسويه الخلافات على دراية بأن هذا الخيار يجب أن يكون مقتصرًا على الظروف حيث إنه بحلول الوقت الذي يصدر فيه قرار اللجنة سيكون الطرفين قد حصلوا بالفعل على فرصة لمحاولة الاتفاق على التزام طوعي للسجل لكنهم لم يتوصلوا إليه أو اختاروا عدم القيام بذلك.↩︎
انظر القسم 3.9 حالات الطلب.↩︎
أنظر القسم 2.4 حرية مقدم الطلب في التعبير عن الرأي للحصول على مزيد من المعلومات.↩︎
