附录 6:可预测性框架
ICANN 建立了一个可预测性框架,用于管理 2026 轮次新 gTLD 项目的运营流程,以确保高效、透明地处理意外问题。当出现未预见的情况时,ICANN 组织将根据潜在影响程度,与常任可预测性实施审核小组 (Standing Predictability Implementation Review Team, SPIRT)1 合作:
对申请人产生实质性影响2的变更:ICANN 组织必须与 SPIRT 就永久性解决方案达成一致。
对于对申请人无实质性影响的变更,ICANN 组织将向 SPIRT 通知这些变更,但不会征询 SPIRT 的意见。3
该框架的主要局限性包括:
它不是一个制定政策的机制。
这并不限制 ICANN 董事会采取与项目相关的行动或对任何特定申请采取行动的能力。
它并不优先于 ICANN 董事会已经通过的 GNSO 政策建议。
它不干涉 GNSO 理事会的政策制定或指导流程(请参阅《ICANN 章程》附件 A、A-1、A-2)。4
它不限制咨询委员会(包括 GAC)根据 ICANN 章程第 12 条提供建议的能力。5
ICANN 将把项目的所有变更(例如第 A6.2 节变更描述中所述)记录在公开可查的变更日志当中。此外,对于非细微的运营变更,ICANN 将直接通知所有申请人。
A6.1 框架参与方
以下参与方负责管理本框架,各自承担与框架实施相关的具体职责:
申请人:本轮项目中申请新 gTLD 的所有实体。
GNSO 理事会:SPIRT 的发起组建方,并按下文所述接受咨询。
ICANN 组织:项目运营方,致力于确保项目持续有效运营。
ICANN 董事会:保持其按《ICANN 章程》规定所应承担的角色和职责。
SPIRT:与 ICANN 组织和 GNSO 理事会合作,处理和审核非细微项目变更,包括潜在的政策修改。
为促进持续沟通和项目管理,ICANN 和 SPIRT 将在必要时定期举行常设电话会议,讨论潜在的项目变更和实施挑战。
A6.2 变更描述
就本框架而言,项目变更分为三类:
细微运营变更指在项目当前轮次进行期间实施的任何修改,这类修改可与现有董事会批准的政策建议保持一致,且对申请人无实质性影响。
非细微运营变更指在项目当前轮次进行期间实施的修改,这类修改可与现有董事会批准的政策建议保持一致,但对申请人具有实质性影响。6ICANN 组织与 SPIRT 必须就永久解决方案达成一致。若 30 天内未能达成协议,或项目运营时需要采取更紧急的行动,ICANN 可实施一套临时解决方案,待双方达成协议后再以该解决方案替代。
“政策变更”指在项目进行中的本轮次期间所作的调整,该调整无法依据董事会已批准的政策建议予以实施。7只有在特殊情况下才会进行当前轮次的政策变更——如果不进行该变更,项目的持续运行将面临风险。如果必须进行政策变更,董事会、ICANN 组织和 GNSO 理事会将与 SPIRT 协商,共同确定一个可确保项目持续运行的解决方案,并制定适当的实施流程。8理事会与 SPIRT 在此背景下的任何协作均不受本框架约束,但需遵循《SPIRT 章程》的规定。
A6.3 启动和执行变更的程序步骤
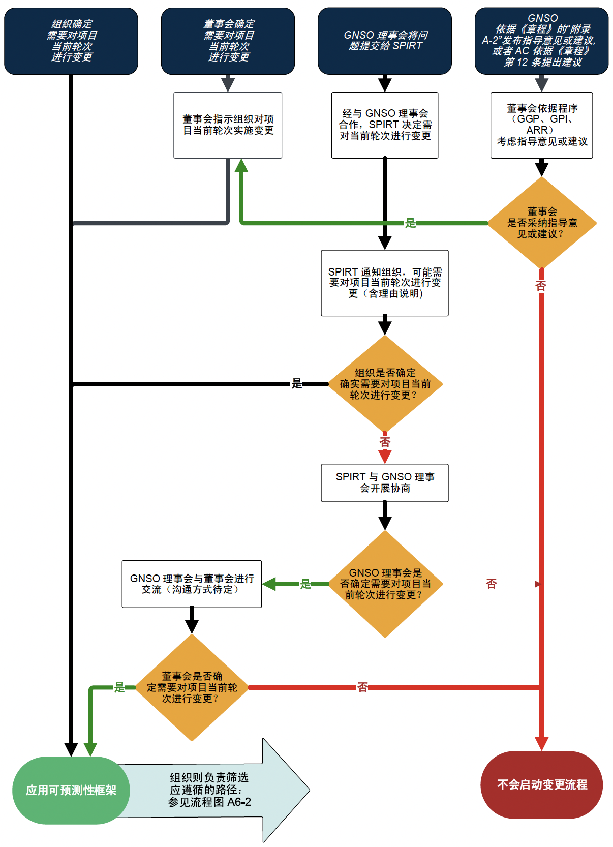
变更请求流程图列出了咨询委员会 (Advisory Committee, AC)、GNSO 理事会、ICANN 董事会和 ICANN 组织在确定需要对项目进行变更时,在程序上需采取的步骤。
A6.3.1 变更请求
变更请求可采取以下四条路径:
路径 1:ICANN 组织确定需要对项目进行变更,此时由 ICANN 组织应用可预测性框架,并按变更执行流程图所列步骤进行操作。
路径 2:ICANN 董事会确定需要对项目当前轮次进行变更。此时由 ICANN 董事会指示 ICANN 组织实施变更。若实施过程中需要对项目当前轮次进行变更,ICANN 组织将应用可预测性框架,并按变更执行流程图所列步骤进行操作。
路径 3:SPIRT 确定需要对项目当前轮次进行变更,此时由 SPIRT 与 GNSO 理事会协作告知 ICANN 组织。如果 ICANN 组织确定需要对项目当前轮次进行变更,则由 ICANN 组织应用可预测性框架,并按变更执行流程图所列步骤进行操作。如果 ICANN 组织与 SPIRT 的决定相左,认为无需对当前轮次进行变更,则 SPIRT 将与 GNSO 理事会进行协商。如果 GNSO 理事会确定需要对当前轮次进行变更,GNSO 理事会将与 ICANN 董事会进行协商。如果 ICANN 董事会确定需要对当前轮次进行变更,ICANN 董事会将指示 ICANN 组织应用可预测性框架,并按变更执行流程图所列步骤进行操作。
路径 4:GNSO 理事会或咨询委员会 (AC) 批准并向 ICANN 董事会提交指导意见或建议,且 ICANN 董事会在审议后通过该指导意见或建议。此时由 ICANN 董事会指示 ICANN 组织实施变更。若实施过程中需要对项目当前轮次进行变更,ICANN 组织将应用可预测性框架,并按变更执行流程图所列步骤进行操作。
图 A6-1:变更执行流程图 19

A6.3.2 变更执行
变更执行流程图记录了对项目进行修改的三种主要情形:
当 ICANN 组织判定,某项所需变更可依据董事会已批准的政策建议执行,且不会对申请人产生实质性影响时,10该变更将被归类为“细微运营变更”。此时,ICANN 组织会尽快把变更内容录入变更日志,优先在实施前完成录入。
若变更符合董事会已批准的政策建议,但会对申请人产生实质性影响,ICANN 会将其归类为“非细微运营变更”。ICANN 将通知 SPIRT,并按变更执行流程图中的后续步骤进行操作。实施变更后,ICANN 将向申请人告知所有非细微的运营变更。
若 ICANN 判定,所需变更无法依据董事会已批准的政策建议实施,需及时通知 SPIRT。SPIRT 应随即与 GNSO 理事会开展协商。若 GNSO 理事会判定,无法找到无需修改现有政策的替代变更方案,则该变更将被视为“政策变更”,需严格遵循变更执行流程图中的后续步骤进行操作。11
图
A6-2:变更执行流程图 2
A6.4 变更日志
ICANN 组织会把项目的所有变更记录在公开可查的变更日志中,还会为希望接收变更通知的各方,建立公开存档的邮件列表。若为非细微的运营变更,ICANN 组织将直接通知所有申请人。如果变更涉及敏感或安全相关问题,将酌情对相应信息进行脱敏/编辑处理。
ICANN 组织将在实施任何细微运营变更后的五个工作日内将其添加至变更日志。
若 SPIRT 成员不认同 ICANN 组织的判定,且认为变更若被 ICANN 归类为细微的运营变更,则可能对申请人有实质性影响,SPIRT 可通过指定邮件列表,或在 SPIRT 与 ICANN 组织的常设电话会议上,向 ICANN 反馈该问题。若 ICANN 组织与 SPIRT 认定该变更对申请人具有实质性影响,则该变更将被视为非细微变更,ICANN 与 SPIRT 将协商达成双方认可的永久解决方案;在此解决方案确定前,ICANN 的初始解决方案将持续有效。
A6.5 “实质性影响”在可预测性框架中的定义
在可预测性框架中,“实质性影响”是指对 2026 轮次新 gTLD 项目实施的新程序或新操作,或者对 ICANN 现有程序或现有操作做出的变更,且此类变更可能会:(1) 改变申请状态,(2) 改变申请评估结果,(3) 对申请人造成非轻微资金或运营影响,或 (4) 对申请处理时间表(截至授权阶段)产生非轻微影响。
请参阅 SPIRT 章程:https://icann-community.atlassian.net/wiki/spaces/gnsocouncilmeetings/pages/111115935/SPIRT+Charter+Drafting+Team+2023-2024?preview=/111115935/111122728/Charter%20for%20the%20SPIRT_FINAL_Adopted%20by%20GNSO%20Council_08-08-2024.pdf。↩︎
如果重大项目变更会对申请人产生影响,ICANN 将通知申请人。↩︎
请参阅《ICANN 章程》附件 A、A-1 及 A-2:https://www.icann.org/resources/pages/governance/bylaws-en/#annexA。↩︎
请参阅《ICANN 章程》第 12 条:https://www.icann.org/resources/pages/governance/bylaws-en/#article12。↩︎
还请参阅第 3.3.3.1.3 节:因实质性变更产生的退款,获取更多信息。↩︎
政策建议和确认申明是指《2007 年引入新 gTLD 最终报告》(https://gnso.icann.org/en/issues/new-gtlds/pdp-dec05-fr-parta-08aug07.htm#_Toc43798015) 和《2021 年新 gTLD 后续流程政策制定流程最终报告》(https://gnso.icann.org/sites/default/files/file/field-file-attach/final-report-newgtld-subsequent-procedures-pdp-02feb21-en.pdf) 中经董事会批准的相应建议。↩︎
理事会基于上述情况或出于任何其他原因希望针对未来轮次开展的任何政策制定工作,均独立于此项工作之外。↩︎
GGP = GNSO 指导流程。请参阅:https://gnso.icann.org/sites/default/files/file/field-file-attach/annex-5-ggp-manual-19sep24-en.pdf
GIP = GNSO 意见流程。请参阅:https://gnso.icann.org/sites/default/files/file/field-file-attach/annex-3-input-process-manual-19sep24-en.pdf
ARR = 行动请求注册。请参阅:https://www.icann.org/en/system/files/files/board-advice-process-flowchart-31jul23-zh.pdf↩︎
如需参考,非实质性变更与实质性变更的定义,请查阅第 A6.5 节:“实质性影响”在可预测性框架中的定义。↩︎
特殊情况下,可能会提出暂停新 gTLD 项目的建议,且需明确公示暂停时长。遇此情形,必须向 GNSO 理事会提交建议采取这一特殊行动的触发机制和理由,供其审议。↩︎
