Module 4 Community Input, Objections, and Appeals
After String Confirmation Day, the community will have the opportunity to provide input in several ways during the time frames and according to the guidelines described in the sections below.
4.1 Application Comments
Comment mechanisms are part of ICANN’s policy development, implementation, and operational processes. ICANN is committed to maintaining the Internet’s operational security and stability. It also aims to promote competition and ensure broad representation of global Internet communities. ICANN develops policy appropriate to its mission through bottom-up, consensus-based processes. In furtherance of these commitments, the public will have the opportunity to submit comments on posted applications.1
Applicants and commenters should be aware that application comments allow the public to bring relevant information and issues to the attention of ICANN, applicants, and evaluators. If a comment is relevant to specific evaluation criteria and is not patently frivolous, factually misleading, unreasonable, or vexatious, it may be taken into account in the course of the evaluation. If a comment includes factual claims, evaluators have the discretion to verify these facts and may request additional information from the commenter if needed.
A single application comment period applies to all applications, including Community Applications. Third-party comments on Community Applications must be submitted before the comment period ends to be considered during Community Priority Evaluation.2
4.1.1 How to Submit Application Comments
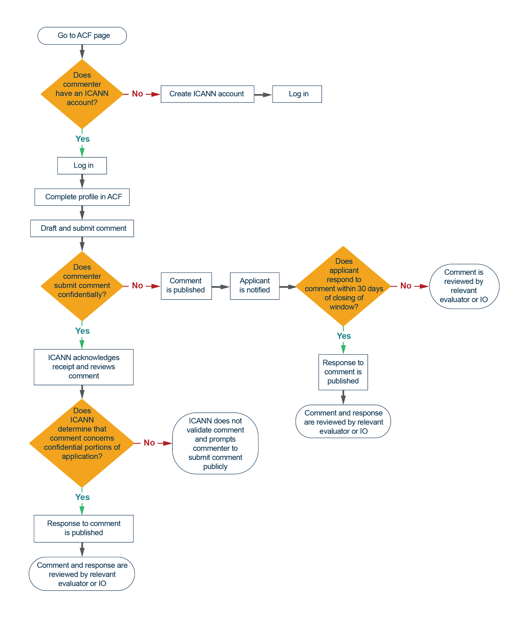
Comments will be posted on the Application Comment Forum (ACF), allowing all interested parties, including applicants, to review and comment on the applications.
To submit a comment, commenters will need to have an ICANN Account.3 Commenters will be asked to indicate their affiliation and whether they have a relationship with any applicants or applications.4 In addition, commenters will be required to specify the applications, strings, and specific evaluations and processes to which their comments relate. Attachments can be included along with their comments.
If commenters believe they have information related to confidential portions of an application that may not be appropriate to submit publicly, they can opt to submit a confidential comment. This confidential comment will only be visible to ICANN, the applicant, and evaluators. To ensure transparency, this option can only be used for comments related to confidential portions of the application, and ICANN will review the comment before making it visible to the applicant and the relevant evaluators. Should ICANN determine that the comment submitted confidentially refers to public portions of the application, the comment will not be accepted as confidential and the commenter will be asked to submit that comment publicly. ICANN will not process confidential comments received outside of official comment periods.
Any party posting comments must abide by the ICANN Terms of Service.5
The flowchart below describes the process for comments submitted during application comment periods, as described in Section 4.1.2 Application Comments Timeline.
Figure 4-1: Application Comment Forum Submission

4.1.2 Application Comments Timeline
The ACF will remain open through all stages of the evaluation process, to provide a means for the public to bring forward any relevant information or issues regarding an application.
4.1.2.1 Application Comments Timeline after Application Publication
ICANN will announce the opening of the application comment period on String Confirmation Day. Only application comments received during the following 104 days will be considered by the evaluation panels, absent extraordinary circumstances. ICANN reserves the right to extend the comment period for one, some, or all applications.
Applicants that wish to respond to comments related to their application and ensure their response is available to evaluation panels can do so through the ACF, within 30 days following the end of the comment period.
4.1.2.2 Application Comments Timeline Following an Application Change Request or a .Brand String Change Request
As described in detail in Section 3.8 Application Change Requests, applicants may request to change or update their applications during the processing, evaluation and contracting stages. Changes that result in material changes to public portions of the application will be subject to a 30-day comment period, during which the community will have the opportunity to raise any concerns they might have on the changes. A 30-day application comment period will also be opened following a .Brand String Change Request, as outlined in Section 5.3.3 .Brand String Change Requests and Input from the Community. The general public can opt in to be notified whenever an application comment period opens following an Application Change Request or .Brand String Change Request.
4.1.3 Application Comments in the Evaluation Process
ICANN will supply evaluators with the comments and responses related to the applications they will evaluate. Only those comments and responses received during the time periods described in Section 4.1.2.1 Application Comments Timeline after Application Publication will be considered by the evaluation panels. In case a comment may have an impact on an evaluation, a clarifying question must be issued to give the applicant the opportunity to respond to the comment. See Section 5.4 Community Priority Evaluation and Module 7 String and Application Evaluation Procedures for more information on how application comments are integrated into the evaluation process.
4.1.4 Application Comments in the Dispute Resolution Process
Application comments have a very limited role in the dispute resolution process. A distinction should be made between application comments, which may be relevant to ICANN’s task of determining whether applications meet the established criteria, and objections, which are handled through a separate process.6
An Independent Objector (IO) may consider application comments when making an independent assessment of whether an objection is warranted. The IO will be able to file an objection only if at least one comment in opposition to the relevant application was submitted.7
4.2 GAC Member Early Warnings
After applications are publicly posted on the New gTLD Program website,8 members and observers of ICANN’s Governmental Advisory Committee (GAC) may issue a GAC Member Early Warning (Early Warning) concerning an application.9 An Early Warning provides the applicant with an indication that the application is seen as potentially sensitive or problematic, for example, by potentially violating national law or raising sensitivities, which must be specified in the Early Warning notice.10
GAC Member Early Warnings should be submitted in the 104 days following String Confirmation Day, and must include a written explanation describing why the Early Warning was submitted and how the applicant may address the GAC member’s concerns. GAC members should provide contact details for communication with the applicant. ICANN will notify applicants of Early Warnings as soon as practicable after receipt. Applicants that receive Early Warnings are encouraged to enter dialogue directly with concerned parties as soon as possible to address the concerns voiced. GAC consensus is not required for Early Warnings to be issued.
An Early Warning is a notice only and does not have a direct impact on the application. However, applicants should take Early Warnings seriously, as these signal the likelihood that the application could later be the subject of GAC Consensus Advice11 or of an objection.12 Evaluator panels may consider Early Warnings. As part of an Early Warning, a GAC member may indicate that its concern can only be addressed by the applicant withdrawing its application.
The GAC has not issued definitive guidance on what constitutes a sensitive string. However, during the 2012 Round, the GAC indicated that strings that could raise sensitivities include those that “purport to represent or that embody a particular group of people or interests based on historical, cultural, or social components of identity, such as nationality, race or ethnicity, religion, belief, culture or particular social origin or group, political opinion, membership of a national minority, disability, age, and/or a language or linguistic group (non-exhaustive)” and “those strings that refer to particular sectors, such as those subject to national regulation (such as .bank, .pharmacy) or those that describe or are targeted to a population or industry that is vulnerable to online fraud or abuse.”13
During the 2012 Round, the GAC also issued advice on categories of strings that impacted several applications.14 While this information pertains to the 2012 Round, applicants may wish to take this information into account when determining how to respond to an Early Warning.
To reduce the possibility of receiving an Early Warning or GAC Consensus Advice, all applicants are encouraged to identify potential sensitivities in advance of application submission, and to work with the relevant parties beforehand to mitigate concerns related to the application. While an Early Warning is a potential indicator that an application could be the subject of GAC Consensus Advice on New gTLDs, an Early Warning is not required for the GAC to issue Consensus Advice.
4.2.1 Other Mechanisms for GAC Members to Submit Concerns About an Application
While the Early Warning process is available for members of the GAC to submit their concerns about an application, it does not preclude concerned parties from using other mechanisms available to the public. These alternatives include utilizing the Application Comment Forum to communicate concerns, or communicating directly to applicants using the contact information posted in the application. For example, parties might notify applicants that an applied-for gTLD string might be contrary to a national law, and try to address any concerns with the applicant. Note, however, that concerns submitted via these mechanisms do not constitute an Early Warning.
4.2.2 Options for Applicants in Receipt of GAC Member Early Warnings
Upon receipt of an Early Warning, an applicant wishing to continue with its application may meet with representatives from the concerned party or parties on the applicant’s own accord or submit an Application Change Request (Section 3.8) to try to address the concerns.
Applicants may also elect not to take action and continue with their application as is. While applicants are generally encouraged to engage with the relevant GAC members to address any concerns raised, failure to do so may or may not result in GAC Consensus Advice.
Should an applicant decide to withdraw its application following an Early Warning, the refund schedule as outlined in Section 3.3 Fees and Payments will apply.
4.3 GAC Consensus Advice
The process for GAC Consensus Advice on new gTLD applications is intended to address applications that are identified to be problematic, such as those that may potentially violate national law or raise sensitivities.
4.3.1 Notice to Applicants regarding Receipt of GAC Consensus Advice
The GAC can provide advice to the ICANN Board on any application. While the GAC is encouraged to submit advice in the 104 days following String Confirmation Day, allowing the Board to consider it during the evaluation process, the GAC retains the ability to submit advice on a particular application or aspect of the New gTLD Program at any time.
GAC Consensus Advice must clearly state that it is GAC Consensus Advice, include a clearly articulated rationale, be limited to the scope set out in the applicable Bylaws provisions, and elaborate on any “interaction between ICANN’s policies and various laws and international agreements or where they may affect public policy issues.”
When the Board receives GAC Consensus Advice concerning an application, ICANN will publish the advice and notify the relevant applicants.
Upon notification via TAMS that an application is subject to GAC Consensus Advice, the applicant will have 21 days to submit a statement to ICANN in response to the GAC Consensus Advice. This statement will be made available to the Board and the GAC to consider. In their statement, applicants may suggest amendments to the application intended to address the concerns. Applicants wishing to withdraw their application should refer to Section 3.3 Fees and Payments for more information on the withdrawal process and schedule of refunds.
The Board will consider the GAC Consensus Advice on applications in accordance with the Bylaws.15 The Board will make a decision on the advice, and based on that the application may either: proceed; may proceed with certain modifications (see Sections 4.3.2 and 4.3.3 below); or, may not proceed at all.
4.3.2 GAC Consensus Advice and Application Change Requests
Applicants are encouraged to explore solutions to address issues raised in GAC Consensus Advice regarding an applied-for string or application (see Section 7.8.3.2.3.1 Situation 1: Commitments Made to Overcome Objections or GAC Consensus Advice). For example, an applicant could consider incorporating relevant commitments into its registry policies, terms of use, or entering into a separate agreement with the third party. However, an applicant also is permitted to submit an ACR, which may include proposing the addition, removal, or modification of Registry Voluntary Commitments (RVC).16
4.3.3 GAC Consensus Advice and Registry Voluntary Commitments
The GAC, in its advice, might advise the Board that an application cannot proceed unless agreement is reached on a new or amended RVC that ICANN approves for inclusion in the applicable Registry Agreement (see Section 7.8.3.2.3.1 Situation 1: Commitments Made to Overcome Objections or GAC Consensus Advice). The applicant may elect to address the concern via an RVC in two different scenarios:
Existing RVC: An applicant believes that an existing RVC in its application addresses the concerns raised in the GAC Consensus Advice. The Board will determine whether the GAC’s concern must be addressed and whether the existing RVC suffices.
New or amended RVC: An applicant files an ACR including the addition of a new or amended RVC to address GAC Consensus Advice. If the ACR is accepted and the Registry Commitment Evaluation approved, the Board will take the new or amended RVC into account. The Board will determine whether the concern raised in the GAC Consensus Advice must be addressed, and whether the new or amended RVC addresses the concern.
4.4 Singular/Plural Notifications
Some applicants may apply for strings that inadvertently or purposefully form meaningful words across different languages, and these words can have different meanings in different languages and may have singular and plural forms.
In order to reduce the risk of end user confusion, the delegation of singulars and plurals of the same word in the same language is prohibited, provided ICANN receives a notification and the notification is determined to be legitimate per the criteria below.
This section provides rules governing strings that represent singular and plural forms of the same word within a single language, irrespective of the applicant’s intended language.
4.4.1 Singular/Plural Notifications Requirements
Anyone, including, but not limited to, applicants to the New gTLD Program, operators of delegated gTLDs, governments, and members of the general public, can raise concerns regarding singular/plural issues. Notifications can be submitted via the Singular/Plural Notifications page on the New gTLD Program website.17 All legitimate18 notifications received will be publicly archived.
When notifying ICANN of a singular/plural issue, the following information must be submitted:
The basis for the notification, which must be one of the following:
The applied-for gTLD string that is the singular or plural form of the same word in the same language as another applied-for string in the same application round.
The applied-for gTLD string that is the singular or plural form of an existing gTLD, a string being processed from a previous new gTLD round, or of a Blocked Name.
Reference to a dictionary, published no earlier than 1 January 1970. For all international or national languages, the dictionary must be a published and authoritative reference work, produced by a reputable publishing house or institution. For all other languages, the dictionary, if not produced by a reputable publishing house or institution, must be recognized by the community using the language. For all languages, the following information from the dictionary needs to be included in the notification to ICANN:
Name of the dictionary
Name of the language
International Standard Book Number (ISBN)
Name of the publisher
Year and place of publication
Page number on which the word can be found
Name and address (physical or online) where the dictionary can be acquired or a public library where it can be accessed for evaluation.
To help ICANN in verifying the notification, the notifier must also submit images of the dictionary’s ISBN, cover and imprint pages, and images of the pages on which the word in question is listed.
If a notification to ICANN lacks any of the required information and images listed above, ICANN may be unable to verify the claim. This could result in the string being processed without consideration of the identified singular/plural issue.
ICANN may independently verify the authenticity of the provided source material.
If there are two applied-for gTLD strings that represent words that are singular and plural forms of each other in the same language, but ICANN does not receive a notification, both strings will proceed without being put in a contention set. Equally, if an applied-for string is the singular or plural form of a delegated TLD, a string being processed from a previous new gTLD round, or a Blocked Name, the application for that gTLD string will proceed unless ICANN receives a notification as outlined in Section 4.4.1 Singular/Plural Notification Requirements.
4.4.2 Singular/Plural Notifications Filing Window
The Singular/Plural Notification period will occur during the 30 days immediately following String Confirmation Day. Absent extraordinary circumstances, notifications provided to ICANN outside the Singular/Plural Notification period will not be considered by ICANN.
4.4.3 Outcome of Singular/Plural Notifications
When a Singular/Plural Notification is issued, there are three possible outcomes for the affected applications, which are described below:
No Impact on the Application: The singular/plural issue was not confirmed.
Strings Placed in Contention Set: If it is confirmed that an applied-for gTLD string represents a word that is the singular or plural version of the same word of another applied-for gTLD string in the same language, then both strings must be put in contention to avoid end-user confusion.
Application Cannot Proceed: If an applied-for string represents a word that is the singular or plural version of a delegated gTLD, a string being processed from a previous new gTLD round, or a Blocked Name, the application cannot proceed.
Once ICANN has reviewed the materials submitted, it will determine how to proceed with the relevant applications. Applicants will be notified of the outcome and it will be posted on the relevant application status pages.
4.4.4 Challenging the Singular/Plural Notifications Evaluation
Applicants have a one-time opportunity to challenge the results of a Singular/Plural Notification by filing through the application system within 21 days of notification. An applicant must submit all facts necessary to demonstrate the rationale for its challenge and must not use it to materially change its application by substituting new information for what was submitted in its original application. ICANN will review the challenge.
The review will determine whether ICANN made a factual or procedural error when it finds that:
The applicant’s applied-for string is a singular or plural form of another applied-for string.
The dictionary submitted to document the singular/plural claim meets the criteria established in the Guidebook.
The challenge will be assessed under a “clearly erroneous” standard of review. Specifically, ICANN’s determination will stand unless:
It failed to follow the appropriate procedures.
It failed to consider or solicit necessary material evidence or information.
ICANN will communicate the conclusions resulting from the challenge within 30 days of an applicant filing such a challenge.
4.5 Objections and Appeals
The general public, including other applicants, has the opportunity to file an objection on any application and have it considered before a panel of qualified experts. For an objection to be considered by a panel, it must be filed on specific grounds (see Section 3.5.1 Grounds for Objection and the party filing must have standing (see Section 4.5.2 Standing to Object). If an application is subject to an objection, the applicant will have an opportunity to file a response. All applied-for gTLDs and applied-for allocatable variant strings will be subject to the objection processes. Additionally, for String Confusion Objections only, blocked variant strings will also be subject to the objection processes.
Applicants are therefore encouraged to identify possible regional, cultural, intellectual property interests, or other sensitivities regarding gTLD strings and their uses before applying and, where possible, consult with interested parties to mitigate any concerns in advance.
The New gTLD Program includes mechanisms that allow for relevant parties to appeal an Objection Panel Determination of an objection (see Section 4.5.9 Appeals Filing and Processing).19
In filing an application or an objection, the applicant or objector respectively agree to accept the applicability of the Guidebook, the ICANN Objection and Objection Appeal Procedures, and the DRSP Rules.
Information on the criteria and procedures for filing and responding to objections and appeals, as well as on the dispute resolution process, can be found in this section of the Guidebook and in the relevant DRSP Rules (see Dispute Resolution Service Provider’s Rules).
The table below provides definitions for the terms that will be used in this section.
Table 4-1: Objections and Appeals Definitions
| Term | For Objections | For Appeals |
| Objector | Person/s or entity/ies that have filed an objection against an application | N/A |
| Appellant | N/A | Person or entity that was the non-prevailing Party to an Objection and files an appeal to challenge the Panel Determination issued in an objection proceeding |
| Respondent | Applicant that responds to an objection | Party responding to the Appeal |
| Parties | Objector and respondent | Appellant and respondent |
| Objection Panel | One or three persons empaneled by a DRSP to adjudicate an objection | N/A |
| Appellate Panel | N/A | One or three persons empaneled by a DRSP to adjudicate an appeal |
| Objection Panel Determination | Decision issued by the Panel on an objection | N/A |
| Appellate Panel Determination | N/A | Decision issued by the Appellate Panel on an appeal |
| DRSP Rules | Additional rules of procedure of a particular DRSP applicable to objection proceedings | N/A |
| DRSP Appellate Rules | N/A | Additional rules of procedure of a particular DRSP applicable to an Appeal of a Panel Determination |
The table below constitutes a high-level simplified overview to provide context for the detailed rules and procedures in this section. For full information and details, refer to the Guidebook sections below.
Table 4-2: Overview of the Objection Grounds, Parties with Standing, and Outcomes
| Ground | Claim | Parties with Standing | Outcomes |
| String Confusion | The applied-for primary string, its allocatable variant label, or its blocked variant label is confusingly similar visually, aurally, or in meaning to an existing TLD and/or another applied-for primary gTLD string and/or any of its allocatable or blocked variant strings. |
|
If the objector prevails:
If the objector does not prevail, that application may proceed to the next stage of the application process, unless other processes prevent it from proceeding. |
| Legal Rights | An applied-for string and/or one or more applied-for allocatable variant string(s) infringes on its existing legal rights. |
|
|
| Limited Public Interest | The applied-for string and/or one or more applied-for allocatable variant string(s) are contrary to generally accepted legal norms of morality and public order that are recognized under principles of international law. | Anyone | |
| Community | There is well-substantiated opposition to an applied-for string and/or one or more applied-for allocatable variant string(s) from a significant portion of the community which the string may be explicitly or implicitly targeting. | Established institutions associated with clearly delineated communities |
4.5.1 Grounds for Objection
An objection can be filed only on four specific grounds: String Confusion, Legal Rights, Limited Public Interest, and Community. These grounds are described in more detail below.
4.5.1.1 Ground for Objection: String Confusion
A party with standing that believes that an applied-for primary string, its allocatable variant string(s), or its blocked variant string(s) are similar visually, aurally, or in meaning to an existing gTLD and/or another applied-for primary string and/or any of its allocatable or blocked variant strings may file a String Confusion Objection.
The only exception is that a blocked variant string cannot be claimed as similar to the blocked variant string of an existing gTLD or another applied-for primary string.
As mentioned above, String Confusion Objections may be filed not only based on visual similarity, but also aural similarity and similarity in meaning, as described in the section Section 4.5.10.1 Principles: String Confusion. The objector must clearly describe how it believes the strings are similar. For the case of visual similarity, the objector must refer to the Guidelines for visual String Similarity.
A String Confusion Objection may, if successful, change the configuration of the contention sets, resulting in the two applied-for gTLD strings being considered in direct contention with one another, as described in Module 5 Contention Set Resolution. The objection process will not result in the removal of an application from a contention set. If an applicant believes that its applied-for string should not be part of a contention set following the String Similarity Evaluation (see Section 7.10 String Similarity Evaluation), the applicant will have the opportunity to challenge such determination as described in Section 7.10.4 Challenging String Similarity Evaluation. More information on the possible outcomes can be found in Section 4.5.8.14 Panel Determination.
4.5.1.2 Ground for Objection: Legal Rights
A party with standing that believes that an applied-for gTLD string and/or one or more applied-for allocatable variant strings infringes their existing legal rights may file a Legal Rights Objection. A Legal Rights Objection may not be filed against non-applied-for allocatable variant strings or blocked variant strings.
4.5.1.3 Ground for Objection: Limited Public Interest
A party with standing that believes that the applied-for gTLD string and/or one or more applied-for allocatable variant strings are contrary to generally accepted legal norms of morality and public order that are recognized under principles of international law may file a Limited Public Interest Objection. A Limited Public Interest Objection may not be filed against non-applied-for allocatable variant strings or blocked variant strings.
4.5.1.4 Ground for Objection: Community
A party with standing that believes that there is well-substantiated opposition to an applied-for gTLD string and/or one or more applied-for allocatable variant strings from a significant portion of the community that the string may be explicitly or implicitly targeting may file a Community Objection. A Community Objection may not be filed against non-applied-for allocatable variant strings or blocked variant strings.
4.5.2 Standing to Object
As part of the dispute proceedings, all objections will be reviewed by a panel of expert(s) designated by the applicable Dispute Resolution Service Provider (DRSP) to determine whether the objector has standing to object. This review will occur as part of the Quick Look Review (see Section 4.5.8.7 Quick Look Review for Objections). Standing requirements for the four objection grounds are described below.
4.5.2.1 Standing to Object: String Confusion
The String Confusion Objection process allows specific stakeholders to challenge potential string confusion, provided that string confusion has not already been determined during the String Similarity Evaluation (see Section 7.10 String Similarity Evaluation). This means that an applicant would not have standing to object to another application with which it is already in a contention set. The following entities may submit a String Confusion Objection:
An existing gTLD operator may file a String Confusion Objection to assert that an applied-for primary string, an allocatable variant string of an applied-for primary string, and/or a blocked variant string of an applied-for primary string is similar to its existing gTLD string and/or its allocatable or blocked variant strings.
An existing ccTLD operator or a Significantly Interested Party20 in the relevant country or territory may file a String Confusion Objection to assert that the applied-for primary string, an allocatable variant string of an applied-for primary string, and/or a blocked variant string of an applied-for primary string is similar to an existing ccTLD string or its allocatable or blocked variant strings.
An applicant21 in this application round may file a String Confusion Objection to assert that the applied-for primary string, an allocatable variant string of an applied-for primary string, and/or a blocked variant string of an applied-for primary string is similar to its applied-for primary string or its allocatable or blocked variant strings.
4.5.2.2 Standing to Object: Legal Rights
Below is a list of entities with the standing to file a Legal Rights Objection:
A rights holder22 may have standing to file a Legal Rights Objection. The source and documentation of the existing legal rights the objector is claiming are infringed by the applied-for gTLD must be included in the filing (for example, documentation regarding either registered or unregistered trademarks). For more information on which legal rights are covered, refer to Section 4.5.10.2 Principles: Legal Rights.
An intergovernmental organization (IGO) is eligible to file a Legal Rights Objection if it meets the criteria for registration of a .INT domain name as described in IANA’s .INT Policy & Procedures.23 The specialized agencies of the UN and the organizations having observer status at the UN General Assembly are also recognized as meeting the criteria.
4.5.2.3 Standing to Object: Limited Public Interest
Anyone may file a Limited Public Interest Objection. Limited Public Interest Objections may only be brought on the grounds that the relevant string(s)24 is contrary to generally accepted legal norms of morality and public order that are recognized under principles of international law. Objections brought on other grounds will be dismissed for lack of standing.
4.5.2.4 Standing to Object: Community
Established institutions associated with clearly delineated communities are eligible to file a Community Objection. The community named by the objector must be a community strongly associated with the applied-for gTLD string in the application that is the subject of the objection.
To qualify for standing for a Community Objection, the objector must show both of the following:
It is an established institution. Factors that may be considered in making this determination include, but are not limited to:
Level of global recognition of the institution.
Length of time the institution has been in existence.
Public historical evidence of its existence, such as the presence of a formal charter or national or international registration, or validation by a government, inter-governmental organization, or treaty. The institution must not have been established solely in conjunction with the gTLD application process.
It has an ongoing relationship with a clearly delineated community. Factors that may be considered in making this determination include, but are not limited to:
The presence of mechanisms for participation in activities, membership, and leadership.
Institutional purpose related to the benefit of the associated community.
Performance of regular activities that benefit the associated community.
The level of formal boundaries around the community.
The dispute resolution panel will perform a balancing of the factors listed above, as well as other relevant information, in making its determination. It is not expected that an objector must demonstrate satisfaction of each and every factor considered in order to satisfy the standing requirements.
4.5.3 Dispute Resolution Service Providers
To trigger a dispute resolution proceeding, an objection must be filed by the posted deadline date, directly with the appropriate DRSP for each objection ground:
String Confusion and Legal Rights: World Intellectual Property Organization (WIPO).
Limited Public Interest and Community: International Chamber of Commerce (ICC).
The DRSP Rules, including information on fees and costs, can be found in Appendix 3 Objection and Appeal Materials. More details will be made available on the dedicated webpages on the New gTLD Program website,25 WIPO,26 and ICC27 websites.
4.5.4 Independent Objectors
An objection to an application may also be filed by one of the three Independent Objectors (IOs). The IOs do not act on behalf of any particular persons or entities, but solely in the best interests of the public who use the global Internet. The objection filing window for objections lodged by IOs will begin at the same time as all other parties but will be open for seven additional days beyond the end of the objection filing window for the general public defined in Section 4.5.8.1 Objections Filing Window; IOs will only file objections during the initial objection filing window. Should their objections not prevail, IOs may appeal the relevant Panel Determinations.
To mitigate possible conflict of interest issues that may arise from having a single panelist serving as the IO, ICANN has established a standing panel of three IOs. Neither ICANN nor the ICANN Board has authority to direct or require the IOs to file or not file any particular objection.
If an individual IO determines that an objection should be filed, that IO will initiate and pursue the objection in the public interest. The IO may file objections against highly objectionable applications to which no objection on the same ground has been filed absent extraordinary circumstances.28 The IO may only file objections on the grounds of Limited Public Interest and Community, notwithstanding the regular standing requirements for such objections.29
The IOs:
Will have access to objections as they are being filed, prior to the Administrative Review, to ensure they are able to review objections prior to the relevant deadlines. The IOs shall treat all such information as strictly confidential and shall not disclose it to any third party.
Shall not object to an application unless at least one comment opposing the application has been made in the public sphere, in light of the public interest goal noted above.
Will not have their objection considered if another objection on the same ground has passed the Quick Look Review, absent extraordinary circumstances.30
Must consider application comments when making an independent assessment whether an objection is warranted. The IOs will have access to application comments received during the comment period.
4.5.5 Options in the Event of an Objection
Applicants of applications that are the subject of an objection have the following options:
The applicant can contact the objector via the DRSP and work to reach a settlement with the objector, as described in Section 4.5.8.11.3 Settlement, which may result in withdrawal of either the objection or the application.31
The applicant can file a response to the objection within the set time frame, as specified in Section 4.5.8.9 Responding to an Objection, and enter the dispute resolution process.
The applicant can choose to withdraw the application, in which case the objector will prevail by default and the application will not proceed further.32
If for any reason the applicant does not file a response to an objection within the set time frame, the objector will prevail by default.
An applicant subject to a String Confusion Objection claiming that the relevant string(s) are similar to another applied-for string may decide to accept that its string(s) will be placed in a contention set and not advance with the objection proceeding by not filing a response. In such a case, the applicant is strongly encouraged to inform the DRSP as soon as possible in the process so that the objection can be resolved and all parties informed.
4.5.6 Objections and Appeals Costs
The Objection and Appeal Procedures will require different payments to be submitted directly to the DRSPs at different times. Instructions as well as the amounts are indicated in the respective DRSP Rules.
Filing fees
An objector will pay a filing fee at the time of submitting its objection. Should the objector fail to pay the fee as described in the respective DRSP Rules, the objection shall be dismissed. The objection filing fee will not be refunded under any circumstances.
A respondent (which is also the applicant) will pay a filing fee at the time of submitting its response to the objection. Should the respondent to the objection fail to pay the fee as described in the respective DRSP Rules, the objector will prevail. The response filing fee will not be refunded under any circumstances.
If an appeal is filed to an Objection Panel Determination, the appellant will pay a filing fee at the time of submitting its appeal to the DRSP. Should the appellant fail to pay the fee as described in the respective DRSP Rules, the appeal will be dismissed without prejudice. The appeal filing fee will not be refunded under any circumstances.
The respondent to an appeal will pay a filing fee at the time it responds to an appeal. Should the respondent to an appeal fail to pay the fee as described in the respective DRSP Rules, the response will be disregarded.
Advance payment: Both parties to an objection or appeal will make an advance payment as instructed by the DRSP if the relevant objection or appeal passes the Quick Look Review. This may be either an hourly fee based on the estimated number of hours the panel will spend on the case (including review of submissions, facilitation of a hearing, if allowed, and preparation of a decision), or a fixed amount. In cases where disputes are consolidated and there are more than two parties involved, the advance payment will occur according to the respective DRSP Rules. The prevailing party in an objection or appeal proceeding will have its advance payment refunded (not the filing fee), while the non-prevailing party will not receive a refund and thus will bear the cost of the proceeding. In cases where objections or appeals are consolidated and there are more than two parties involved, the refund of costs will occur according to the DRSP Rules. Should neither party make the advance payment, the objection or appeal will be dismissed.
Additional costs: In extraordinary circumstances, the DRSP may require the payment of additional costs as part of the objection or appeal process. Should one of the parties fail to make the additional payment as described in the respective DRSP Rules, the other party will prevail and will be refunded the advance payment. Should neither party make the advance payment, the objection or appeal will be dismissed.
4.5.7 Objections and Appeals Funding Possibilities
To support the multistakeholder model, ICANN offers certain funding possibilities to the At-Large Advisory Committee (ALAC) and national governments, as described below. Such funding is to cover costs payable to the DRSP and made directly to the DRSP, that is, filing fees and advance payment of costs, as described in Section 4.5.6 Objections and Appeals Costs; it does not cover other costs such as fees for legal advice. More information will be published on the Objections and Appeals page of the New gTLD Program website.33
Funding for ALAC is contingent on publication by ALAC of its approved process for considering and making objections. At a minimum, the process for objecting to an application will require:
bottom-up development of potential objections,
discussion and approval of objections at the Regional At-Large Organization (RALO) level, and
a process for consideration and approval of the objection by the At-Large Advisory Committee.
The ALAC Procedure for Filing Comments and Objections in the New gTLD Program: 2026 Round can be found at https://icann-community.atlassian.net/wiki/x/DwBAD.
Funding from ICANN is available to individual national governments for one objection and one appeal.
4.5.8 Objection Filing and Processing
The information below provides an overview of the process by which objectors can file and respondents can respond to objections, as well as by which DRSPs administer dispute proceedings that have been initiated. For comprehensive information, see ICANN Objection Procedure. In the event of any discrepancy between the information presented in this module and the procedure, the procedure shall prevail. The rules and procedures of each DRSP specific to each objection ground, which are published in the Dispute Resolution Service Providers Rules, must also be followed.
4.5.8.1 Objections Filing Windows
The general public, provided they have standing, as described in Section 4.5.2 Standing to Object, will have the opportunity to file objections during the following time frames:
For 104 days, for all objection grounds, following the announcement on String Confirmation Day.34
For 30 days, for String Confusion only, following the publication of updated contention sets once String Evaluation has been completed.
For 30 days, for all objections grounds, in case of .Brand String Change, starting on the day the String Evaluation Reports are published, and only if the string evaluation is successful.35
More information can be found in Section 1.2 Application Stages and Section 5.3 .Brand String Change Requests.
4.5.8.2 Filing an Objection
The procedures outlined in this subsection must be followed by any party wishing to file an objection to an application.
All objections must be filed electronically with the appropriate DRSP by the posted deadline date. Objections will not be accepted by the DRSPs after this date.
All objections must be filed in English.
Each objection must be filed separately. An objector wishing to object to several applications must file a separate objection and pay the accompanying filing fees for each application that is the subject of an objection, unless the objector is filing several objections against applications for the same string. If an objector wishes to object to an application on more than one ground, the objector must file separate objections and pay the accompanying filing fees for each objection ground.
Objections are limited to 5,000 words excluding attachments.
An objector must provide copies of all submissions to the DRSP associated with the objection proceedings to the applicant.
Each objection must include:
The name and contact information of the objector.
A statement of the objector’s basis for standing; that is, why the objector believes it meets the standing requirements to object.
A description of the basis for the objection, including:
A statement giving the specific ground upon which the objection is being filed.
A detailed explanation of the validity of the objection and why it should be upheld.
Copies of any documents that the objector considers to be a basis for the objection.
At the time an objection is filed, the objector is required to pay a filing fee in the amount set and published by the relevant DRSP.36 If the filing fee is not paid within 10 days of the receipt of the objection, the DRSP will dismiss the objection without prejudice.
Should a party with standing wish to file a String Confusion Objection against an application for a string for which several applicants have applied, it may file an objection against one, some, or all applications for that string. If the objection is filed against several applications for an identical string, each applicant receiving an objection may file a response to the objection; if an applicant fails to do so, the objection will be upheld against the applications for which a response was not filed. The same panel will review all documentation associated with the objection, and each response will be reviewed on its own merits. The panel will issue a single determination identifying which parties prevail in the objection, where applicable.
4.5.8.3 Administrative Review of the Objection
Each DRSP will conduct an administrative review of each objection for compliance with all procedural rules within 14 days of receiving the objection and the filing fee. Depending on the number of objections received, the DRSP may ask ICANN for a short extension of this deadline. The administrative review includes the determination whether the objection was filed with the correct DRSP.
The possible outcomes of the administrative review are described below:
If the DRSP finds that the objection complies with the procedure and the applicable DRSP Rules, then the objection will be deemed filed, and the proceedings will continue.
If the DRSP finds that the objection does not comply with procedural rules, the DRSP will notify the objector, who will have five days to rectify the issues identified.
If the objector rectifies the issues within the specified time frame, the objection will be deemed filed.
If the objector does not rectify the issues within the specified time frame, the objection will be dismissed.
4.5.8.4 Publication and Notification of the Objection
The DRSP will publish and regularly update a list on its website identifying all objections that have passed the administrative review, and notify ICANN. ICANN will then post on the New gTLD Program website37 a notice of all objections that pass the administrative review. After an applicant has been notified that an objection is filed against its application, it may decide to withdraw its application for a new gTLD, in which case the objection would be dismissed.
4.5.8.5 DRSP Consolidation of Objections
Any party may propose the consolidation of objections within seven days of the publication of the objections, and the DRSP will have an additional seven days to propose consolidation to the relevant parties. It will be at the DRSP’s discretion whether to agree to the proposal submitted by the parties.
In assessing whether to consolidate objections, the DRSP will weigh the efficiencies in time, money, effort, and consistency that may be gained by consolidation against the prejudice or inconvenience consolidation may cause. The DRSPs will endeavor to have all objections resolved on a similar timeline. It is intended that no sequencing of objections will be established.
If the DRSP proposes to consolidate certain objections, the parties will have seven days after the DRSP sends the notice of consolidation to submit any concerns to the DRSP about the proposed consolidation. The DRSP will consider the parties’ submission and decide whether or not to consolidate the objections. The DRSP will inform the parties of the final decision regarding the consolidation within 28 days of the publication of the objections.
4.5.8.6 Appointment of the Objection Panel
The DRSP will appoint a panel for each objection that passes the administrative review. The parties to a proceeding will be given the opportunity to mutually agree upon a single or a three-person panel, bearing the costs as described in Section 4.5.6 Objections and Appeals Costs. Absent agreement from all parties to have a three-person panel, the default will be a one-person panel.
A panel will consist of appropriately qualified experts appointed to each proceeding by the designated DRSP. Panelists must be independent of the parties to a dispute resolution proceeding. Each DRSP will follow its adopted procedures for requiring such independence, including procedures for challenging and replacing a panelist for lack of independence, as well as ICANN’s Conflict of Interest (Appendix 7) and Code of Conduct and Conflict of Interest Guidelines for Service Providers (Appendix 8) policies.
The panel will consist of one or three panelists, ideally with the following expertise:
String Confusion Objections: Experience in legal rights disputes, with at least one panelist knowledgeable about the relevant scripts.
Legal Rights Objections: Experience in legal rights disputes.
Limited Public Interest Objections: Recognized as eminent jurists of international reputation, with expertise in relevant fields such as social sciences, political science, sociology, health sciences, and others.
Community Objections: Recognized as eminent jurists of international reputation, with expertise in relevant fields such as social sciences, political science, sociology, and others. Ideally, at least one of the panelists should understand or be knowledgeable about the relevant community.
Neither the panelists, the DRSP, ICANN, nor their respective affiliates, staff members, employees, directors, or consultants will be liable to any party in any action for damages or injunctive relief for any act or omission in connection with any proceeding under the procedures, except in cases of willful misconduct or gross negligence.
The DRSP rules will establish the procedures to raise and address conflicts of interest concerns with the assigned panel.
4.5.8.7 Quick Look Review for Objections
The Quick Look Review for objections is designed to identify and eliminate objections that are manifestly unfounded, an abuse of the right to object, or both.
An objection will be considered manifestly unfounded, an abuse of the right to object, or both in the following circumstances:
The objection is not filed on one of the accepted objection grounds or principles.
The party filing the objection does not have standing.
Insufficient or no evidence is provided to support the objection.
The objection is far-fetched, clearly invented, manifestly contrary to common sense, or so ambiguous that it is objectively impossible for the DRSP to make sense of it.
The objection spreads, incites, promotes, or justifies hatred based on intolerance toward a certain group.
Multiple objections on the same ground are filed by the same or affiliated parties against the same applicant in a manner that constitutes harassment of the applicant.
Other facts clearly show that the objection is manifestly unfounded and/or an abuse of the right to object.
The Quick Look Review represents the panel’s first substantive task, providing a decisive determination on the objection. This review must be completed within 30 days of the panel’s appointment, with the timeline starting after the resolution of any conflicts of interest challenges submitted by the parties involved.
The dismissal of an objection that is manifestly unfounded, an abuse of the right to object, or both would be deemed a Panel Determination, rendered in accordance with Article 22 of the ICANN Objection Procedure.
If the Quick Look Review results in such a dismissal, the subsequent proceedings, including payment of the full advance of costs, will not take place.
4.5.8.8 Payment of the Advance Costs
Within ten days of completing the Quick Look Review, the DRSP will estimate the total costs and request full advance payment from both the objector and the applicant. Each party must make its advance payment within 20 days of the notification of the outcome of the Quick Look Review and submit to the DRSP evidence of such payment.
The DRSP may revise its total cost estimate and request additional advance payments from the parties during the resolution proceedings. Additional fees may be required in specific circumstances, such as if the DRSP receives supplemental submissions or elects to hold a hearing.
If an objector fails to pay these costs in advance, the DRSP will dismiss the objection and no fees paid by the objector will be refunded. If a respondent fails to pay these costs in advance, the objector will prevail and no fees paid by the respondent will be refunded. The application will not be allowed to proceed.38 Should neither party make the advance payment, the objection will be dismissed and no fees will be refunded.
4.5.8.9 Responding to an Objection
After both parties have made the advance payment, the DRSPs will notify the respondent that it has 30 days to file a response to the objection after the transmission of the Quick Look Review results. DRSPs will not accept late responses. At the time a respondent files its response, it is required to pay a filing fee in the amount set and published by the relevant DRSP, which will be the same as the filing fee paid by the objector. If the respondent does not pay the filing fee within 20 days of notification of the outcome of the Quick Look Review, the response will be disregarded, which will result in the objector prevailing, and the application will not be allowed to proceed.39
If the respondent fails to file a response within the 30-day time limit, the respondent will be in default, deeming the objection successful. In this case, no fees will be refunded to the respondent. If the response is found to be non-compliant with the Objections Procedure and applicable DRSP rules, the respondent will have five days to correct it.
Respondents must adhere to the following guidelines regarding responses:
All responses must be filed in English.
Each response must be filed separately. If an applicant is responding to several objections, a separate response and accompanying filing fee must be submitted for each objection.
Responses must be filed electronically.
The maximum length for each response is limited to 5,000 words, excluding attachments.
Each respondent must provide copies of all submissions to the DRSP associated with the objection proceedings to the objector.
Each response filed by a respondent must include:
The name and contact information of the respondent.
A point-by-point response to the claims made by the objector.
Any copies of documents that it considers to be a basis for the response.
4.5.8.10 Additional Evidence and Hearing
The panel may decide whether the parties shall submit any written statements in addition to the filed objection and response, and may specify time limits40 for such submissions. To ensure disputes are resolved rapidly and at a reasonable cost, document production shall be very limited, if allowed at all, and solely at the request of the panel. Only where the panel deems necessary and appropriate, the panel may require a party to produce additional evidence or hold a virtual hearing, though disputes will usually be resolved without a hearing. Under no circumstances will an in-person hearing be held.
4.5.8.11 Mediation and Settlement
When objections occur, the parties may engage in mediation or negotiate settlements to resolve disputes as described below.
4.5.8.11.1 Mediation and Settlement Overview
The parties to a dispute resolution proceeding are encouraged — but not required — to participate in mediation aimed at settling the dispute. Each DRSP has experts who can be retained as mediators to facilitate this process, should the parties elect to do so, and the DRSPs will communicate with the parties concerning this option and any associated fees, which will be borne by the parties.
If a mediator is appointed, that person may not serve on the panel constituted to issue a Panel Determination in the related dispute. The parties are free to negotiate without mediation at any time, or to engage a mutually acceptable mediator of their own accord.
ICANN will at no stage be involved in the mediation.
4.5.8.11.2 Cooling-off Period
There are no automatic time extensions for conducting negotiations or mediation. However, the parties have the opportunity to submit a request for a cooling-off period to the DRSP according to its rules; such a request must be filed jointly by both parties. A cooling-off period is a period of time during which the filing and other deadlines will be paused. The DRSP or the panel, if appointed, will decide whether to grant the request.
Absent exceptional circumstances, the parties must limit the cooling-off period to 30 days. However, it must be noted that if the applicant files an Application Change Request (ACR) in response to concerns raised in an objection, the dispute resolution process might be put on hold for a longer time, if both parties agree and as described in Section 4.5.8.12 Application Change Requests in the Objection Process.
A cooling-off period can be requested at any time after the respondent has filed a response to the objection and before the issuing of the Panel Determination. The parties will have to bear any costs incurred by the DRSP prior to the cooling-off period.
4.5.8.11.3 Settlement
At any stage of the process, the objector and respondent can reach a settlement. There are two possible outcomes:
The objector withdraws the objection. In this case, unless subject to any other processes, the application will proceed.
The respondent/applicant withdraws its application.
Should the settlement require the respondent/applicant to submit an ACR, both parties should be aware that the change will not necessarily be approved. More information on ACRs in the objections process can be found in the section below.
If the parties agree on a settlement, they shall inform the DRSP, which shall terminate the proceedings, provided that the parties have satisfied their payment obligations. The DRSP shall also inform ICANN and the parties of the termination accordingly.
All settlements must abide by the rules in the Applicant Guidebook relating to the prohibition of private resolution of contention sets, as described in Section 5.2.3 Prohibition of the Private Resolution of String Contention by Applicants.
4.5.8.12 Application Change Requests in the Objections Process
Applicants have the opportunity to request amendments to their applications including, but not limited to, the addition or modification of Registry Voluntary Commitments (RVCs, Section 7.8.3) or Community Registration Policies (Section 7.8.4) in response to concerns raised in an objection, via an Application Change Request (ACR, see Section 3.8). Absent extraordinary circumstances, ICANN will not be involved in objection processes.
If an applicant submits an ACR after responding to an objection, it may request that the DRSP put the objection process on hold, provided the objector agrees, as described in Section 4.5.8.11 Cooling-off Period. If the DRSP considers the joint request legitimate, the dispute resolution process will be frozen until the ACR process and the corresponding re-evaluation (if necessary/applicable) conclude. If the applicant does not submit the ACR within 30 days of requesting a cooling-off period, the DRSP will resume the dispute resolution process. If the DRSP does not approve the request, the applicant will still be able to submit an ACR, but the dispute resolution process will not be put on hold.
The panel will have to consider the results of the ACR as part of its evaluation. It must be noted that, in this case, the panel might still determine that an application can proceed even if the ACR was not accepted. The objector and the applicant may also reach a settlement, as described in Section 4.5.8.11.3 Settlement.
4.5.8.13 Objections and Registry Voluntary Commitments
The panel, in extraordinary circumstances41 and as part of its Panel Determination, might order that an application cannot proceed unless a new or amended RVC that is approved by ICANN is included in the applicable Registry Agreement. Such RVCs will be considered RVCs Pursuant to Commitments Made to Overcome Objections or GAC Consensus Advice (see Section 7.8.3.2.3.1 Situation 1: Commitments Made to Overcome Objections or GAC Consensus Advice). There are three different scenarios:
An applicant believes that an existing RVC in its application addresses the concerns raised in the objection. Should the panel determine that the concern has merit and that the already existing RVC will address it, in its Panel Determination, the panel will indicate that the RVC is an RVC Pursuant to Commitments Made to Overcome Objections or GAC Consensus Advice.
An applicant and the objector in a given objection proceeding reach a settlement that includes the addition of a new or the amendment of an existing RVC. In such cases, the applicant will have to file an ACR which, if accepted by ICANN, will be followed by a Registry Commitment Evaluation (RCE). If the RVC passes the RCE, the objector will withdraw the objection upon the condition that the RVC will be considered an RVC Pursuant to Commitments Made to Overcome Objections or GAC Consensus Advice.
The panel determines that a new or amended RVC will address the concerns raised in an objection. In such an instance, the applicant will update the existing or draft a new RVC and file an ACR which, if accepted, will be followed by the RCE. If the RVC passes the ACR and RCE, in its Panel Determination, the panel will indicate that the RVC is an RVC Pursuant to Commitments Made to Overcome Objections or GAC Consensus Advice if the panel finds that the new or amended RVC would enable the applicant to overcome the objection. If the panel finds that the new or amended RVC does not resolve the objection, the objector will prevail.
4.5.8.14 Panel Determination
The DRSP’s final Panel Determinations will be in writing and will include:
A summary of the dispute and findings.
An identification of the prevailing party.
The reasoning upon which the Panel Determination is based.
Unless the panel decides otherwise, each DRSP will publish all decisions rendered by its panels in full on its website.
The decision of the panel will be considered a Panel Determination, which ICANN will accept within the dispute resolution process.
The outcomes of String Confusion Objections may include the following:
If the objector prevails:
Where the objector is another applicant, then both the applicant's and objector's applied-for strings and their variant strings (if applicable) must be placed in the contention set.
Where the objector is an existing gTLD operator, or existing ccTLD operator or a Significantly Interested Party in the relevant country or territory, the application (including primary and allocatable variant strings) is ineligible to proceed to the next stage of the application process.
If the objector does not prevail, that application may proceed to the next stage of the application process, unless other processes prevent it from proceeding.
The possible outcomes for Limited Public Interest, Legal Rights, and Community Objections are as follows:
If an objection against an applied-for primary string prevails, then that application, including any applied-for variant strings of that primary string. is ineligible to proceed to the next stage of the application process.
If an objection prevails against one or more applied-for allocatable variant strings, the application for the primary string and any unaffected allocatable variant strings may proceed to the next stage, excluding the variant strings that have been rendered ineligible by the objection.
If the objection does not prevail, then that application may proceed to the next stage of the application process, unless other processes prevent it from proceeding.
The application cannot proceed unless agreement is reached on a new or modified RVC that is approved by ICANN. See Section 4.5.8.13 Objections and Registry Voluntary Commitments for more information.
After the panel renders its Panel Determination, the DRSP will refund the advance payment of costs to the prevailing party. If the Panel Determination indicates that the application cannot proceed unless agreement is reached on a new or modified RVC that is approved by ICANN, the objector will be considered as the prevailing party.
4.5.9 Appeal Filing and Processing
The non-successful party in an objection will have the opportunity to appeal a Panel Determination and such appeal would be considered under a clearly erroneous standard of review. The process for appealing to a Panel Determination is described in the ICANN Objection Appeal Procedure. In the event of any discrepancy between the information presented in this section and the procedure, the procedure shall prevail. The rules of each DRSP specific to each objection ground, which can be found in the Dispute Resolution Service Providers Rules, must also be followed.
4.5.9.1 Filing an Appeal
A party to an objection shall have 15 days from the date the Panel Determination is issued by the DRSP to notify the DRSP of its intent to appeal the Panel Determination (the Notice of Appeal). The Notice of Appeal must specify the elements of the Panel Determination that are being appealed and contain a brief statement of the basis for the appeal. The appellant will have 15 days from the date of filing the Notice of Appeal to file the appeal and pay the required fees. An appellant that wishes to appeal Panel Determinations from more than one objection proceeding must file separate appeals with the appropriate DRSPs.
The Notice of Appeal shall contain, among other details, the following information:
The names and contact information (address, telephone number, email address, etc.) of the appellant.
Identification of the underlying objection being appealed.
A description of the basis for the appeal, including:
A statement of the ground upon which the appeal is being filed, as stated in Article 1 of the Objection Appeal Procedure.
An explanation of the validity of the appeal and reasons why it should be upheld.
The substantive portion of the appeal is limited to 5,000 words, excluding attachments. Attachments are not a method to provide additional arguments or evade or circumvent the prescribed word limit.
At the same time as the appeal is filed, the appellant shall pay a filing fee in the amount set in accordance with the applicable DRSP Appellate Rules and include evidence of such payment in the Notice of Appeal. If the filing fee is not paid, the appeal shall be dismissed without prejudice.
4.5.9.2 Administrative Review of the Appeal
The DRSP shall conduct an administrative review of the appeal to verify compliance with all procedural rules and inform the appellant, the respondent, and ICANN of the result of its review within 14 days of its receipt of the appeal. The DRSP may extend this time limit if necessary. If the DRSP finds that the appeal is in compliance with the Appeal Procedure, the appeal will be registered for processing. However, if the DRSP finds that the appeal is not in compliance, the DRSP may request that any administrative deficiencies be corrected within five days. If the deficiencies are not corrected within the specified time, the appeal will be dismissed.
4.5.9.3 Publication of the Appeal
Upon registering an appeal for processing, the DRSP shall post the following information about the appeal on its website:
The proposed string to which the appeal is directed.
The name of the appellant.
A weblink to the Panel Determination from the underlying objection proceeding.
The grounds for the appeal.
The dates of the DRSP’s receipt of the appeal.
4.5.9.4 Consolidation of Appeals
When two or more parties with aligned interests are eligible to appeal a Panel Determination, they may file a joint Notice of Appeal and proceed as a single appellant. If parties have filed separate timely notices of appeal, the DRSP may join or consolidate these appeals, either independently or upon a party’s request within five days of the Appeal’s publication on the DRSP’s website.
In deciding whether to consolidate appeals, the DRSP shall weigh the benefits (in terms of time, cost, consistency of decisions, etc.) that may result from the consolidation against the possible prejudice or inconvenience that the consolidation may cause. The DRSP’s determination on consolidation shall be final and not subject to further appeal.
4.5.9.5 Appointment of the Appeal Panel
The DRSP will appoint a panel for each appeal that passes the Administrative Review. The parties to a proceeding will be given the opportunity to mutually agree upon a single or a three-person panel, bearing the costs as described in Section 4.5.6 Objections and Appeals Costs. Absent agreement from all parties to have a three-person panel, the default will be a one-person panel.
A panel will consist of appropriately qualified experts appointed by the designated DRSP. Panelists must be independent of the parties involved in the dispute resolution proceeding. Each DRSP will follow its adopted procedures for requiring such independence, including procedures for challenging and replacing a panelist for lack of independence.
4.5.9.6 Quick Look Review for Appeals
The Quick Look Review for appeals is designed to identify and eliminate appeals that are manifestly unfounded, an abuse of the right to appeal, or both.
An appeal will be considered manifestly unfounded, an abuse of the right to appeal, or both in the following circumstances:
The appeal is not filed by the non-prevailing party to the objection.
Insufficient or no evidence is provided to support the appeal.
The appeal is far-fetched, clearly invented, manifestly contrary to common sense, or so ambiguous that it is objectively impossible for the DRSP to make sense of it.
The appeal spreads, incites, promotes, or justifies hatred based on intolerance toward a certain group.
The appeal constitutes harassment of the other party or the objection itself.
The appeal includes facts that clearly show that it is manifestly unfounded and/or an abuse of the right to appeal.
The Quick Look Review is the Appellate Panel’s first task and is dispositive of the appeal. The Quick Look Review must be completed within 30 days of the panel appointment.
The dismissal of an appeal that is manifestly unfounded, an abuse of the right to appeal, or both would be an appellate Panel Determination, rendered in accordance with Article 19 of the ICANN Objection Appeal Procedure.
4.5.9.7 Payment of the Appeal Costs
Within ten days of the publication of the outcome of the Quick Look Review, the DRSP shall estimate the total costs and request full advance payment from both parties. The parties will submit advance payment within ten days of the DRSP’s payment request, providing evidence of payment. The DRSP may revise its estimate of the total costs and request additional advance payments from the parties during the proceedings.
If an appellant fails to pay these costs in advance, the DRSP will dismiss the appeal and no fees paid by the appellant will be refunded. If a respondent fails to pay these costs in advance, the appellant will prevail and no fees paid by the respondent will be refunded. The application will not be allowed to proceed.42 Should neither party make the advance payment, the appeal will be dismissed and no fees will be refunded.
4.5.9.8 Responding to an Appeal
The respondent may, but is not required to, file a response to an appeal within 30 days of the outcome of the Quick Look review. If a response is not filed, the Appellate Panel Panel will presume that respondent takes no position on the appeal.
If a response is submitted, it must include, among other information:
The names and contact information (address, telephone number, email address, etc.) of the respondent.
A point-by-point response to the statements made in the appeal.
The substantive portion of any response shall be limited to 5,000 words, excluding attachments. Attachments are not a method to provide additional arguments or evade or circumvent the prescribed word limit.
When the response is filed, the respondent shall pay a filing fee in the amount set and published by the relevant DRSP (which shall be the same as the filing fee paid by the appellant) and include evidence of such payment in the response. If the filing fee is not paid within 10 days of the notification of the outcome of the Quick Look Review, any response shall be disregarded and the Appellate Panel will presume that respondent takes no position on the appeal.
If the DRSP finds that the response does not comply with all procedural rules, the DRSP shall have the discretion to request that any administrative deficiencies in the response be corrected within five days.
4.5.9.9 Appeal Standards
The Appellate Panel shall apply the “clearly erroneous” standard of review for each category of appeal as established in the New gTLD Program. Under a clearly erroneous standard of review, the Appellate Panel must accept the Objection Panel’s findings of fact unless the Objection Panel failed to:
Follow the appropriate procedures;or
Consider or solicit necessary material evidence or information in the objection proceeding; or
Both 1 and 2.
The appellant bears the burden of proving that its appeal should be sustained in accordance with the applicable standard.
4.5.9.10 Appellate Panel Determination
The Appellate Panel Determination will be in writing, identify the prevailing party and state the reasons upon which it is based. The Appellate Panel will take one of the following actions:
Reject the Appeal and uphold the Objection Panel Determination.
Substitute its own determination for the underlying Objection Panel Determination.
The Appellate Panel may not order a new objection proceeding or send the matter back to the original objection panel for corrections or further review.
The decision of the panel will be considered an Appellate Panel Determination, which ICANN will accept within the dispute resolution process.
The Appellate Panel Determination shall state the date when it is made, and it shall be signed by the Appellate Panel. If any panelist fails to sign the Appellate Panel Determination, it shall be accompanied by a statement of the reason for the absence of such signature.
The Appellate Panel Determination shall be published in full on the DRSP’s website. Upon the conclusion of the appeal process, the Appellate Panel Determination shall become the final determination and not subject to further appeal.
4.5.10 Objection Principles
A panel will evaluate the merits of each objection using appropriate general principles, with specific adjudication principles detailed for each objection type. A panel may additionally reference relevant rules of international law in connection with the principles. An Objection or Appeal Panel Determination rendered in any round shall not constitute binding precedent. The objector bears the burden of proof in each case. The principles outlined below remain dynamic, subject to ongoing refinement through consultation with DRSPs, legal experts, and the public.
4.5.10.1 Principles: String Confusion
The String Confusion Objection process complements the String Similarity Evaluation (Section 7.10). While the String Similarity Evaluation is limited to Visual Similarity, String Confusion Objections may be filed based on any type of similarity — visual, aural, or in meaning.
A panel hearing a String Confusion Objection will consider whether the relevant strings are likely to result in string confusion. String confusion exists when a string so nearly resembles another that it is likely to deceive or cause confusion. For a likelihood of confusion to exist, it must be probable, not merely possible that confusion will arise in the mind of the average, reasonable Internet user. Mere association, in the sense that the string brings another string to mind, is insufficient to find a likelihood of confusion.
4.5.10.2 Principles: Legal Rights
4.5.10.2.1 Legal Rights: Potential Use of the String
A panel presiding over a Legal Rights Objection will determine whether the applicant’s potential use of the relevant string would:
Take unfair advantage of the distinctive character or the reputation of the objector’s registered or unregistered trademark or service mark (mark) or IGO name or acronym (as identified in the treaty establishing the organization).
Unjustifiably impair the distinctive character or the reputation of the objector’s mark or IGO name or acronym.
Otherwise create an impermissible likelihood of confusion between the relevant string and the objector’s mark or IGO name or acronym.
4.5.10.2.2 Legal Rights: Trademarks
For trademark-based objections, the panel will consider the following non-exclusive factors:
Whether the relevant string is identical or similar, including in appearance, phonetic sound, or meaning, to the objector’s existing mark.
Whether the objector’s acquisition and use of rights in the mark has been bona fide.
Whether and to what extent there is recognition in the relevant sector of the public of the sign corresponding to the string, as the mark of the objector, of the applicant, or of a third party.
Applicant’s intent in applying for the relevant string, including whether the applicant, at the time of application for the gTLD, had knowledge of the objector’s mark, or could not have reasonably been unaware of that mark, and including whether the applicant has engaged in a pattern of conduct whereby it applied for or operates gTLDs or registrations in gTLDs which are identical or similar to the marks of others.
Whether and to what extent the applicant has used, or has made demonstrable preparations to use, the sign corresponding to the gTLD in connection with a bona fide offering of goods or services or a bona fide provision of information in a way that does not interfere with the legitimate exercise by the objector of its mark rights.
Whether the applicant has marks or other intellectual property rights in the sign corresponding to the gTLD, and, if so, whether any acquisition of such a right in the sign, and use of the sign, has been bona fide, and whether the purported or likely use of the gTLD by the applicant is consistent with such acquisition or use.
Whether and to what extent the applicant has been commonly known by the sign corresponding to the gTLD, and if so, whether any purported or likely use of the gTLD by the applicant is consistent therewith and bona fide.
Whether the applicant’s intended use of the gTLD would create a likelihood of confusion with the objector’s mark as to the source, sponsorship, affiliation, or endorsement of the gTLD.
Whether the applicant’s intended use of a common dictionary term that is also a trademark is intended to take advantage of such common meaning or targets a trademark.
4.5.10.2.3 Legal Rights: IGOs
In the case where a Legal Rights Objection has been filed by an IGO, the panel will consider the following non-exclusive factors:
Whether the relevant gTLD is identical or similar, including in appearance, phonetic sound or meaning, to the name or acronym of the objecting IGO.
Historical coexistence of the IGO and the applicant’s use of a similar name or acronym. Factors considered may include:
Level of global recognition of both entities.
Length of time the entities have been in existence.
Public historical evidence of their existence, which may include whether the objecting IGO has communicated its name or abbreviation under Article 6ter of the Paris Convention for the Protection of Industrial Property.
Whether and to what extent the applicant has used, or has made demonstrable preparations to use, the sign corresponding to the gTLD in connection with a bona fide offering of goods or services or a bona fide provision of information in a way that does not interfere with the legitimate exercise of the objecting IGO’s name or acronym.
Whether and to what extent the applicant has been commonly known by the sign corresponding to the relevant gTLD and if so, whether any purported or likely use of the gTLD by the applicant is consistent therewith and bona fide.
Whether the applicant’s intended use of the relevant gTLD would create a likelihood of confusion with the objecting IGO’s name or acronym as to the source, sponsorship, affiliation, or endorsement of the gTLD.
4.5.10.3 Principles: Limited Public Interest
A panel hearing a Limited Public Interest Objection will consider whether the relevant gTLD string is contrary to general principles of international law for morality and public order.
Examples of instruments containing such general principles include:
The Universal Declaration of Human Rights (UDHR)
The International Covenant on Civil and Political Rights (ICCPR)
The Convention on the Elimination of All Forms of Discrimination Against Women (CEDAW)
The International Convention on the Elimination of All Forms of Racial Discrimination
Declaration on the Elimination of Violence against Women
The International Covenant on Economic, Social, and Cultural Rights
The Convention against Torture and Other Cruel, Inhuman, or Degrading Treatment or Punishment
The International Convention on the Protection of the Rights of all Migrant Workers and Members of their Families
Slavery Convention
Convention on the Prevention and Punishment of the Crime of Genocide
Convention on the Rights of the Child
These instruments above are included to serve as examples, rather than an exhaustive list, and vary in their ratification status. Additionally, states may limit the scope of certain provisions through reservations and declarations indicating how they will interpret and apply certain provisions. National laws not based on principles of international law are not a valid ground for a Limited Public Interest Objection.
Under these principles, everyone has the right to freedom of expression, but the exercise of this right carries with it special duties and responsibilities. Accordingly, certain limited restrictions may apply.43
The grounds upon which a gTLD string may be considered contrary to generally accepted legal norms relating to morality and public order that are recognized under principles of international law are:
Incitement to or promotion of violent lawless action.
Incitement to or promotion of discrimination based upon race, color, gender, ethnicity, religion or national origin, or other similar types of discrimination that violate generally accepted legal norms recognized under principles of international law.
Incitement to or promotion of child pornography or other sexual abuse of children.
A determination that a gTLD string would be contrary to specific principles of international law as reflected in relevant international instruments of law.
The panel will conduct its analysis on the basis of the gTLD string itself. The panel may, if needed, use as additional context the intended purpose of the gTLD as stated in the application.
4.5.10.4 Principles: Community
The four tests described here will enable a panel to determine whether there is substantial opposition to the applicant's proposed representation of the community from a significant portion of the community to which the string may be targeted. For an objection to be successful, the objector must prove that:
The community invoked by the objector is a clearly delineated community.
Community opposition to the application is substantial.
There is a strong association between the community invoked and the relevant gTLD string.
The application creates a likelihood of material detriment to the rights or legitimate interests of a significant portion of the community to which the string may be explicitly or implicitly targeted.
Each of these tests is described in further detail below. The objector must meet all four tests in the standard for the objection to prevail.
4.5.10.4.1 Community
The objector must prove that the community expressing opposition to the applicant's proposed representation of the community can be regarded as a clearly delineated community. A panel could balance a number of factors to determine this, including but not limited to:
The level of public recognition of the group as a community at a local and/or global level.
The level of formal boundaries around the community and what persons or entities are considered to form the community.
The length of time the community has been in existence.
The global distribution of the community (this may not apply if the community is territorial).
The number of people or entities that make up the community.
If opposition to the applicant's proposed representation of the community by a number of people or entities is found, but the group represented by the objector is not determined to be a clearly delineated community, the objection will fail.
4.5.10.4.2 Substantial Opposition
The objector must prove substantial opposition to the applicant's proposed representation of the community within the community it has identified itself as representing. A panel could balance a number of factors to determine whether there is substantial opposition, including but not limited to:
Number of expressions of opposition relative to the composition of the community.
The representative nature of entities expressing opposition.
Level of recognized stature or weight among sources of opposition.
Distribution or diversity among sources of expressions of opposition, including:
Regional
Subsectors of community
Leadership of community
Membership of community
Historical defense of the community in other contexts.
Costs incurred by objector in expressing opposition, including other channels the objector may have used to convey opposition.
If some opposition within the community is determined, but it does not meet the standard of substantial opposition, the objection will fail.
4.5.10.4.3 Targeting
The objector must prove a strong association between the relevant gTLD string and the community represented by the objector. Factors that could be balanced by a panel to determine this include but are not limited to:
Statements contained in the application.
Other public statements by the applicant.
Associations by the public.
If opposition to the applicant's proposed representation of the community by a community is determined, but there is no strong association between the community and the relevant gTLD string, the objection will fail.
4.5.10.4.4 Detriment
The objector must prove that the string creates a likelihood of material detriment to the rights or legitimate interests of a significant portion of the community to which the string may be explicitly or implicitly targeted. An allegation of material detriment based solely on the applicant’s operation of the relevant gTLD string will not be considered substantive grounds for objection.
Factors that could be used by a panel in making this determination include but are not limited to:
Nature and extent of damage to the reputation of the community represented by the objector that would result from the applicant’s operation of the relevant gTLD string.
Evidence that the applicant is not acting or does not intend to act in accordance with the interests of the community or of users more widely, including evidence that the applicant has not proposed or does not intend to institute effective security protection for user interests.
Interference with the core activities of the community that would result from the applicant’s operation of the relevant gTLD string.
Dependence of the community represented by the objector on the DNS for its core activities.
Nature and extent of concrete or economic damage to the community represented by the objector that would result from the applicant’s operation of the relevant gTLD string.
Level of certainty that alleged detrimental outcomes would occur.
If opposition by a community is determined, but there is no likelihood of material detriment to the targeted community resulting from the applicant’s operation of the relevant gTLD, the objection will fail.
Application comments are not to be confused with ICANN’s Public Comment process: https://www.icann.org/en/public-comment/about. While ICANN’s Public Comment gives the ICANN community, Internet stakeholders, and the general public an opportunity to provide input on ICANN's work and policies, application comments relate specifically to applications for new gTLDs.↩︎
As further described in Section 5.4 Community Priority Evaluation, applicants will also have the chance to attach letters of support to their application before submitting it.↩︎
Read the ICANN Account Help Page for more information: https://account.icann.org/help.↩︎
An individual or entity or an individual or entity on whose behalf the commenter is filing their comment have a relationship with an applicant if they are:
Employed by, under contract with, or affiliated with them; or
Have a financial relationship with them; or
The applicant is a family member, that is, your brother or sister (whether by the whole or half-blood), spouse (other than a spouse who is legally separated from the individual under a decree of divorce or separate maintenance), parent, grandparent, child, grandchild, in-law; or any of these in a step relationship or through legal adoption.↩︎
See the ICANN’s Terms of Service: https://www.icann.org/privacy/tos.↩︎
See the New gTLD Program website: https://newgtldprogram.icann.org/en/.↩︎
For more information on the GAC Early Warnings issued during the 2012 Round, see https://gac.icann.org/activity/gac-early-warnings.↩︎
ICANN reserves the right to extend the period given for GAC members to provide Early Warnings.↩︎
See https://archive.icann.org/en/topics/new-gtlds/gac-scorecard-23feb11-en.pdf.↩︎
In the ICANN46 Beijing Communiqué (https://gac.icann.org/contentMigrated/icann46-beijing-communique), the GAC advised the ICANN Board that “strings that are linked to regulated or professional sectors should operate in a way that is consistent with applicable laws.” The GAC proposed specific safeguards that would apply to a broad category of strings related to “consumer protection, sensitive strings, and regulated markets.” As a result of the advice, additional safeguards were added to Specification 11 of the Registry Agreement. For these applications, these safeguards are mandatory requirements. See Table 7-2 under Section 7.8.2.2 Applicable Safeguard PICs by String Category for more information.↩︎
See the GAC Advice Consideration Process: https://www.icann.org/en/system/files/files/gac-advice-process-handbook-06mar18-en.pdf
Information on the voting threshold for the Board to reject GAC Advice is described in the ICANN Bylaws, Article 12, Section 12.2(a)(x): https://www.icann.org/en/governance/bylaws#article12↩︎
See Section 3.8 Application Change Requests and Section 7.8 Public Interest Commitments, Registry Voluntary Commitments, and Community Registration Policies.↩︎
See the New gTLD Program website: https://newgtldprogram.icann.org/en.↩︎
Notifications will not be considered legitimate if, for example, they do not include the required information, are not in line with the ICANN’s Terms of Service (https://www.icann.org/privacy/tos), or are generated by automated systems or bots.↩︎
As described in Section 4.3 GAC Consensus Advice, ICANN’s Governmental Advisory Committee (GAC) has a designated process for providing advice to the ICANN Board on matters affecting public policy issues, and these objection procedures would not be applicable in such a case. The GAC may provide advice on any topic and is not limited to the grounds for objection.↩︎
For reference, the definition of Significantly Interested Parties reflects the one in Final Report ccPDP4 (https://ccnso.icann.org/sites/default/files/field-attached/ccpdp4-final-report-23feb24-en.pdf), which is in turn derived from RFC 1591 (https://www.rfc-editor.org/rfc/rfc1591.html). Significantly Interested Parties “include, but [are] not be limited to: a) the government or territorial authority for the country or territory associated with the ccTLD and b) any other individuals, organizations, companies, associations, educational institutions, or others that have a direct, material, substantial, legitimate, and demonstrable interest in the operation of the ccTLD(s) including the incumbent manager. To be considered a Significantly Interested Party, any party other than the manager or the government or territorial authority for the country or territory associated with the ccTLD must demonstrate that it [...] has a direct, material, and legitimate interest in the operation of the ccTLD(s).”↩︎
The applicant could be an existing gTLD operator for other strings.↩︎
A rights holder could be a trademark holder of a registered mark or an unregistered mark or, as appropriate, a trademark holder's licensee.↩︎
See IANA’s .INT Policy & Procedures: https://www.iana.org/domains/int/policy#:~:text=applying%20for%20the%20.-,int%20domain%20name.,and%20governed%20by%20international%20law.↩︎
For the sake of readability, in this section, “relevant string(s)” refers to the string or strings a party files an objection against.↩︎
See the New gTLD Program website: https://newgtldprogram.icann.org/en.↩︎
See the String Confusion Objections page on WIPO’s website: https://www.wipo.int/amc/en/domains/sco/.
See the Legal Rights Objections page on WIPO’s website: https://www.wipo.int/amc/en/domains/lro/.↩︎
See the Objections page on ICC’s website: https://iccwbo.org/dispute-resolution/dispute-resolution-services/adr/icann-new-gtld-dispute-resolution/.↩︎
The IO will describe such extraordinary circumstances in its objection. An example of such extraordinary circumstances could be an objection that would appear to a reasonable person to have been filed for the purpose of frustrating the IO's ability to file an objection.↩︎
The IO will describe such extraordinary circumstances in its objection.↩︎
The applicant and objector may agree on a settlement requiring the applicant to submit an Application Change Request. There is no guarantee that the change request will be approved, and ICANN will not be involved in the settlement. For more information, see Section 4.5.8.12 Application Change Requests in the Objections Process.↩︎
See Section 3.3 Fees and Payments for more information on refund and withdrawals.↩︎
See the New gTLD Program website: https://newgtldprogram.icann.org/en.↩︎
The objection filing window for objections lodged by IOs will be open for seven additional days beyond the end of the objection filing window for the general public.↩︎
Independent Objectors will not file objections in the case of .Brand String Change Requests.↩︎
Information on the objection fees in the 2012 Round is available here:
WIPO: https://newgtlds.icann.org/sites/default/files/wipo-fees-11jan12-en.pdf.
ICDR: https://newgtlds.icann.org/sites/default/files/icdr-fees-25may12-en.pdf.
ICC: https://newgtlds.icann.org/sites/default/files/icc-expertise-rules-appx-iii-12jun12-en.pdf.↩︎
See the New gTLD Program website: https://newgtldprogram.icann.org/en/.↩︎
The time limit should not exceed 30 days, unless the panel, having consulted the DRSP, determines that exceptional circumstances justify a longer time limit.↩︎
DRSPs should be aware that this option should be limited to extraordinary circumstances since by the time the Panel Determination is issued the parties will have already had the opportunity to attempt to agree on an RVC but failed or opted not to do so.↩︎
See Section 2.4 Applicant Freedom of Expression for more information.↩︎
